运营商财经网 王鑫垚/文
日前,中国投资有限责任公司公示“2025年IT资源池安全防护项目”中标候选人名单,中国移动旗下公司参与投标竟然落选,具体什么情况?

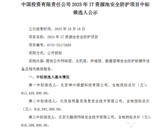
据了解,该项目需要中标人提供云外网络层、主机层、终端层、数据层等安全防护软硬件设备及相关维保服务。不接受联合体投标、不接受分支机构参加投标。
项目没有划分标包,10月13日,中标候选人公示。
第一中标候选人是北京神州绿盟科技有限公司,投标报价1343.88万元(含税);
第二中标候选人是北京启明星辰信息安全技术有限公司,投标报价1689.2万元(含税);
第三中标候选人是北京天融信网络安全技术有限公司,投标报价1650万元(含税);

从报价来看,排名第一的神州绿盟给出了最低报价,与其他两家候选厂商差出300多万元。由于项目只有1个中标名额,最终神州绿盟凭价格低、排名高的优势成为最终中标厂商!
值得一提的是,天眼查显示,在本次项目中排名第二、遗憾落选的北京启明星辰信息安全技术有限公司隶属于中国移动集团。据了解,该公司成立于2000年8月17日,注册资本11亿元。
(责任编辑:王鑫垚)
新浪科技公众号
“掌”握科技鲜闻 (微信搜索techsina或扫描左侧二维码关注)










