中新经纬10月13日电 13日盘后,楚江新材发布2025年前三季度业绩预告。
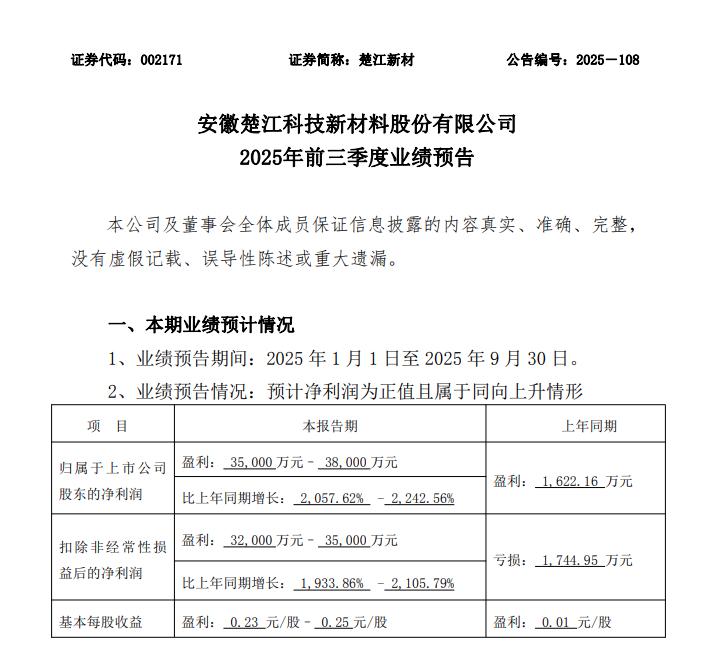
楚江新材2025年前三季度业绩预告截图数据显示,楚江新材预计前三季度实现归属于上市公司股东的净利润3.50亿元~3.80亿元,同比增加2057.62%~2242.56%;预计扣除非经常性损益后的净利润3.20亿元~3.50亿元,同比增加1933.86%~2105.79%。
对于业绩变动,楚江新材给出两点原因:随着公司产品升级与技术改造项目有序投产,产能释放有效驱动了产销规模与营业收入的持续增长;公司坚定推进产品升级与精细化管理,产品附加值逐步提升,市场核心竞争力稳步增强。
企业网站信息显示,楚江新材创立于1999年,2007年9月在深交所上市。公司专注于材料的研发与制造,业务涵盖先进铜基材料和军工碳材料两大板块,在安徽、上海、广东、江苏和湖南设有生产和研发基地,产品包括精密铜带、铜导体材料、铜合金线材、精密特钢、碳纤维复合材料和高端热工装备六大产业。
二级市场上,楚江新材13日收涨2.9%报10.29元/股。(中新经纬APP)
新浪科技公众号
“掌”握科技鲜闻 (微信搜索techsina或扫描左侧二维码关注)










