同轴电缆供电 系统通过单根同轴电缆提供电力和数据,需要专门的诊断和监控技术。故障可能发生在电缆或注入和提取电源和数据的专用硬件中。
一些 PoC 协议,例如千兆多媒体串行链路 (GMSL) 和平板显示器 (FPD) Link III,包括内置线路故障电路,用于检测接地短路、电池短路和电缆断开等情况。根据所使用的 SerDes IC,线路故障检测可能需要添加外部元件(如电感器或电阻器)来检测故障而不影响高速数据信号。
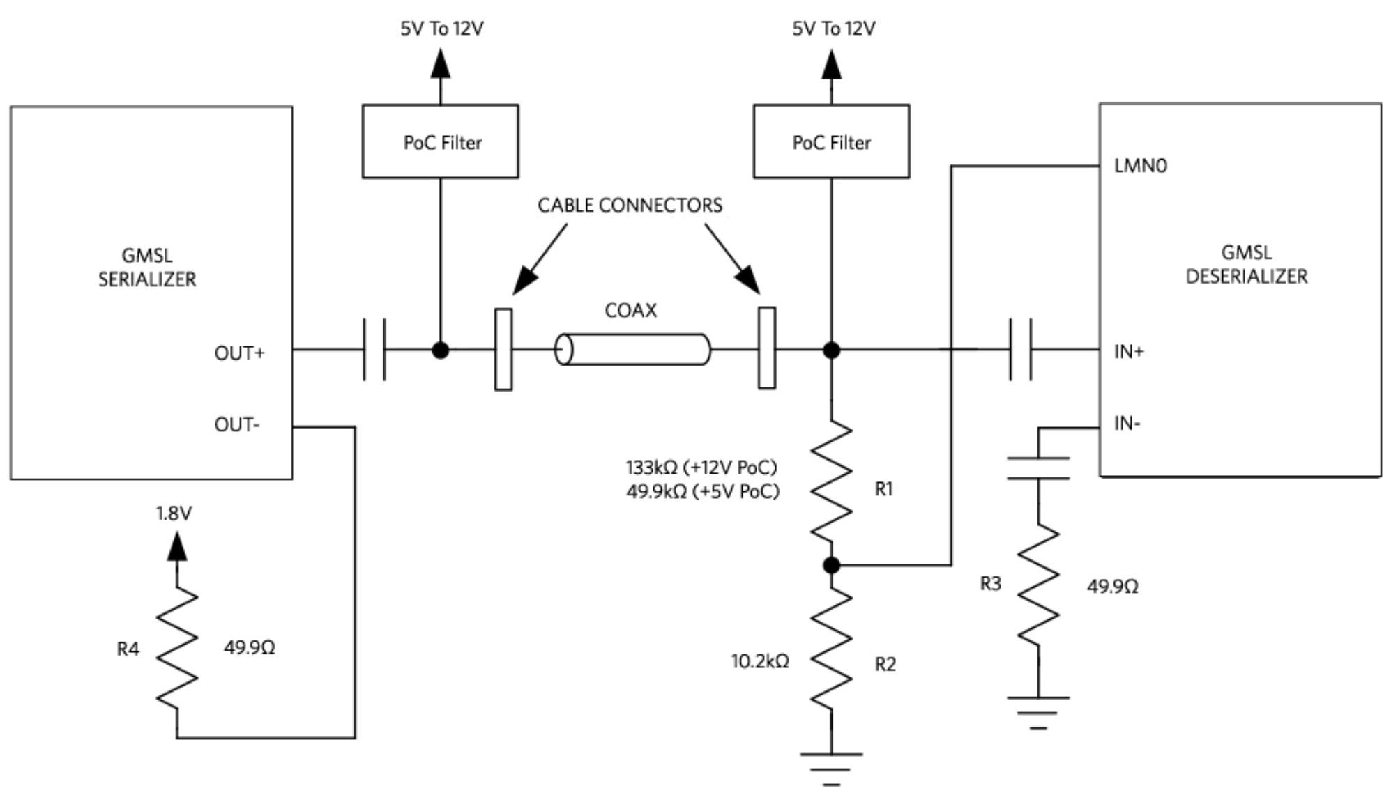
一些PoC配置使用外部电阻器对同轴电缆进行偏置,并建立用于线路故障检测的电压电平。例如,图1中的电阻R1和R2用于线路故障检测。在这种情况下,对于 5 V PoC,R1 为 49.9 kΩ,对于 12 V PoC,R2 对于两个电压为 10.2 kΩ。

大多数 SerDes 内核都包含内置自检 (BIST) 函数,其形式为串行器中的伪随机位序列 (PRBS) 模式生成器和解串器中的相应模式检查器。
虽然可以使用片外抖动注入滤波器模拟 PRBS 码型,但这可能会带来不必要的设计挑战。一种更简单的方法是使用具有集成抖动注入功能的 PoC SerDes 内核。高级 BIST 实现还可以测量 SerDes 在存在特定抖动级别的情况下正确恢复数据的能力。
除了基本的数据路径测试外,PoC 特定的 BIST 功能还包括对电源和数据传输的更详细测试。例如,一些 PoC 系统可以测试短路并自动关闭电源连接。
在信号路径中,BIST可以评估PoC SerDes中自适应均衡器的性能,这些均衡器用于补偿同轴电缆上的信号衰减。
许多 PoC SerDes IC 都具有全面的诊断功能,使系统能够访问链路的整体状况。这在 ISO 26262 要求定期检查潜在缺陷的汽车系统中非常重要。
高速正向通道和低速后退通道除了具有主要功能外,还可用于承载诊断和控制数据。可以通过发送专为测量和评估 PoC 系统性能而定制的特定信号来监控同轴电缆和连接设备的健康状况(图 2)。

后通道可用于实现对供电系统健康状况的持续监控。受电设备发送有关其接收电压和消耗电流的实时数据。如果参数超出指定限制,则可以触发警报。
电源负载的突然变化可能表明远程设备出现故障或故障,或者连接电缆退化。还可以检测线路故障,例如短路或开路,并使用反向通道向中央控制发送相应的消息。
两个通道上传输的信号质量是同轴电缆状况的关键指标。如果信号较弱,则可能表明由于电缆退化或发射机断电而导致衰减。
后通道可以发送有关前通道信号质量的信息,例如超出可接受限制的信噪比 (SNR)。例如,如果信号噪音太大,则电磁干扰 (EMI) 滤波可能存在故障,导致外部干扰泄漏到 PoC 连接中。在汽车系统等嘈杂环境中,这可能是一个特别重要的考虑因素。
监控正向和后向通道的性能以及功率传输可以及早识别由于滤波器性能差或电缆问题而导致的阻抗不匹配。
监控和诊断工具对于确保 PoC 系统的可靠运行非常重要。这不仅仅是一劳永逸的情况;ISO 26262 要求定期检查缺陷。BIST提供了一个功能工具箱,用于测试和确认PoC系统的性能。使用前向和后向通道的 PoC 的双向通信功能为实时监控系统性能提供了坚实的框架。
“掌”握科技鲜闻 (微信搜索techsina或扫描左侧二维码关注)










