2025年1月17日,工信部发布通知,组织开展2025年未来产业创新任务揭榜挂帅工作,在清洁氢领域提出两轮车用固态储氢材料储氢瓶和两轮车用氢燃料电池系统两项任务。对于“两轮车用固态储氢材料储氢瓶”任务,要求揭榜单位到2026年实现十万辆级氢燃料电池两轮车的应用规模。“两轮车用氢燃料电池系统”任务则要求揭榜单位到2026年完成1.5万台燃料电池共享自行车的投放。2025年氢能大车的推广暂时陷入低谷,各氢燃料电池企业纷纷重新关注氢能两轮车赛道。
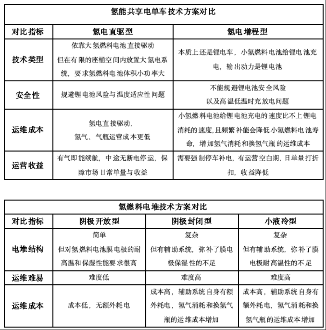
根据专家介绍,目前市面上已经投放的氢能共享电单车主要有氢电直驱型和氢电增程型两大技术方案,其中电堆又有阴极开放型、阴极封闭型、小液冷堆三个方案。

目前,佛山、成都、常州、青岛等地已启动千辆级试点,各地政府也纷纷出台政策支持氢能两轮车的推广应用。实际投放情况如何?各种产品性格如何?揭榜挂帅前景如何?带着这些疑问,笔者、专家和共享单车运营方共同结伴,对上述三款典型技术路线下的氢能共享电单车,从专业技术到实际骑行体验进行全方位测评。(注:以下测评结果仅代表团队测评日当天的实际骑行体验)
测评车1:来自山东,下文以“山东A”代称。

测评车2:来自成都某区,下文以“成都B”代称。

测评车3:来自成都某区,下文以“成都C”代称。

测评条件:从车辆满电,骑行至车辆无动力,记录车辆实际骑行动力情况、数据显示界面等进行综合对比测评。
骑行数据及骑行体验
“山东A”:骑行初始状态为100%氢气+100%锂电电量,表显续航190km


“成都B”:骑行初始状态为98%电量,表显续航58km,SOC不区分氢气和电量。


“成都C”:骑行初始SOC为100%,小程序显示续航预估110km

这里值得关注的是,虽然预估行驶里程为110km,但我们的实际骑行里程却达到了113.68km。根据网上查到的资料,该款车辆配的是110g气瓶,我们推断,“成都C”是用目前通用的1g氢气换算1km,110g氢气换算110km来标记的预估里程,这确实有点超乎预料。

综合上述实际骑行情况,“成都C”实际骑行里程与预估里程基本一致,甚至超出预估里程,而且SOC精准度明显更加精准,动力无明显时速差,综合骑行体验最佳。
动力方案及电堆对比:直驱式+空冷堆优势更为凸显
根据动力系统公开图文资料显示,“山东A”是空冷堆,其电堆品牌、功率、氢瓶容积暂未有直接资料表明,但根据实际骑行数据分析,预估电堆功率300W左右,气瓶在80g左右。Pack设计从报道图片来看,应该是氢电锂电一体式,直接放在车辆座桶里。
“山东A”Pack(图片来源网络)“成都B”电堆是某氢能品牌的350W液冷堆,搭配的是100g固态储氢瓶。
“成都C”电堆是某氢能龙头公司的氢电直驱式空冷堆,搭配的110g固态储氢瓶。
比较特别的是,该企业此前发布的同款车型测试中提到,其Pack采用的是独特的氢、锂分离式设计,氢电一体式Pack在座桶里,而小锂电池是放在踏板下的。这个隔开的设计思路确实很新颖,氢电锂电大家“井水不犯河水”,确实在很大程度上再次降低了安全风险。
“成都C”Pack(图片来源网络)根据对外公开资料显示,同样采用该氢能龙头企业的氢电直驱式共享氢能电单车,在全国已实际运营2500辆,运营时间已超过一年半,历经零下17℃和零上42℃的严寒酷暑的环境考验,里程总数超过700万公里。其7月26日发文测评同款车型,实际里程为118.58km,与本次测评数据基本一致,更加印证了其续航稳定性、技术可靠性与市场认可度。
国家工信部揭榜挂帅任务2026年实现十万辆级氢燃料电池两轮车的应用规模,这个显然是面对To C市场,氢能两轮车将从共享市场逐步向C端用户开放。我国现有电动两轮车存量为3.8亿辆,每年还新产5000万辆左右,随着氢燃料电池在电动两轮车上的推广应用,将极大促进我国氢能产业的发展。目前雅迪、优移、台铃等知名车企已经纷纷下场氢电两轮车市场,谁能在这个巨大的市场拔得头筹,我们拭目以待,也将持续跟踪探秘其中的热点话题。
“掌”握科技鲜闻 (微信搜索techsina或扫描左侧二维码关注)










