2025年09月19日 15:21:58
9月18日,胖东来发布《关于侵权行为的处理公示(九)》,对近期网络上出现的针对该公司及其创始人于东来先生的误读、指责及人身攻击行为表示将通过法律途径维护权益。然而,该公示于发布后不久被删除。9月19日中午,胖东来重新发布调整后的版本。

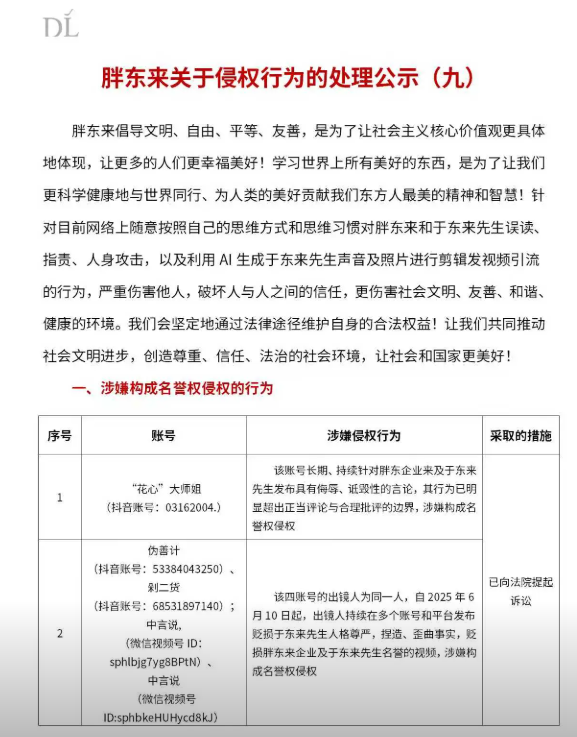
9月18日,胖东来发布关于侵权行为的处理公示(九),“针对目前网络上随意按照自己的思维方式和思维习惯对胖东来和于东来先生误读指责、人身攻击,以及利用AI生成于东来先生声音及照片进行剪辑发视频引流的行为,严重伤害他人,破坏人与人之间的信任,更伤害社会文明、友善、和谐健康的环境。我们会坚定地通过法律途径维护自身的合法权益!”
据胖东来通报显示,侵权账号中,有表示于东来“愚蠢无知”,有诋毁于东来“他就是太狂了,这两年大家把他捧得太高了”等言论,还有用户使用“东来西贝,东邪西毒,来贝为奸”等明显带有侮辱性的谐音梗。胖东来表示已取证,并对部分平台发送律师函。 还有账号非法利用AI侵犯声音权益,胖东来称,“这种未经授权擅自利用AI技术手段生成于东来先生的声音,并用于商业宣传的行为,已对公众造成误导和混淆,侵犯了于东来先生的声音权益,同时构成不正当竞争。”
图片:9月19日调整过的处理公示(九)9月19 日中午,胖东来重新发布了调整过的处理公示(九)。调整后的公示称“胖东来倡导文明、自由、平等、友善,是为了让社会主义核心价值观更具体地体现,让更多的人们更幸福美好!学习世界上所有美好的东西,是为了让我们更科学健康地与世界同行、为人类的美好贡献我们东方人最美的精神和智慧!”
针对目前网络上随意按照自己的思维方式和思维习惯对胖东来和于东来先生误读、指责、人身攻击,以及利用 AI生成于东来先生声音及照片进行剪辑发视频引流的行为,严重伤害他人,破坏人与人之间的信任,更伤害社会文明、友善、和谐、健康的环境。我们会坚定地通过法律途径维护自身的合法权益!让我们共同推动社会文明进步,创造尊重、信任、法治的社会环境。
值得注意的是,9月18日发布的原公示被删除,但胖东来未说明具体原因。9月19日重新发布调整过的版本。
据对比了解,调整过的版本中,删除了“侵权账号中,有表示于东来“愚蠢无知”,有诋毁于东来“他就是太狂了,这两年大家把他捧得太高了”等言论,还有用户使用“东来西贝,东邪西毒,来贝为奸”等明显带有侮辱性的谐音梗。胖东来表示已取证,并对部分平台发送律师函。还有账号非法利用AI侵犯声音权益,胖东来称,这种未经授权擅自利用AI技术手段生成于东来先生的声音,并用于商业宣传的行为,已对公众造成误导和混淆,侵犯了于东来先生的声音权益,同时构成不正当竞争。”
“掌”握科技鲜闻 (微信搜索techsina或扫描左侧二维码关注)










