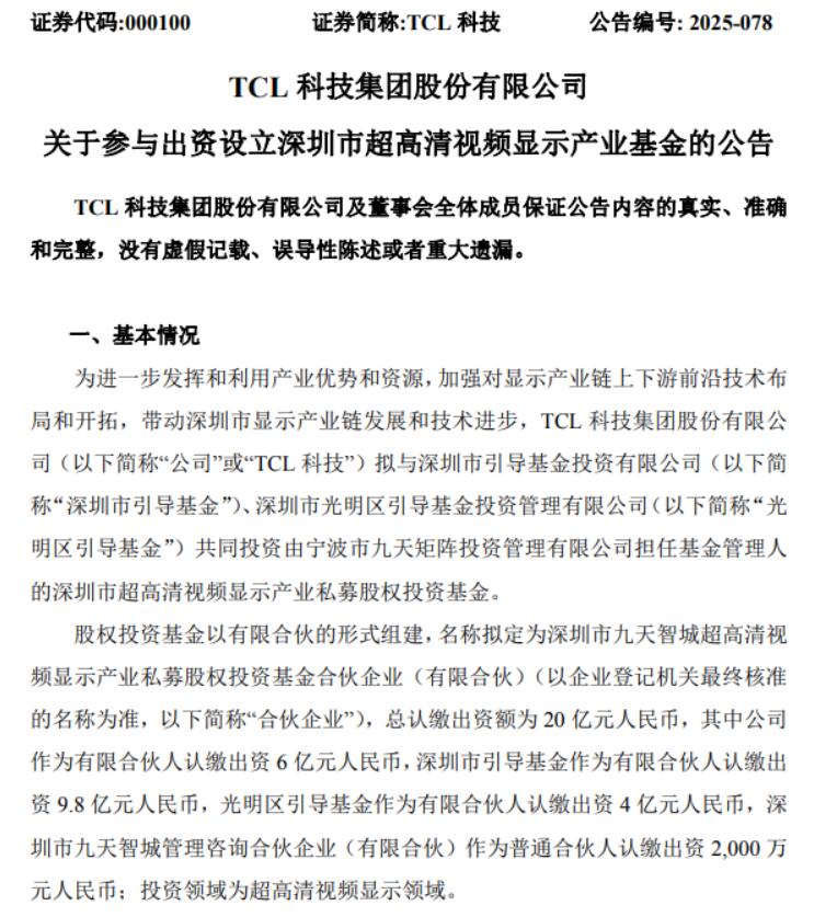
8月30日,TCL科技(000100)发布公告,公司拟与深圳市引导基金投资有限公司及深圳市光明区引导基金投资管理有限公司共同投资设立深圳市超高清视频显示产业私募股权投资基金。
该基金总认缴出资额为20亿元人民币,其中公司认缴出资6亿元人民币,深圳市引导基金认缴出资9.8亿元人民币,光明区引导基金认缴出资4亿元人民币,普通合伙人认缴出资2000万元人民币。投资领域主要集中在超高清视频显示领域。

公告指出,本次投资不构成关联交易,且公司与各投资方均不存在关联关系。合伙企业的存续期限为十年,资金来源为公司自有资金,不会对公司生产经营活动产生重大影响。公告同时提到,合伙企业的设立及运作可能面临市场竞争和宏观经济等多种风险,需注意投资风险。
2025年一季度,TCL科技实现收入401.19亿元,归母净利润10.13亿元。
新浪科技公众号
“掌”握科技鲜闻 (微信搜索techsina或扫描左侧二维码关注)










