【ZOL中关村在线原创评测】三年前,哈苏发布了X2D 100C,这台相机一经发布就在摄影圈引起了广泛的话题讨论度,也成为了不少摄影师的“梦中情机”。如果您亲自上手过这台相机的话,相信您也一定能体验到这台相机的独特魅力。三年后的今天,哈苏正式为我们带来了X2D的升级版——哈苏X2D II 100C。那么这台相机有着怎样的升级呢?今天这篇评测,我们上手哈苏X2D II 100C,看一看这台相机的实际拍摄体验。
哈苏X2D II 100C哈苏X2D II 100C是一款行业内首款HDR中画幅相机,从拍摄、回放、编辑实现了全链路HDR。此外,相较于前代这台相机在对焦、防抖等多方面进行了升级,首先是对焦方面,新增了AF-C连续对焦,配合基于深度学习的主体检测算法以及LiDAR的加持下,可以为用户带来更快更精准的对焦体验。而在防抖方面,哈苏X2D II 100C的机身防抖结构进行了优化,最高可实现10级的机身防抖效果,即使是在手持的的情况下也能相对轻松的拍摄出稳定的图片效果。
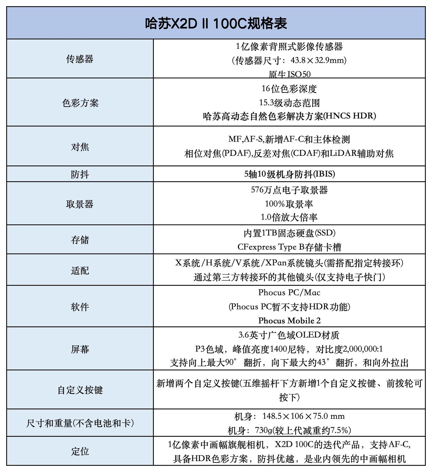
在评测开始前,先让我们简单了解一下哈苏X2D II 100C的规格参数。
哈苏X2D II 100C规格一览·外观
哈苏X2D II 100C整体上延续了前代X2D 100C的机身设计,整体的做非常精致。最大的区别就是采用了石墨灰色的机身外观,整体看上去更加的低调沉稳。这台相机的机身尺寸约为148.5 × 106 × 75.0 mm,虽然采用金属机身,但重量仅约840g,相较于上代减重约7.5%,所以即使长时间的手持拍摄也不会给身体带来很强的负担。
哈苏X2D II 100C哈苏X2D II 100C采用了一块43.8 × 32.9mm的中画幅传感器,这块传感器具备一亿像素,能够提供强大的画面细节解析力。
哈苏X2D II 100C采用了一块一亿像素中画幅传感器在按键布局方面,哈苏X2D II 100C在机身背部新增一枚五维摇杆和自定义按键,进一步的提升了用户的操作便捷性。除此之外,哈苏X2D II 100C基本上延续了哈苏X2D 100C的按键布局,如果您是X2D 100C用户的话,上手X2D II 100C可以说基本上不会有任何的学习成本。
哈苏X2D II 100C机身背部新增一枚五维摇杆和自定义按键哈苏X2D II 100C采用了一块3.6英寸广色域OLED翻折屏,这块屏幕的峰值亮度达到了1400尼特,支持显示HDR照片。哈苏也针对这块屏幕的角度进行了优化,可以支持向上最大90°、向下最大约43°翻折方便用户进行腰平取景以及一些刁钻角度拍摄。此外,哈苏还在X2D II 100C增加了震动反馈,能够有效减少误操作,为用户带来更加精准的操作体验。
哈苏X2D II 100C采用了一块3.6英寸翻折屏在接口和存储方面,哈苏X2D II 100C提供了USB-C接口以及CFexpress Type B卡槽,此外,哈苏X2D II 100C机身内部内置了1TB SSD,因此使用这台相机出门拍摄也基本上可以告别存储卡了。
·感光度与宽容度实测
哈苏X2D II 100C采用了一块一亿像素背照式传感器,提供了ISO50-25600的感光度范围,。接下来,让我们来看看哈苏X2D II 100C各档感光度下的画质表现。在拍摄时,我选择RAW+JPEG格式拍摄,并且将相机固定,用100%实际截图展示。

从实际拍摄结果来看,哈苏X2D II 100C的感光度在ISO6400之前表现的都非常不错,在ISO6400之前,不论是JPEG格式图片还是RAW格式图片,都保持着非常不错的画质。在ISO6400之后开始出现轻微的噪点,到ISO12800画质开始噪点明显增加,整体来看哈苏X2D II 100C在ISO6400以内有着不错的画质表现。
中画幅的宽容度比我们常见的全画幅更加优秀,这也是中画幅天生的优势之一,毕竟“底大一级压死人”。接下来,让我们来看看哈苏X2D II 100C的宽容度表现究竟如何。

在ISO100的情况下,哈苏X2D II 100C在-4EV时依然有很优秀的宽容度表现,画面噪点几乎没有增加,但是在-5EV时画面出现了较为明显的噪点,但画面依旧在可用范围内。

原图
经过后期调整后在进行风光摄影时,通常我们会有限保证高光区域曝光准确,但这样往往会导致暗部欠曝,失去细节。哈苏X2D II 100C支持16bit色彩深度,并且具备15.3级动态范围,因此我们可以轻松地通过后期手段来恢复暗部细节。也就是说,哈苏X2D II 100C可以为用户保留足够的后期空间,在面对复杂光线场景时能为用户带来极大的创作信心。
除了高感画质和宽容度之外,哈苏X2D II 100C是相机中首个端到端HDR高动态高亮功能的中画幅相机,机内可直接拍摄生成并显示HDR照片,得到更好的观看效果。

在测试时,我们也测试了哈苏X2D II 100C开启HDR和关闭HDR功能拍摄的同场景对比照片,从实拍看,开启HDR后,照片中高光位置的天空色彩层次以及暗部树木层次更丰富,色彩过渡的更丰富,照片整体给人视觉观感会更加通透。
开启HDR功能拍摄的照片
关闭HDR功能拍摄的照片哈苏X2D II 100C的HDR照片可以在相机机身、哈苏Phocus软件、iPhone/iPad系统相册(iOS18以及更好的系统)、Adobe Lightroom/Photoshop等第三方软件上进行显示,并且也可以在哈苏Phocus Mobile2、Adobe Lightroom、Camera RAW等软件中进行编辑处理。

哈苏X2D II 100C HDR拍摄样片(Phocus Mobile 2后期处理)

哈苏X2D II 100C HDR拍摄样片(Phocus Mobile 2后期处理)
哈苏X2D II 100C HDR拍摄样片(Phocus Mobile 2后期处理)借助X2D II 100C机内HDR功能,可以为摄影师带来更丰富的创作手段,特别是风光摄影,借助机内HDR拍摄、HNCS(哈苏自然色彩)精准色彩还原以及相机本身具备的15.3档宽容度能力,无需过多的后期处理,即可获得观感极佳的摄影作品。
·XCD 2,8-4/35-100E:能喂饱一亿像素的高素质变焦镜头
除了相机机身外,本次还有一支XCD 2,8-4/35-100E标准变焦镜头随着哈苏X2D II 100C一同发布。这支镜头35mm等效焦段约为28-76mm,焦段范围基本上可以满足日常拍摄的大多数场景。我们对于这支镜头的画质表现也进行了实际测试。测试方法为固定机位,关闭防抖,采用光圈优先档RAW+JPEG记录,固定ISO100,并逐档光圈拍摄,截取画面中心和边缘区域的画质进行比对。

经过实拍测试后可以看到,XCD 2,8-4/35-100E这支镜头在35mm广角端在光圈全开的情况下无论是中心还是画面边缘都已经有着非常不错的画质表现,而在将光圈进一步缩减至F4.0以后这支镜头的边缘画质还会得到进一步的提升。而这样优秀的画质表现一直保持到F11,将光圈缩减至F16之后,由于光学衍射的原因这支镜头的画质开始出现下滑。

到了100mm长焦端这颗镜头在光圈全开的情况下无论是中心还是画面边缘都有非常优秀的画质表现,将光圈缩减至F16时画质出现了下滑。从总体来看,这支镜头完全可以满足一亿像素高解析力的要求。
·防抖:暗光拍摄更加安心
开头时也提到了,哈苏对X2D II 100C的机身防抖结构进行了优化,最高可实现10级的机身防抖效果,可以让用户不借助三脚架的情况下应对各种拍摄环境。为此,我也特意在暗光环境下手持拍摄了一些样片,来测试下哈苏X2D II 100C的防抖性能究竟如何。
下图是我手持哈苏X2D II 100C以0.3秒曝光时间拍摄的测试图片,将画面100%放大之后可以看到照片中的建筑依旧保持着比较清晰的细节,足以证明哈苏X2D II 100C出色的防抖效果。

裁切前
裁切后·对焦:更快、更智能
哈苏X2D II 100C在对焦方面也得到了进一步的提升,新增的 AF-C 连续对焦功能以及 LiDAR的加持下,X2D II 100C可以实现更加精准的对焦体验。结合基于深度学习的主体识别技术,哈苏X2D II 100C识别并追踪人物、动物、交通工具在内的多种被摄体类型。

哈苏X2D II 100C主体检测选项
哈苏X2D II 100C对焦录屏从实际的测试来看,即使在画面中的人物占比较小时哈苏X2D II 100C依旧可以将焦点牢牢的锁定在人物眼睛上,即使画面中的人物转身,哈苏X2D II 100C也依旧可以精准锁定并持续追踪被摄体,始终保证焦点锁定在人物之上。
·总结
接下来让我们看一下哈苏X2D II 100C的实拍样片,所有样片均使用XCD 2,8-4/35-100E拍摄,所有样片仅在后期时对曝光、色彩以及对比度进行轻微调整。

曝光时间:1/800s ISO感光度:50 焦段:70mm 光圈:f/4.0

曝光时间:1/320s ISO感光度:100 焦段:35mm 光圈:f/2.8

曝光时间:1/4s ISO感光度:800 焦段:35mm 光圈:f/2.8

曝光时间:1/4s ISO感光度:100 焦段:35mm 光圈:f/22

曝光时间:1/640s ISO感光度:1600 焦段:100mm 光圈:f/4.0

曝光时间:1/15s ISO感光度:800 焦段:50mm 光圈:f/4.0

曝光时间:1/250s ISO感光度:100 焦段:100mm 光圈:f/4.8
曝光时间:1/8s ISO感光度:800 焦段:50mm 光圈:f/4.0最后,做一个简单的体验总结。
哈苏X2D II 100C相机延续了哈苏X2D 100C的外观设计,机身做了轻量化设计,搭配XCD系列镜头,带来了更好的便携体验。
在功能性上,哈苏X2D II 100C在对焦、防抖、哈苏自然色彩HNCS HDR做了升级,拓展了这台相机的拍摄场景。
在画质表现上,1亿像素中画幅传感器带来了是全画幅传感器不能比拟的画质表现,特别是图像细节以及宽容度表现上,体现了哈苏X2D II 100C的成像水准。
在对焦上,全新的LiDAR加入,提升了哈苏X2D II 100C的对焦体验,新机也加入了智能场景识别对焦,提升了对焦效率,带来了更好的对焦拍摄体验。
哈苏自然色带来了更好的色彩表现,通过Phocus调整,可以重现拍摄场景最真实的色彩表现,这也是哈苏相机独有的色彩体验。
哈苏X2D II 100C总之,哈苏X2D II 100C延续了哈苏X系列相机的外观设计,全新加入的五维摇杆和更多的自定义按键,带来了更好的中画幅相机更好的拍摄体验。如果非要找一个缺点,那么就是价格了。如果钱包允许的话,你会购买哈苏X2D II 100C吗?
“掌”握科技鲜闻 (微信搜索techsina或扫描左侧二维码关注)










