运营商财经网 陈聪敏/文
近日,海南移动2025年至2026年传输管线系统研发采购项目中标候选人公示,两家企业被否决投标,具体是什么情况?

该项目采购的研发系统涉及传输管线系统原功能、基于该系统拓展的自智能力提升、数据库国产化改造等专题,服务地点在海南省海口市,选取一家中选人。
8月14日,项目中标候选人公示,第一成交候选人为浩鲸云计算科技股份有限公司,第二成交候选人为凯通科技股份有限公司。
值得一提的是,有两家知名企业被否决,都是因为提供的业绩合同不满足资格审查要求。

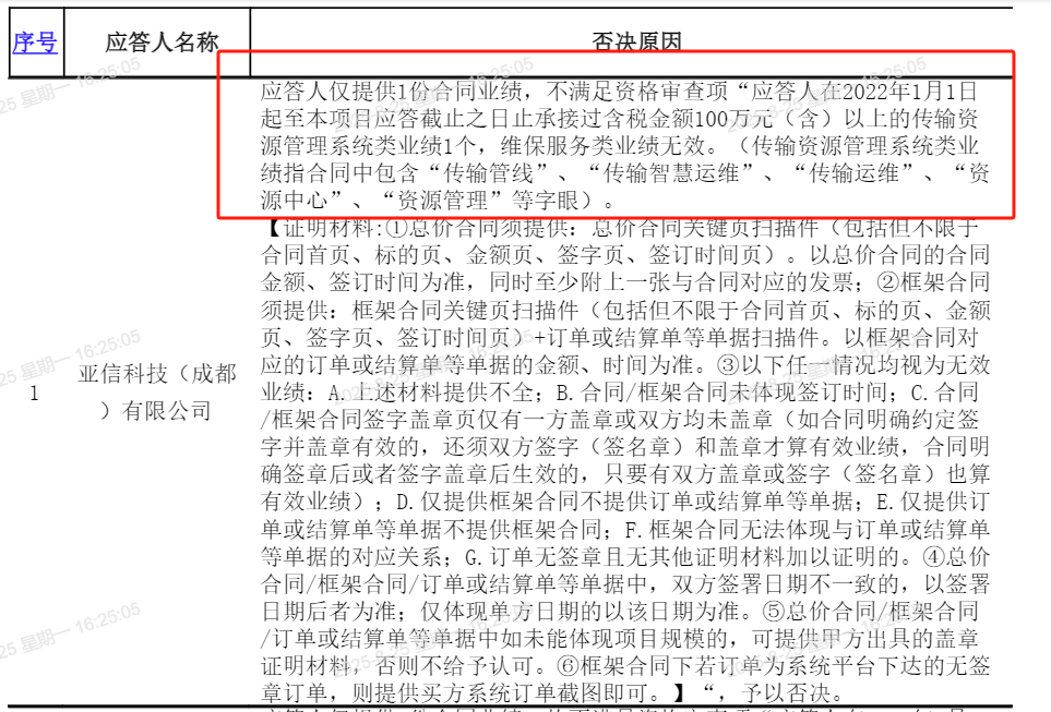
其中,亚信科技(成都)有限公司仅提供了1份合同业绩,不满足资格审查项“应答人在2022年1月1日起至本项目应答截止之日止承接过含税金额100万元(含)以上的传输资源管理系统类业绩1个,维保服务类业绩无效”的要求。
而上海邮电设计咨询研究院有限公司虽提供了6分合同业绩,但均不满足上述资格审查项的要求。两家企业最终都被予以否决。
亚信科技(成都)是上市公司亚信安全旗下企业,前不久参加海南移动2025年域名解析系统六期采购项目时,刚因未提供安全应急保障人员2025年4月份社保证明文件被否决,这次又因为合同业绩不符合要求被否,怎么总是在投标文件上出问题?
近日,亚信安全发布2025年半年度报告,报告期内,公司实现营业收入31.24亿元,同比增长372.81%,归属于上市公司股东净亏损高达3.56亿元。
(转自:科技首条)
新浪科技公众号
“掌”握科技鲜闻 (微信搜索techsina或扫描左侧二维码关注)










