
中新经纬8月22日电 泰禾集团董事长黄其森被实施留置措施。
22日,泰禾集团股份有限公司公告,董事会于近日获悉,公司董事长兼总经理黄其森因涉嫌违法被辽宁省新民市监察委员会实施留置措施。
泰禾集团表示,截至公告披露日,公司存在资产被冻结、查封的情况,会对公司运营产生一定影响。除此之外,公司按原组织架构和管理体系在正常运转,各项经营活动仍然正常进行。
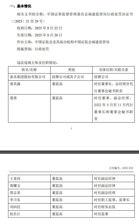
来源:公告同日,泰禾集团披露,公司及相关当事人日前收到中国证监会福建监管局行政处罚决定书。
来源:公告经查明,泰禾集团未按规定披露重大诉讼,2020年至2022年年度报告存在重大遗漏。
其中,黄其森作为时任泰禾集团董事长、总经理,代行董事会秘书职责,知悉并统筹推动了任职期间相关重大诉讼处理,牵头组织编制公司2020年、2022年年度报告。黄其森未组织公司按规定披露相关重大诉讼,并签字保证前述年报真实、准确、完整,未能勤勉尽责,违反了《证券法》第八十二条第三款的规定,是泰禾集团2020年、2022年年度报告存在重大遗漏及其任职期间公司未按规定披露重大诉讼的直接负责的主管人员。
根据当事人违法行为的事实、性质、情节与社会危害程度,依据《证券法》第一百九十七条第二款的规定,福建证监局决定:
1.对泰禾集团股份有限公司给予警告,并处以600万元罚款;
2.对黄其森给予警告,并处以300万元罚款;
3.对时任泰禾集团董事、副总经理葛勇给予警告,并处以250万元罚款;
4.对时任泰禾集团副总经理王景岗给予警告,并处以150万元罚款;
5.对时任泰禾集团副总经理黄耀文给予警告,并处以120万元罚款;
6.对时任泰禾集团副总经理及广深区域总裁邵志荣给予警告,并处以80万元罚款;
7.对时任泰禾集团职工监事、监事长李卫东给予警告,并处以80万元罚款;
8.对时任泰禾集团财务总监刘向民给予警告,并处以80万元罚款;
9.对时任泰禾集团监事阮仕江给予警告,并处以80万元罚款。
泰禾集团是一家房地产行业的开发商与运营商,公司曾登陆A股多年,但公司股票在2023年5月8日至2023年6月2日期间,通过深交所交易系统连续二十个交易日的每日收盘价均低于1元,触及了深交所股票终止上市情形,深交所决定终止公司股票上市。(中新经纬APP)
“掌”握科技鲜闻 (微信搜索techsina或扫描左侧二维码关注)










