C114讯 8月22日消息(颜翊)近日,浙江省通信管理局发布了一则针对绍兴联通的行政处罚公告,再度将电信运营商的合规经营问题推上风口浪尖。
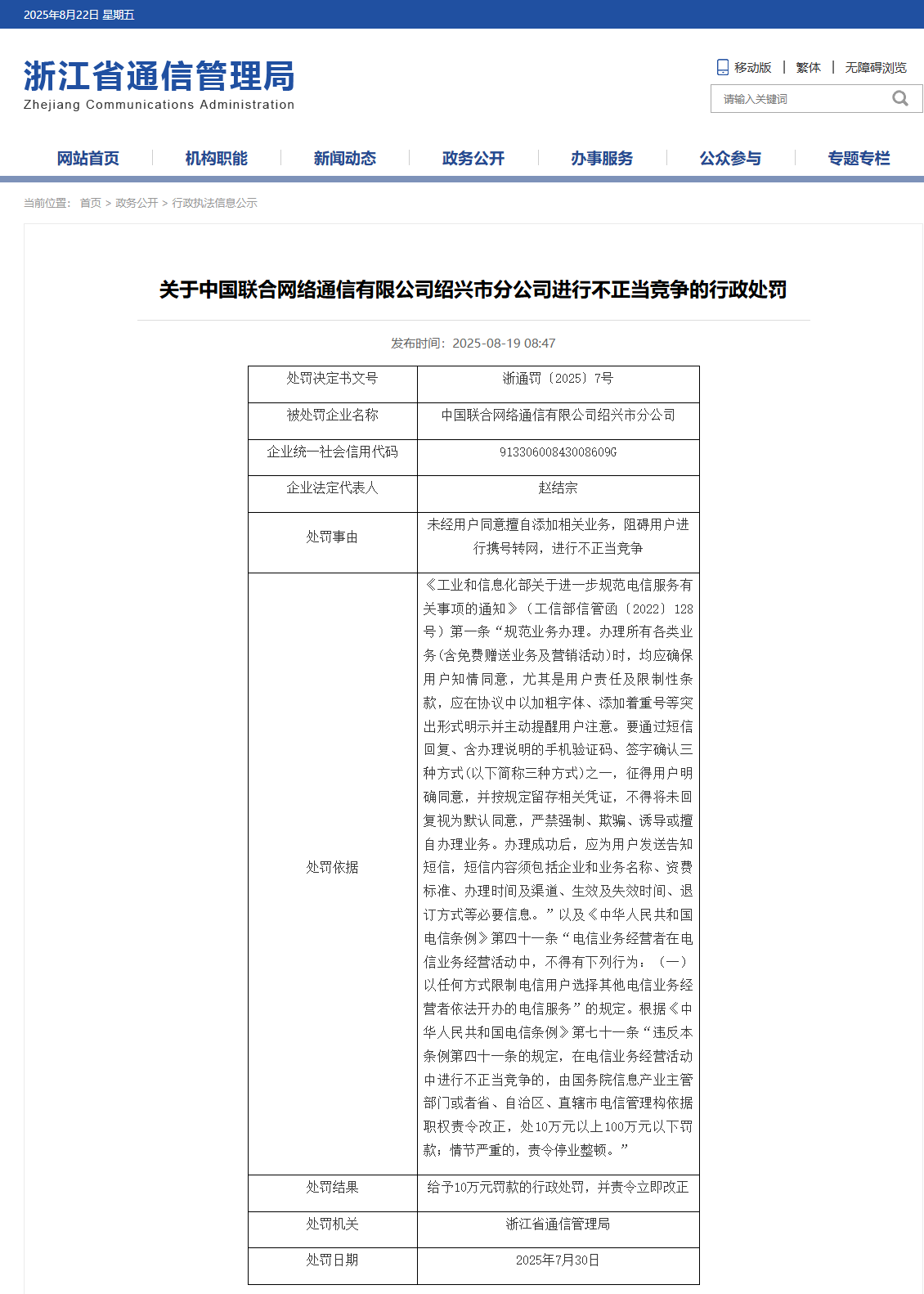
其中,中国联合网络通信有限公司绍兴市分公司(以下简称“绍兴联通”)因“未经用户同意擅自添加相关业务,阻碍用户携号转网”被处以10万元罚款,并责令立即改正。

此次处罚日期为2025年7月30日,依据《工业和信息化部关于进一步规范电信服务有关事项的通知》及《中华人民共和国电信条例》相关规定作出。
根据相关规定,电信企业在办理所有各类业务(含免费赠送业务及营销活动)时,均应确保用户知情同意,同时要通过短信回复、含办理说明的手机验证码、签字确认三种方式之一,征得用户明确同意,并留存相关凭证,不得将未回复视为默认同意,严禁强制、欺骗、诱导或擅自办理业务。同时,企业不得以任何形式限制用户选择其他运营商的服务。
尽管近年来监管部门持续加强整治,但“未经用户同意擅自开通业务”等现象仍屡禁不止。此类做法不仅侵犯了用户的知情权与选择权,也扰乱了市场秩序,成为行业久治难愈的顽疾。
新浪科技公众号
“掌”握科技鲜闻 (微信搜索techsina或扫描左侧二维码关注)










