

这里可以总结,环路不稳定的两个条件:
1)G(S)H(S)的相位为180°
2)增益幅值 |G(s)H(s)|=1
当两个条件同时满足,环路不稳定。
我们可以画出系统环路增益的波特图来评估系统的稳定性,表达系统稳定性常用的增益裕度和相位裕度指标一般就是从这里得出的。相位裕度指的是在增益降为1(或者 0 dB)的时候,相位距离-180°还有多少;增益裕度则是相位到达-180°的时候,增益比 1(或者 0 dB)少了多少。
需要在相位为180°,增益小于1 或者增益为1时,相位小于180°。

波特图,增益裕度,相位裕度
我们只需要简单的把环路断开就可以得到环路增益。如图展示了如何在反馈系统中把环路断开,理论计算时你可以从任何地方把环路断开,不过我们通常选择在输出和反馈之间把环路断开。断开环路后,我们在断点处注入一个测试信号i,i 经过环路一周后到达输出得到信号Vo,Vo和 i 的数学关系式就是我们要求的环路增益。

现实中反馈环路往往起到了稳定电路静态工作点的作用,所以我们不能简单的把环路断开去测环路增益。反馈环断开后,电路因为输入失调等原因,输出会直接饱和,这种情况下无法进行任何有意义的测量。
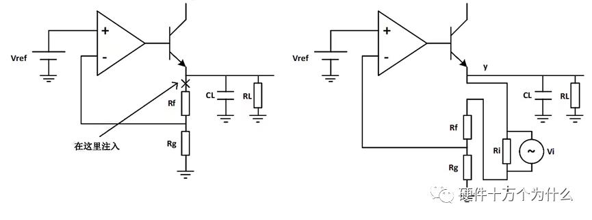
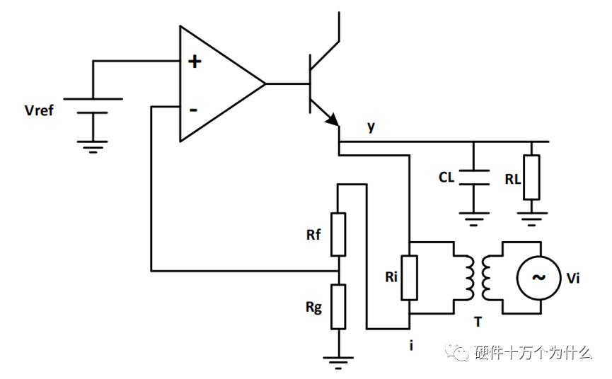
为了克服这个问题,我们必须在闭环的情况下进行测量,一种可行的手段是环路注入。下图展示了典型的环路注入方法。为了尽可能降低误差,我们对注入点的选取有特殊的要求,一般要让从注入点一端看进去的阻抗远远大于另一端看进去的阻抗,一个比较理想的注入点是 输出和反馈网络之间,其他注入点如误差放大器和功率晶体管之间也是可行的。

为了维持闭环,我们在注入点的位置插入一个很小的电阻而不是把环路在注入点断开,注入信号将通过这个注入电阻注入到环路中去。这个注入电阻的取值要足够的小,通常要远远小于反馈网络的等效阻抗,这样才能保证注入电阻对反馈环路的影响可以忽略不计。Picotest建议当使用 J2100A 型变压器或直接使用 Siglent SAG1021I 时,使用4.99 Ω的注入电阻,当然适当大一点的注入电阻也是可以的。另外一方面,因为注入电阻和注入变压器并联,小一点的注入电阻能降低变压器工作的下限频率,这在需要测量极低频率的时候非常有用。
原则上信号的注入不能影响环路的静态工作点,为了解决现实的电路中信号源和被测件共地的问题,往往需要使用注入变压器,如图 6 所示。或者直接使用带隔离的信号源。

注入信号从注入电阻的一端注入到环路中,经过反馈网络、误差放大器和功率晶体管到达输出,也就是注入电阻的另一端。这样输出信号Vo 和注入信号i 的数学关系就是我们要求的环路增益。
需要注意的是我们在闭环的情况下测量开环参数,测试结果的相位会从180°开始逐步将到0°,这与理论上直接断开环路求环路增益得到的从0°开始降到-180°不同,所以这种情况下我们计算相位裕度的时候应该是参考0°而不是-180°。
示波器: Siglent SDS1204X-E
信号源: Siglent SAG1021I
电源: ZHAOXIN RXN-305D
探头: Siglent PP215 1X
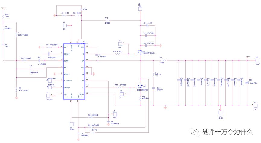
被测件: JWH6346 DEMO板(BUCK)
电子负载:Dingchen DCL6104
测试 JWH6346 DEMO板上的电源环路响应时,R16两端是注入点。接线的方法如图所示。信号源 SAG1021I通过 USB 接到上,输出端夹子与注入电阻并联,这样信号注入到环路的同时,环路的直流工作点也不会被信号源和被测件的接地问题所影响。注入电阻两端同时也要接到示波器上,其中R16的连接VOUT的一端接在 Bode Plot Ⅱ中定义为 DUT Output,R16的另外一端定义为 DUTInput。

这一小节主要介绍了完成本次测量所需的关键设置,关于 BodePlot 完整的使用说明,在进入 Bode Plot 软件之前,建议先把要用到的通道设置为 20 MHz 带宽限制。本次测量的频率范围是 10 Hz 到 100 kHz,这于一个预期的穿越频率在 10 kHz 左右的电路来说足够了。在 Bode Plot 的主菜单按配置信息进入配置菜单,编辑配置信息。进行通道设置,将 DUT 输 入和 DUT 输出设置到相应的通道上,设置好 DUT 输入为 C1,DUT 输出为C2。测试与 SAG1021I 的连接是否成功。将扫描类型设置为可变幅度,设置扫描参数。将频率模式设置为对数,在配置文件编辑里面建立5 个结点,分别是 10Hz,100Hz,1KHz,10KHz,100KHz,对应的幅度分别为 1.9V,1.9V,80mV,80mV,1V,如下图所示,将点数/十倍频设置为 40。
当增益曲线或者相频曲线不光滑的时候,有可能是注入电压过大或者不足导致 C1/C2 的波形失真,或者 C1/C2 电压过小导致示波器检测不出来,此时可以退出波特图看该异常频点的 C1 和 C2 的表现是否可以很好地在屏幕中看到清晰的迹线来判断。如果C1 和 C2 的迹 线不能很好地显示在屏幕上,可以根据自己需求来修改不同频段中,SAG1021I 的输出幅度。


Bode Plot 设置
1、1A 负载:0增益,穿越频率在1.4k左右,相位裕度为99°左右,电源系统稳定。

2、5A 负载:0增益,穿越频率在12.6k左右,相位裕度为113°左右,电源系统稳定。

“掌”握科技鲜闻 (微信搜索techsina或扫描左侧二维码关注)










