快科技8月14日消息,据国内媒体报道称,国内半导体设备龙头屹唐股份发布公告称,将起诉美国公司,因后者窃取公司机密。
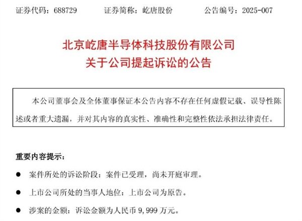
屹唐股份公告称,公司因认为应用材料公司非法获取并使用了公司的等离子体源及晶圆表面处理相关的核心技术秘密,还在中国境内以申请专利的方式披露了该技术秘密,且将该专利申请权据为己有,因此向北京知识产权法院提起诉讼,诉讼金额为人民币9999万元。
被告应用材料公司招聘了曾在原告全资子公司Mattson Technology工作的两名涉案员工。该两名员工了解公司关于等离子体的产生和处理方法的核心技术,熟悉和掌握相关设备结构以及技术工艺。
在MTI公司任职期间,该两员工均签署了保密协议,对包括涉案技术秘密在内的技术信息承担严格的保密义务。
证据显示,应用材料公司招聘该两名员工入职后,向中国国家知识产权局提交了一份发明专利申请,其中主要发明人即为前述两名员工,该专利申请披露了原告与MTI公司共同所有的涉案技术秘密。
对于公司诉讼金额9999万元的确定依据,屹唐股份公司人士表示,这是公司对各方面的考虑,包括对公司造成的具体经济损失,另外主要考虑适用三倍的惩罚性赔偿,所以诉讼被告赔偿9999万元。
此次被提起诉讼的应用材料公司是世界领先的美国半导体和显示设备供应商,拥有超2.2万项专利,是第一家进入中国的国际半导体设备公司。

【本文结束】如需转载请务必注明出处:快科技
责任编辑:雪花
新浪科技公众号
“掌”握科技鲜闻 (微信搜索techsina或扫描左侧二维码关注)










