随着全球对能源可持续性与安全性的关注升温,住宅太阳能储能系统需求持续攀升。当前市场上,2kW级微型逆变器已实现集成储能功能,而更高功率场景则需依赖串式逆变器或混合串式逆变器。本文聚焦基于TIGaN FET的10kW单相串式逆变器设计,探讨其技术优势与核心设计要点,为住宅太阳能应用提供高能效、高密度的解决方案参考。
混合串式逆变器架构:从模块到系统
典型的混合串式逆变器通过稳压直流母线互联各功能模块(图1),核心子系统包括:
●单向DC/DC转换器:执行光伏最大功率点跟踪(MPPT),优化能量捕获;
●双向DC/DC转换器:支持电池充放电,保障夜间或停电时的持续供电;
●DC/AC转换器:将直流电转换为低THD(总谐波失真)的交流电,适配电网需求;
●微控制器(MCU):集成电流/电压测量、电源开关控制、绝缘监测及通信功能;
●电源优化器:通过动态调整提升光伏面板输出功率,降低外部环境(辐照度、温度)影响。
图 1. 连接到电网的混合串式逆变器的原理图IGBT与GaN FET的技术代际差异
传统串式逆变器多采用IGBT作为功率开关,但其尾电流与二极管反向恢复特性会导致较高开关损耗,且损耗随温度升高进一步加剧。为控制热管理成本,IGBT通常需在5kHz-15kHz低频下运行,需搭配大体积无源元件与散热器,限制了系统功率密度提升。
相比之下,GaN(氮化镓)作为第三代宽带隙半导体,无少数载流子存储效应,可显著降低开关损耗。实验表明,GaN FET的开关频率可提升至IGBT的6倍(如134kHz),在保持系统总损耗不变的前提下,大幅减少电感、电容等无源元件尺寸,为高密度设计提供可能。
基于GaN的10kW逆变器参考设计详解
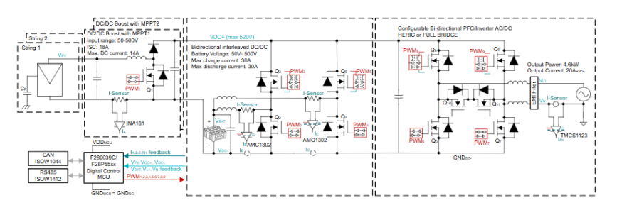
图2与图3展示了TI提供的基于GaN的10kW单相串式逆变器参考设计,其核心模块包括:
●升压转换器(2路,5kW/路):运行于134kHz,负责光伏输入的电压提升;
●交错式双向DC/DC转换器(10kW):工作频率67kHz,实现电池与直流母线的高效能量传递;
●双向DC/AC转换器(4.6kW):开关频率89kHz,保障电网侧电能质量。
图 2. 基于 GaN 器件的 10kW 单相参考设计关键器件选型与优势
●功率器件:采用TI LMG3522R030 GaN FET(650V/30mΩ),集成栅极驱动器,降低BOM成本并缩●小PCB尺寸;其顶部散热设计使热阻抗优于底部散热器件,提升热管理效率。
控制核心:TMS320F28P550SJ MCU实现四路功率级的实时控制与保护,以电源地(GND DC–)为参考,直接驱动GaN FET(无需底部隔离栅极驱动器)。
●电流检测:针对不同模块需求,采用差异化方案——升压转换器使用INA181(负电源轨并联检测);双向DC/DC转换器选用AMC1302(高精度隔离放大器)保障电池电流精度;DC/AC转换器则通过TMCS1123霍尔传感器(高带宽、高精度)降低电网电流THD。
图 3. 单相串式逆变器参考设计方框图实验验证:效率与密度的双重突破
在350V串式输入、160V电池电压、230V电网电压的测试条件下,参考设计在三种典型工况下均展现出优异性能:
●光伏至电网(图4):效率稳定在98%以上;
●电池至电网(图5):效率同样达98%;
●光伏至电池(图6):效率保持98%水平。
图 4. 将光伏面板输出的电力转换到电网时的效率(350VDC、230VAC)。
图 5. 将电池输出的电力转换到电网时的效率(160VDC、230VAC)
图 6. 将光伏面板的电力转换到电池时的效率(350VDC、160VDC)值得关注的是,尽管开关频率较IGBT方案提升6倍,系统整体效率仍与主流IGBT方案持平,辅以辅助控制电源后,效率依旧维持高位。最终,该设计实现2.3kW/L的功率密度,系统效率达98%,充分验证了GaN在提升能效与缩小体积方面的显著优势。
结语:GaN赋能下一代储能系统
基于TI GaN FET的10kW单相串式逆变器方案,通过高开关频率、低损耗特性,成功突破了传统IGBT方案在功率密度与效率间的矛盾。其集成化器件选型(如集成栅极驱动的GaN FET)、精准的电流检测方案,为住宅太阳能储能系统提供了高可靠、高性价比的选择。随着GaN技术的进一步成熟,其在高功率密度储能领域的应用前景将更加广阔。
“掌”握科技鲜闻 (微信搜索techsina或扫描左侧二维码关注)










