在光伏系统中,充电控制器的效率与体积直接影响太阳能利用率和安装成本。传统设计多采用MOSFET方案,而德州仪器推出的中压GaN器件LMG2100,通过集成驱动与电源环路优化,为光伏充电控制器带来了效率、尺寸与成本的全面突破。
电子电气设备快速发展,需要提供的功率比以往任何时候都大得多。对于许多家庭来说,要缩减电费支出或助力实现绿色可持续的未来,太阳能都是不错的选择,而半导体在其中发挥着重要作用。
适用于光伏应用的紧凑型高效电源转换器既能帮助用户减少室内占用面积,又能节省成本。氮化镓 使得这一趋势成为可能。TI 的新款中压 GaN 设计通过集成驱动器并优化电源环路,使设计得以大幅简化。
图 1 LMG2100
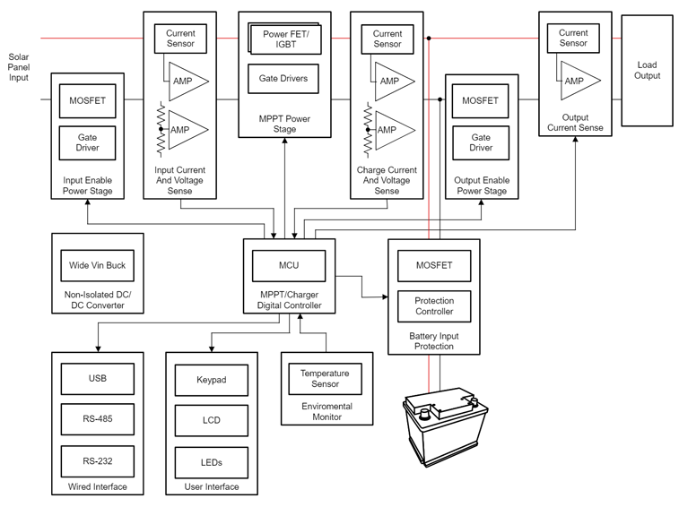
光伏充电控制器可与光伏 (PV) 阵列配合使用,采用最大功率点跟踪 (MPPT) 算法为离网和混合离网应用中的电池和电气负载发电。输出电压和输出电流是经过调节的结果。控制器可以安全地调节电池,防止过度充电或过度放电,从而延长电池寿命。光伏电控制器内部的高效电源转换器可以更大限度地提高太阳能发电量。
图 2 图
TIDA-010042 参考设计是一款光伏充电控制器,支持 15V 至 60V 输入电压以及 12V/24V 电池,可提供 400W 以上的功率。在包含两相交错降压转换器的旧设计中,选择了 CSD19531Q5A 作为主电源开关 MOSFET,每相开关频率为 180kHz。

图 3 旧 TIDA-010042 板在 12V 和 24V 负载条件下以 0.6 的固定占空比对电路板进行测试。在 12V 负载下,峰值效率为 96.7%,欧洲加权效率约为 96.4%。在 24V 负载下,峰值效率为 97.3%,欧洲加权效率约为 96.4%。
图 4 旧 TIDA-010042 效率曲线GaN 器件可在相同或更低损耗下实现更高的开关频率,只需将 MOSFET 更改为 TI 全新的中压 GaN 器件 LMG2100 即可,这款器件具有更低的 Rds(on) 和低得多的寄生电容。具有更高开关频率的转换器可以使无源器件更小,从而减小 PCB 尺寸并降低成本。此外,更高的效率可降低热耗散,在使用同一光伏电池板的情况下可输出更多功率,从而节省散热材料和电费。
新的 TIDA-010042 使用 LMG2100 作为单相降压转换器功率级,简化了设计要求。通过引入 LMG2100,PCB 面积节省了约 37%,BOM 成本也下降了 37%。

图 5. 新 TIDA-010042 板在与采用 MOSFET 的 TIDA-010042 相同的条件下进行测试,但改用 GaN 和 2 层 PCB 且开关频率为 250kHz;在 12V 负载和 24V 负载下的峰值效率分别为 98.4% 和 98.5%。欧洲加权效率分别为 97.5% 和 98.2%。与 MOSFET 版本相比,峰值效率提高了至少 1.2%,欧洲加权效率提高了至少 1.1%,同时 BOM 成本进一步降低。
图 6. 新 TIDA-010042 效率为了充分利用 GaN 器件的功能,TI 建议使用至少 4 层 PCB,由于导通和关断速度很快,因此其所需的降压转换器输入环路电感极低。4 层 PCB 板非常小,因此可以通过优化布局来帮助尽可能降低输入环路电感,而且不会增加很多成本。通过增加 2 层,PCB 损耗和开关损耗大幅降低,同时效率进一步提高。在 12V 和 24V 负载下,欧洲加权效率分别为 97.9% 和 98.5%,与 2 层版本相比提升了 0.3% 左右。图 7 所示为使用 TI GaN 和 MOSFET 的光伏充电控制器之间的效率比较情况,显示出有很大的性能提升。
图 7. 使用 12V 负载系统进行测试
图 8. 使用 24V 负载系统进行测试
图 9. BOM 成本比较图 9 显示了 BOM 成本比较情况。旧版本采用交错降压转换器和 MOSFET,需要更多无源器件来降低成本并会增大尺寸。主要的节省来自电感器和无源器件。此外,在使用 4 层电路板的情况下,GaN 器件可以在 400W 的条件下将所有热量散发到 PCB 中,无需添加风扇或散热器,结温远低于安全工作区。图 9 中未考虑散热材料的节省情况。
结语
TI GaN器件通过低Rds(on)、低寄生电容及高开关频率特性,在光伏充电控制器中实现了效率与体积的双重优化。相比传统MOSFET方案,其单相架构简化了设计复杂度,同时通过PCB层数优化进一步降低损耗。数据表明,GaN技术不仅提升了太阳能转换效率,更降低了系统成本与安装空间需求,为5G基站、离网储能等场景的光伏应用提供了更优解。
“掌”握科技鲜闻 (微信搜索techsina或扫描左侧二维码关注)










