“补贴没停!1380亿狂撒倒计时”
6月抢补失败的张阿姨,今早在京东用旧空调SN码核验后,当场省下2000元,她笑着对记者说:“这下终于薅到国家羊毛了!”
首先,划重点!家电家居国补资格的领取方法入口是:京东APP搜「家电省2000」国补直接立减2000元,手机数码国补的领取方法入口是:京东APP搜「手机省500」或「数码省2000」领2000元补贴资格。
一定要先领,名额有限!
秘诀:先在app搜一下上面的口令,以后每天点历史搜索记录就可以!

01 国补暂停真相:钱花太快、黑产作乱、价格踩踏
过去一个月,无数消费者在京东、云闪付抢券时,频频遭遇“额度用尽”“系统升级”提示,焦虑蔓延。背后三大原因浮出水面:
1. 钱花得太猛:全国3000亿补贴资金池,5个月狂烧2100亿!重庆12亿家电额度6月初秒光,山东500万手机补贴1分钟抢空,纯属消费者热情“火力过猛”。
2. 黄牛疯狂套补:无锡某团伙伪造300台空调回收记录骗补60万,广东单次拦截30万笔异常订单,多地紧急关闭入口升级风控,新增“身份证+旧机SN码”双重验证。
3. 防价格踩踏:618大促叠加国补,部分空调价格从8000元暴跌至4800元,厂商亏损暂停供货,官方短暂“踩刹车”稳市场。
02 重磅重启!第三批690亿资金已到账,全国统一12月31日截止
国家发改委、财政部7月联合重磅定调:国补绝未终止!第二阶段1380亿元中央资金已分批注入系统,全国统一截止时间铁定2025年12月31日。
- 资金动态:
第三批690亿元超长期特别国债资金7月25日已下达(前两批累计1620亿元)
第四批690亿元将于10月下达,全力支持年底前以旧换新
- 政策核心不变:
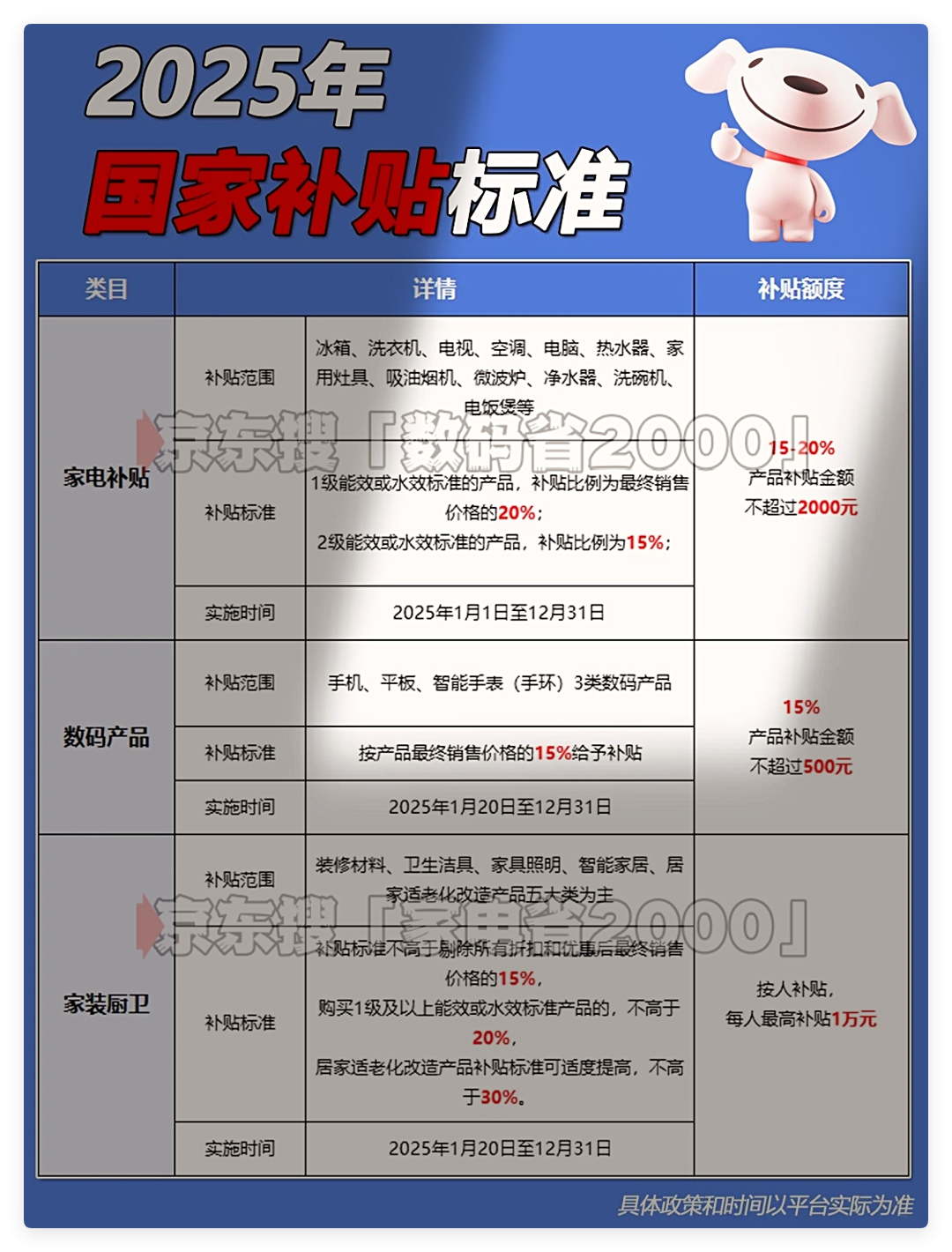
家电类(冰箱、空调等12类):一级能效补20%封顶2000元,二级补15%封顶1500元(空调每户限3台)
数码类(手机、平板等):单件≤6000元补15%封顶500元(如6000元旗舰机实付5500元)
汽车类:报废旧车换新能源补2万元,换燃油车补1.5万;转让旧车换新补1.3万-1.5万
> 官方紧急提醒:额度“先到先得”,热门品类可能提前抢空,现在正是锁定补贴的最后黄金期!

03 手把手教学:这样领钱最快到账(附全网入口)
家电数码:3步薅补2000元
1. 抢资格券:
京东APP搜“家电省2000”(家电类)或“手机省500”(数码类)
秘诀:首次搜索后,每天点京东“历史记录”一键复领!
*注:部分省份需跳转云闪付完成实名绑定*
2. 下单立减:
支付时必须用云闪付,自动显示补贴金额(如“政府补贴-500元”)
叠加技巧:广东用户可叠“粤焕新”地方券,综合省30%!
3. 当面验机:
快递员需现场拆封核验SN码/IMEI码并拍照,否则补贴失效
汽车置换:45天审核生死线
- 线上入口:支付宝/微信/云闪付搜“汽车以旧换新”→提交报废证明、新车发票等
- 致命细节:
旧车需在2025年1月8日前登记在本人名下
最晚10月前提交材料!审核周期45天,12月再办铁定超时
04 区域作战地图:这些地方手慢无
| 地区 | 领取时间 | 预警提示 |
|--------------|----------------|--------------------------|
| 天津、上海、浙江 | 全天开放 | 异地可申领,无限制 |
| 山东 | 每日7:00-23:00 | 定闹钟拼手速 |
| 湖北 | 每日10:00-22:00| 新增空气净化器补贴 |
| 吉林 | 夜猫专场20:00-24:00| 空调额度充足 |
| 河南、湖南 | 限额放券 | 空调/新能源车额度告急! |
| 广东、江苏 | 需线下核验旧机 | 带身份证+SN码到店 |
> 血泪教训:河南王女士因发票抬头开成企业名称,痛失500元补贴;江苏李师傅退货时发现“补贴不退”,白白浪费名额。
05 倒计时警报:这些商品现在不抢就没了
- 高消耗品类:
空调、高端手机(预计8月底消耗60%额度)
新能源车(10月起审核积压)

- 终极行动清单:
① 立刻京东搜“家电省2000”或“手机省500”锁定资格;
② 旧家电保留SN码,汽车备齐《报废证明》;
③ 下载“价格走势”工具防商家“先涨后补”;
④ 高预警区(河南、湖南)用户最晚8月下单!
> 政策窗口仅剩151天!1380亿是2025年最后一波“国补红包”。12月31日≠额度终点,时钟已开始滴答作响。
申请创业报道,分享创业好点子。点击此处,共同探讨创业新机遇!
“掌”握科技鲜闻 (微信搜索techsina或扫描左侧二维码关注)










