快科技7月21日消息,网络不是不法之地,乱黑乱说之前一定要掂量掂量自己的斤两。

近日,有用户公开向蔚来致歉,而结合他此前发表的言论,更为整件事增加了些喜剧性和戏剧感。
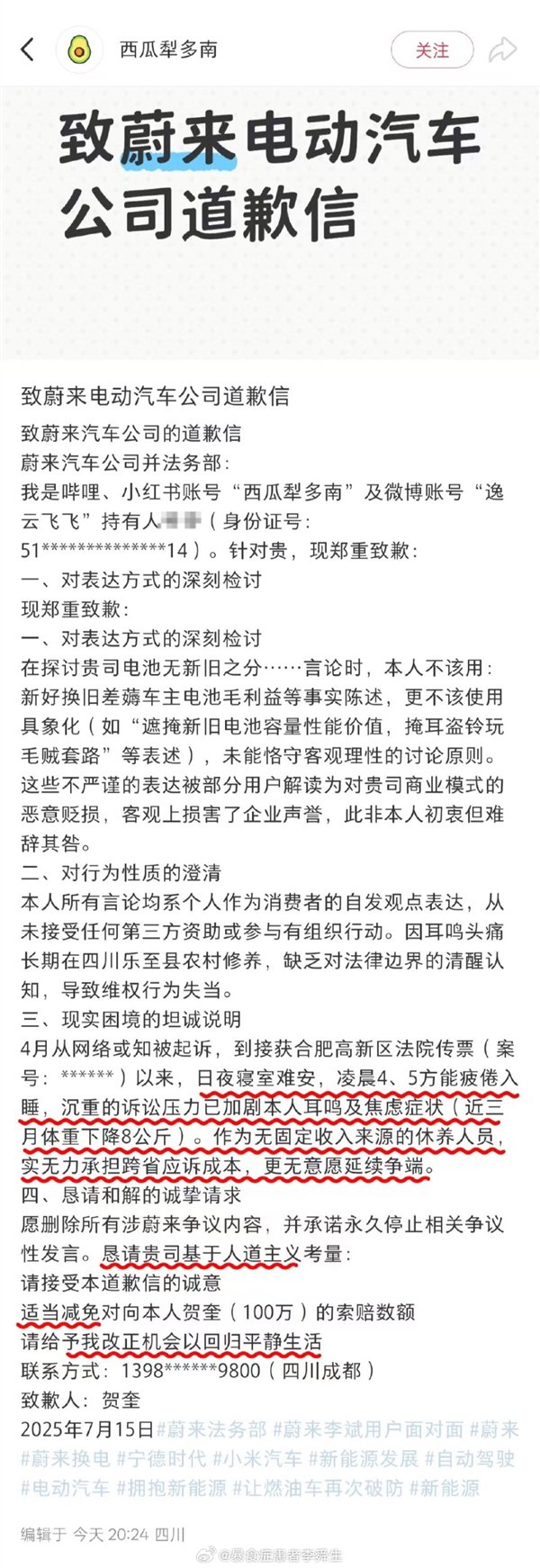
据悉,本月初,他曾公开发表一些贬低蔚来的信息,当时有网友在评论区艾特蔚来法务部。
但该用户显然不屑一顾,甚至还表示“还害怕蔚来法务部会起诉我啊”“蔚来法务部在我面前都是无所作为的”。

然而短短半个月后,该用户就公开发表了致蔚来的道歉信,在信中,他解释称:不严谨的表达被部分用户解读为对贵司商业模式的恶意贬损,客观上损害了企业声誉,此非本人初衷但难辞其咎。
同时还称自己“因耳鸣头痛长期在四川乐至县农村修养,缺乏对法律边界的清醒认知,导致维权行为失当。”
有意思的是,该用户在道歉中还有“卖惨博同情”嫌疑,他表示:
4月从网络或知被起诉,到接获合肥高新区法院传票以来,日夜寝室难安(快科技注:原文如此,应该是寝食难安),凌晨4、5方能疲倦入睡,沉重的诉讼压力已加剧本人耳鸣及焦虑症状(近月体重下降8公斤)。
作为无固定收入来源的休养人员,实无力承担跨省应诉成本,更无意愿延续争端。
愿删除所有涉蔚来争议内容,并承诺永久停止相关争议性发言,恳请贵司基于人道主义考量:
请接受本道歉信的诚意,适当减免对向本人贺奎(100万)的索赔数额,请给予我改正机会以回归平静生活。

【本文结束】如需转载请务必注明出处:快科技
责任编辑:落木
新浪科技公众号
“掌”握科技鲜闻 (微信搜索techsina或扫描左侧二维码关注)










