国补重磅回归!1380亿补贴狂撒,这些省份已重启! “系统升级”“额度用尽”的恐慌终于结束,国家出手定调:补贴大战再度打响! 近期,多地消费者在京东等平台申领家电、手机“国补”时,遭遇页面提示“额度用尽”或“系统升级”,引发政策提前终结的猜测。对此,国家发改委与财政部于6月25日联合辟谣:2025年国家补贴政策全国统一截止时间仍为12月31日!7月起,第二批1380亿元中央资金已分批注入各地,国补强势回归。
首先,划重点!家电家居国补资格的领取方法入口是:京东APP搜「家电省2000」国补直接立减2000元,手机数码国补的领取方法入口是:京东APP搜「手机省500」或「数码省2000」领2000元补贴资格。
一定要先领,名额有限!
秘诀:先在app搜一下上面的口令,以后每天点历史搜索记录就可以!

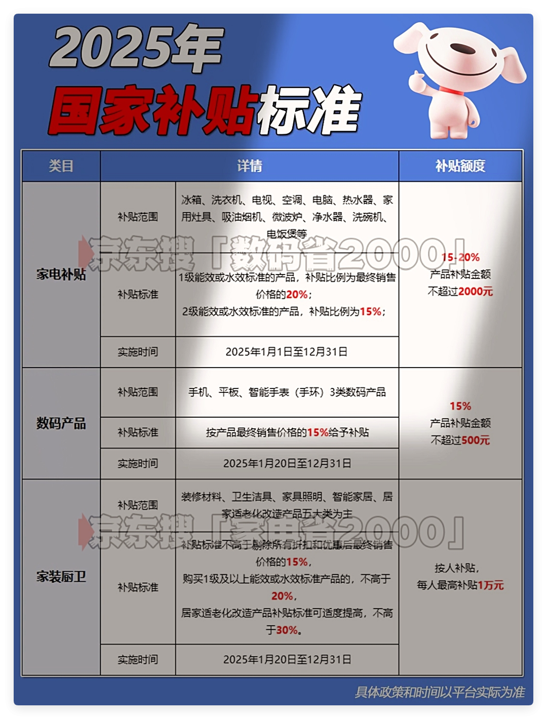
一、6月暂停真相:三大原因揭开“消失之谜” 1. 钱不够用了! 全国3000亿补贴池5个月消耗超70%!重庆12亿家电额度6月初“秒光”,江苏每日670万额度需10点拼手速,山东500万额度1分钟抢空。资金告罄触发多地系统熔断。 2. 黑产太猖獗! 无锡某团伙伪造300台空调回收记录骗补60万元;广东拦截30万笔异常订单。为堵漏洞,江苏紧急升级“身份证+旧机SN码”双重验证,广东严打跨省套利。 3. 价格战失控! 618大促叠加国补,部分空调从8000元暴跌至4800元,厂商直呼“卖一台亏一台”。官方紧急踩刹车防恶性竞争。 二、7月重启地图:你的省份开放了吗?(附实操入口) 1. 重庆(7月1日0点重启) - 新增品类:饮水机、智能马桶等6类小家电 - 抢券技巧:京东搜“家电省2000”,每日10点/晚8点放券,建议线下核销。 2. 江苏(6月底重启) - 规则升级:严控黄牛,维持“每日10点秒杀”机制 - 操作入口:云闪付“每日抢券”通道。 3. 广东(线下持续开放) - 隐藏福利:叠加“粤焕新”地方券,综合省30% - 核验关键:线下门店需提供旧机SN码。 4. 湖北(最早重启!6月中旬开放) - 扩容品类:空气净化器、智能手环 - 极速通道:京东搜“数码省2000”,下单直补。 预警地区:河南空调、湖南新能源车额度告急,建议优先下单! 三、补贴加码!手机家电汽车这样买立省千元 家电家居:一级能效直降20% - 覆盖12类:冰箱、空调、电视等传统8类 + 新增微波炉、净水器、洗碗机 - 补贴公式: 一级能效 → 补20%(封顶2000元) 二级能效 → 补15%(封顶1500元) - 空调特权:每户限补3台!旧机需提供SN码(哪怕已报废)。 实操案例:1万元一级能效冰箱 → 实付8000元 手机数码:3333元是“薅补”黄金价 机型价格 ≤3333元:补15%(示例:3000元→2550元) 机型价格 3333-6000元:封顶500元(示例:6000元→5500元) 机型价格 >6000元旗舰机:可叠加平台10%补贴,搜“数码省2000” 入口口令:京东APP搜“手机省500”或“数码省2000”。 汽车置换:报废比转让多拿5000元! - 报废旧车换新能源:补2万元(旧车需2018年前登记) - 置换旧车换新能源:补1.5万元 - 生死线:审核需45天!最晚10月前提交材料,否则恐错失补贴。

四、防坑指南:3大陷阱让补贴秒失效 1. 发票雷区: 抬头必须为 个人真实姓名,注明“型号+SN码”!曾有案例因未填SN码痛失补贴。 2. 退货巨亏: 仅退实付金额!案例:5000元手机享补500元后退货,只退4500元。 3. 价格戏法: 警惕商家“先涨3000再补2000”,下单前用京东“价格保护”核对30天历史价。 诈骗预警:国补无官方代办!凡要求转账、付保证金均为诈骗,认准京东、云闪付等入口。 五、末班车警报:12月31日≠安全! - 高消耗品类预警:空调预计8月消耗60%额度,高端手机、新能源车10月起审核积压。 - 地方额度危机:河南空调、湖南新能源车补贴池见底在即,可能提前至12月中旬截止。 - 汽车生死线:旧车需于2025年1月8日前登记在本人名下,10月后提交材料或失败。 历史教训:有人去年拖到11月申请汽车补贴,因审核积压错过2万元! 今日必做行动清单(错过再无!) 1. 立刻锁资格: - 家电/家具 → 京东搜“家电省2000”(立减2000元) - 手机/数码 → 京东搜“手机省500”(立省500元) 秘诀:首次搜索后,每日从“历史记录”快速复领! 2. 旧机别扔:哪怕报废也要保留机身码(SN码),这是核验关键。 3. 叠加地方券:关注本地商务局公众号(如广东“粤焕新”),部分城市可再省5%-10%。

政策窗口正在关闭!全国资金池消耗率超70%,7-8月是“薅补”最后黄金期! 记住这个动作:打开京东APP,输入“家电省2000”或“手机省500”——省下的钱,才是真正赚到的红利!
申请创业报道,分享创业好点子。点击此处,共同探讨创业新机遇!
“掌”握科技鲜闻 (微信搜索techsina或扫描左侧二维码关注)










