自2014年世界互联网大会乌镇峰会启幕以来,这一国际盛会已走入新的十年。“直通乌镇”全球互联网大赛作为乌镇峰会的亮点活动,历经六年深耕,已成为全球互联网领域的重要赛事之一。2025“直通乌镇”全球互联网大赛已全面开放报名,诚邀全球互联网领域项目踊跃参赛,在全球范围助力互联网产业与各行各业的精准对接,为全球数字经济的蓬勃发展贡献力量。
六载深厚积淀:创新生命力蓬勃绽放
自2019年以来,“直通乌镇”大赛已吸引来自全球40余个国家和地区的5000多个创新项目踊跃参赛,赛事领域涵盖人工智能、工业互联网、智能制造、数字医疗等前沿科技。截至2025年5月,历届获奖项目中有10家赛后成长为准独角兽、16家蜕变为独角兽,4家成功上市, 49.2%的项目赛后获得新的融资,大赛已成为全球创新创业者展现创新实力、对接资本与资源的重要交流平台。
赛道全面升级:从技术创新迈向产业应用新时代
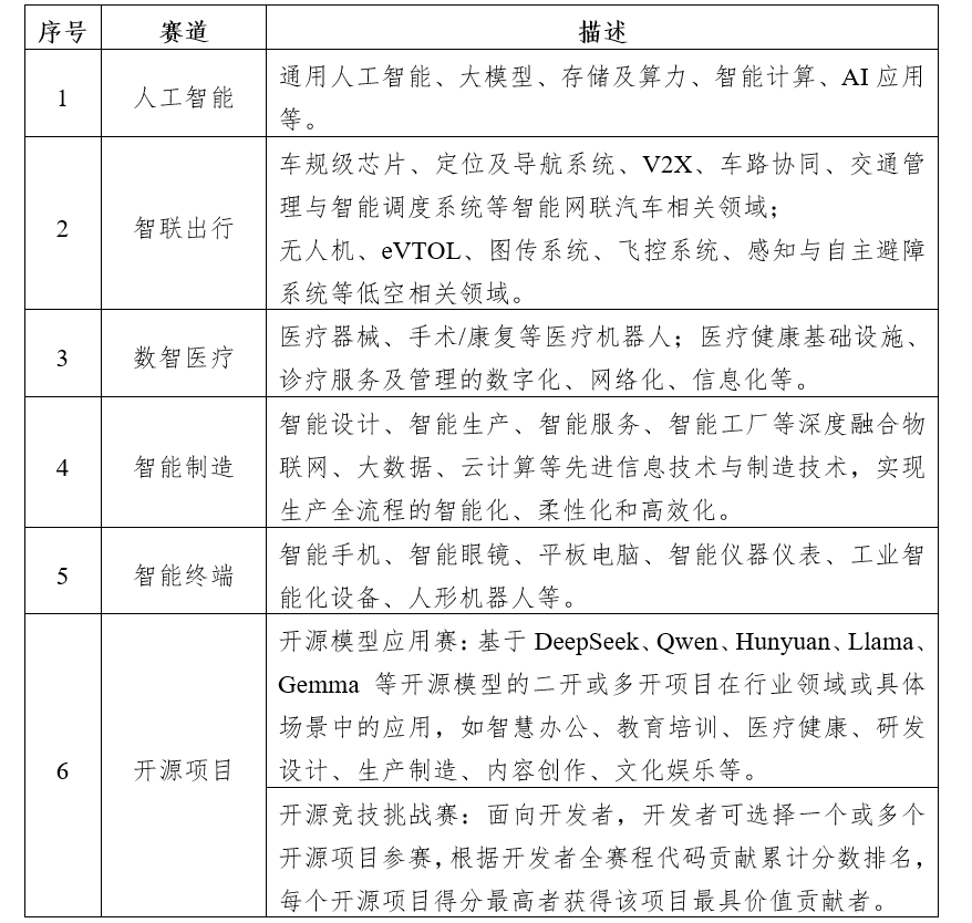
2025年大赛赛道全面智能升级,紧扣国家推动数字经济与实体经济深度融合的战略部署,设置人工智能、智联出行、数智医疗、智能制造、智能终端、开源项目六大赛道,其中开源项目赛道更是创新性地分为开源模型应用赛及开源竞技挑战赛。
开源模型应用赛主要针对基于海内外开源大模型的创新应用开发,覆盖多领域技术;开源竞技挑战赛面向开发者,选择国内外优秀核心开源项目纳入赛道项目池,根据开发者全赛程代码贡献累计分数排名,开源赛道不仅为开发者提供了展示才华、交流学习的绝佳平台,更将加速开源技术的创新迭代与应用落地,共同推动开源技术生态的共同繁荣与发展。
社群多元赋能丰富活动矩阵激活创新生态活力
为更好的服务项目,大赛组建“数字之翼”全球生态合作社群,构建“政策对接、市场对接、融资对接、产业链对接、技术对接、人才对接”六大核心功能的生态服务体系。通过举办专业领域主题沙龙、投资机构闭门会等常态化活动,精准链接创业者与产业龙头企业、投资机构及地方政府,推动技术、资本与市场的高效匹配,多元化的活动矩阵,高效匹配相关资源。同时,积极推进海内外技术合作交流与互通,深化全球合作,拓展各类“朋友圈”,构建“国际化+专业化”资源池,为所有参赛项目提供从技术落地到产业应用的全周期赋能支持,全面助力新生态协同发展。
专业评审,资本赋能,生态服务全方位保障
大赛由中国工程院院士吴建平及美国硅谷创业投资人史蒂夫.霍夫曼担任联席主席,汇聚红杉资本、ADG资本、软银中国等50余家顶尖投资机构,并特邀学术专家、产业领袖及资本机构代表等组成评审团,优胜团队将有机会获得:学术及技术专家面对面建议及指导,助力项目技术优化与创新突破;产业链头部企业合作对接机会,加速项目商业化落地与市场拓展;资本机构闭门对接会直通通道,为项目发展提供资金保障;市场资源对接及企业出海专业服务,助力项目走向国际市场。即日起到2025年7月31日24:00(北京时间),登录大赛官网(https://gic.wicwuzhen.cn)提交报名材料。
参赛项目需满足:
1.项目应符合六大赛道领域;

2.人工智能、智联出行、数智医疗、智能制造、智能终端赛道参赛项目主体需为已注册的独立法人,且信誉良好,无不良记录;开源项目赛道参赛主体包括但不限于企业、科研院所、高校等团体;
3.参赛主体对参赛项目拥有自主知识产权,并未侵犯任何他人的专利权、著作权、商标权及其他知识产权,且不得违反国家相关法律法规,否则取消参赛资格;
4.参赛主体需按赛事要求提交参赛作品和相关材料,自行对所有信息的准确性和真实性负责,并签订真实性承诺书,一经发现虚假信息则取消参赛资格;
5.大赛组委会将在乌镇峰会官网等平台公示比赛结果,接受社会监督。(通讯员 陈芳圆)
“掌”握科技鲜闻 (微信搜索techsina或扫描左侧二维码关注)










