封面新闻记者 张越熙
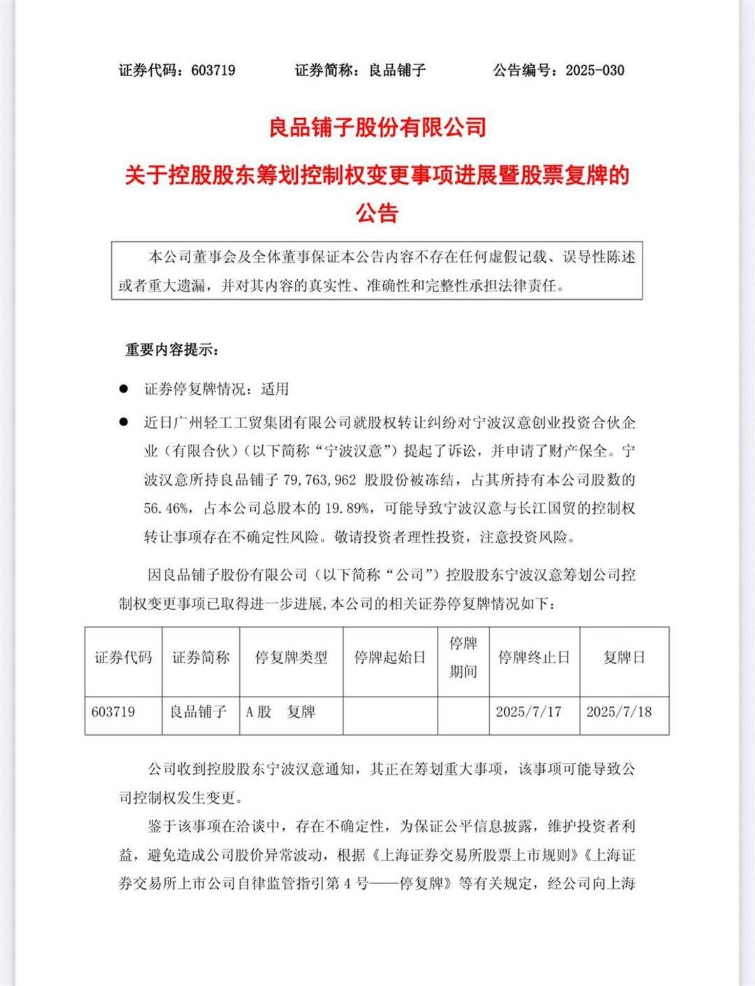
7月17日,记者注意到,良品铺子发布公告称,公司控股股东宁波汉意及其一致行动人良品投资与长江国贸签署股份转让协议,长江国贸将受让84210000股(占总股本21.00%),宁波汉意转让72239880股(占总股本18.01%),良品投资转让11970120股(占总股本2.99%)。
若本次交易顺利完成,长江国贸将成为公司控股股东,武汉市人民政府国有资产监督管理委员会将成为实际控制人。公司股票将于7月18日开市起复牌。
另据公告显示,广州轻工工贸集团就股权转让纠纷对宁波汉意提起诉讼并申请财产保全,导致宁波汉意所持79763962股(占其所持股56.46%,占总股本19.89%)被冻结,可能对控制权转让事项造成不确定性风险。

新浪科技公众号
“掌”握科技鲜闻 (微信搜索techsina或扫描左侧二维码关注)










