鉴于对能源可持续性和能源安全的担忧,当前对储能系统的需求不断加速增长,尤其是在住宅太阳能装置领域。市面上有一些功率高达 2kW 且带有集成式储能系统的微型逆变器。当系统需要更高功率时,也可以选用连接了储能系统的串式逆变器或混合串式逆变器。
图1是混合串式逆变器的方框图。常见的稳压直流母线可将各个基本模块互联起来。混合串式逆变器包含以下子块:
● 用于执行最大功率点跟踪的单向 DC/DC 转换器。
● 用于电池充电和放电的双向 DC/DC 转换器。电池可在夜间或停电期间供电。
● DC/AC转换器,负责将直流转换为交流电源并保持低电流总计谐波失真 (THD)。
● 微控制器(MCU),用于测量电流和电压、控制电源开关、执行绝缘监测、检测串拱和启用通信。
● 电源优化器,用于尽可能提高光伏面板的可用功率,而不受辐照度和温度等外部变量的影响。
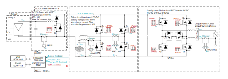
图1 连接到电网的混合串式逆变器的原理图IGBT与GaN FET的比较
串式逆变器由电源开关组成,例如绝缘栅双极晶体管 (IGBT)。这种功率器件存在尾电流和二极管反向恢复等问题,会导致开关损耗较高。此外,这些现象受温度影响,会导致更高的功率损耗,尤其是在采用静态散热解决方案时。因此,这些功率器件需要在低频下运行,需要体积更大的无源元件和散热器。开关频率典型范围为 5kHz 至 15kHz。
氮化镓 (GaN) 等宽带隙电源开关没有少数载流子现象,因此能够减少开关损耗。开关损耗降低后,能够在保持系统损耗不变的情况下提高开关频率,从而减少无源元件的数量。平均而言,开关频率可以提高 6 倍。
本文提出了一种基于 GaN 场效应晶体管 (FET) 的 10kW 串式逆变器。我们还将探讨 GaN 的优势,并重点介绍为住宅太阳能应用构建此类系统的优势。
基于GaN的串式逆变器的设计注意事项
图 2 所示为基于 GaN 且具有电池储能系统的 10kW 单相串式逆变器参考设计,包括所有有源和无源元件。
图2 基于GaN器件的10kW单相参考设计图3是该转换器的原理图表示。
图3 单相串式逆变器参考设计方框图该参考设计包含四个在不同开关频率下运行的电源转换系统:
● 两个升压转换器,用于实现两个独立的串式输入,每个转换器的额定功率为 5kW (134kHz)。
● 一个交错式双向 DC/DC 转换器,额定功率为 10kW (67kHz)。
● 一个面向电网的双向 DC/AC 转换器,额定功率为 4.6kW (89kHz)。
功率器件
由于能够在顶部为额定电压为 650V 的 30mΩ LMG3522R030 GaN FET 进行散热,因此热阻抗比底部散热器件更小。这些 FET 集成了栅极驱动器,可降低解决方案成本并缩小设计尺寸。
MCU
如图 3 所示,该参考设计由单个 MCU 控制。TMS320F28P550SJ 可对四个功率转换级进行实时控制、提供保护并实现多个控制环路。可以让 MCU 将电源地 (GND DC–) 作为参考。由于集成了栅极驱动器,也可以直接控制 GaN FET。底部不需要隔离式栅极驱动器(Q1A、Q1B、Q2、Q4、Q6、Q7)。
电流检测
系统需要在不同转换器级的不同点进行电流测量。升压转换器使用基于并联的解决方案(例如负电源轨上的 INA181)来测量电流,因为 MCU 将电源地作为参考。在交错式转换器中,您需要使用高精度电流检测增强型隔离式放大器 AMC1302 等器件,在不同的时间和温度条件下以高精确度测量电池中的电流。内部 GaN 低压降稳压器生成的 5V 电压用于为电流检测放大器供电。在逆变器级中,可以使用霍尔效应电流传感器(例如 TMCS1123)来测量电网电流。这种传感器具有高带宽和高准确度,有助于显著降低电流 THD。
实验结果
我们使用以下系统电压运行了此参考设计:
● 串式输入电压:350V。
● 标称电池电压:160V。
● 电网电压:230V。
● 直流链路电压:控制在 400V。
我们收集了转换器在不同场景下工作时的效率:
● 从串式输入中获取电力并输送至电网(见图 4)。
● 从电池中获取电力并输送至电网(见图 5)。
● 从串式输入中获取电力并输送至电池(见图 6)。
图4 将光伏面板输出的电力转换到电网时的效率(350VDC、230VAC)
图5 将电池输出的电力转换到电网时的效率(160VDC、230VAC)
图6 光伏面板的电力转换到电池时的效率(350VDC、160VDC)这些图表明,即使开关速度比标准 IGBT 解决方案快六倍,整体效率仍然与当今的 IGBT 解决方案相当。包含辅助控制电源时,效率依旧保持在 98% 左右。所有三张图都包含两个电源转换级。
结语
GaN 有助于实现更高的功率密度,从而减轻终端设备的重量。串式逆变器参考设计具有接近 98% 的整体系统效率和 2.3kW/L 的功率密度,展现出优越的性能。此外,在考虑系统总成本时,实施集成栅极驱动器解决方案可降低成本。
“掌”握科技鲜闻 (微信搜索techsina或扫描左侧二维码关注)










