快科技7月3日消息,据国内媒体报道称,针对一些汽车厂商要求经销商低于成本价卖车一事,上海市汽车销售行业协会、江苏省工商联汽车销售商会、浙江省汽车流通协会、安徽省汽车经销商商会联合发布了相关规定。
据悉,上海市汽车销售行业协会、江苏省工商联汽车销售商会、浙江省汽车流通协会、安徽省汽车经销商商会联合发布《关于敦请主机厂改善长三角地区汽车经销商经营困境的函》。四协会分别对辖区内汽车经销商的经营状况开展了市场调研。
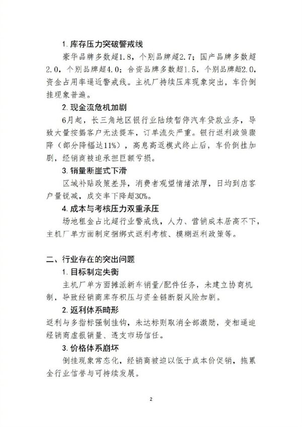
调查显示,长三角地区汽车经销企业普遍面临库存高企、市场竞争失序、企业资金链断裂风险加剧等严峻挑战,部分主机厂变相强制经销商按照其定价规则,以低于成本的价格销售新车,已经涉嫌违反《中华人民共和国反不正当竞争法》
规定中还指出,6月起,长三角地区银行业陆续暂停汽车贷款业务,导致大量按揭客户无法提车,订单流失严重。银行返利政策骤降(部分降幅达 11%),高息高返模式终止后,车价倒挂加剧,经销商被迫承担巨额亏损。
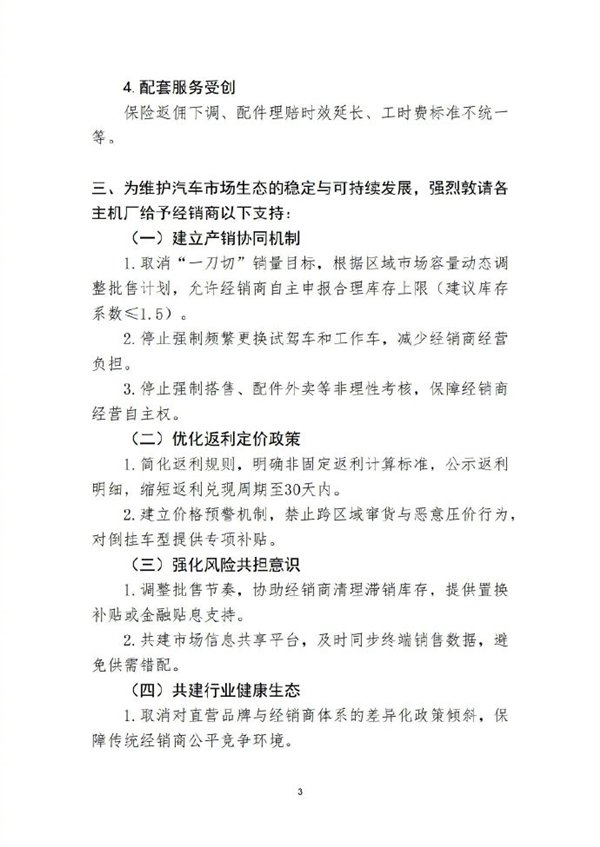
区域补贴政策差异,消费者观望情绪浓厚,日均到店客户量锐减,成交率下降超30%。倒挂现象常态化,经销商被迫以低于成本价促销,拖累全行业信誉与可持续发展。
为维护汽车市场生态的稳定与可持续发展,强烈敦请各主机厂给予经销商以下支持:
建立产销协同机制
取消“一刀切”销量目标,根据区域市场容量动态调整批售计划,允许经销商自主申报合理库存上限(建议库存系数≤1.5)。
停止强制频繁更换试驾车和工作车,减少经销商经营负担。
停止强制搭售、配件外卖等非理性考核,保障经销商经营自主权。
优化返利定价政策
简化返利规则,明确非固定返利计算标准,公示返利明细,缩短返利兑现周期至 30 天内。
建立价格预警机制,禁止跨区域窜货与恶意压价行为,对倒挂车型提供专项补贴。
强化风险共担意识
调整批售节奏,协助经销商清理滞销库存,提供置换补贴或金融贴息支持。
共建市场信息共享平台,及时同步终端销售数据,避免供需错配。
共建行业健康生态
取消对直营品牌与经销商体系的差异化政策倾斜,保障传统经销商公平竞争环境。
推动主机厂承担社会责任,对经营困难经销商提供延缓还款、利息补贴等过渡期帮扶。




【本文结束】如需转载请务必注明出处:快科技
责任编辑:雪花
“掌”握科技鲜闻 (微信搜索techsina或扫描左侧二维码关注)










