GPS 和 GSM 模块是 GPS 跟踪器和蜂窝物联网系统设计和原型制作中使用最广泛和最重要的组件之一。
本文引用地址:
然而,这些模块中的大多数都很昂贵,并且通常作为单独的单元提供。如果您的设计需要这两种功能,则需要购买两个单独的模块,这会增加整体设计成本并影响物料清单 (BOM)。
此外,这些模块通常很大,因此不适合尺寸至关重要的微型和紧凑型设计。为了解决这个问题,我们设计了最小的 3 厘米大小的 GPS 和 GSM 模块集成到单个芯片中。
该解决方案简化了紧凑型 GPS 跟踪器和蜂窝物联网系统的原型设计和设计。
最好的部分是什么?硬件是完全开源的,允许您根据需要修改设计并使其适应您的个人项目。我们在开源领域提供了完整的物料清单、原理图和 PCB 设计。
图 1.GPS 和 GSM 组合模块物料清单
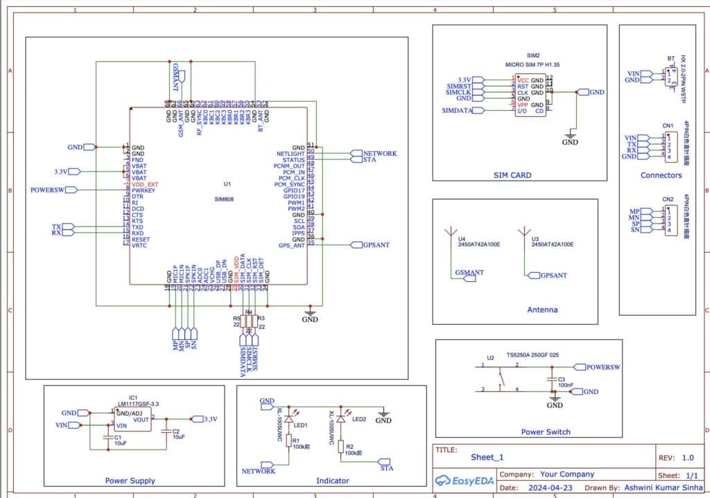
设计 GSM + GPS 模块电力系统
对于电源系统,我们使用 3.3V 的 LDO 稳压器 IC,因为芯片需要相同的电压输入范围,因此我们使用 LDO,它为我们提供 3.3V 左右的输出电压,电流范围为 800mA 至 1A。LDO IC 需要在输入和输出端使用两个电容器。
LDO 稳压器需要最少的外部元件,使其成为紧凑型设计的理想选择。该电路包括:
输入电容:LDO 输入端的 10 μF 陶瓷电容,用于稳定输入电压和滤波器噪声。该电容器放置在靠近输入引脚的位置,以最大限度地减少走线电感。
输出电容:LDO 输出端的 10 μF 陶瓷电容,用于确保稳定性并减少输出电压纹波。电容器的低 ESR (等效串联电阻) 增强了性能。
LDO IC:核心稳压器,将输入电压(例如,来自电池或外部电源的 3.6V–5V)转换为稳定的 3.3V 输出。
旁路电阻器(可选):根据 LDO 型号,可能包括一个小电阻器,用于热保护或电流限制。
输入电压可以来自 3.7 V LiPo 电池或 5V 外部电源,通常用于物联网原型设计。LDO 的低压差可确保即使在输入电压接近 3.3V 时也能高效运行。
图 3.电力系统指标
在这里,我们使用的芯片提供了两个指示选项来指示网络和 GPS 状态。因此,我们在芯片上添加带有 1K 电阻的 LD 和这些指示引脚。

图 6.指示随后,我们在此处合并天线。您可以修改设计以适应板载天线、UFL 天线连接器,但在这种情况下,我使用了尺寸为 1 cm 的 SMD 天线。
接下来,我们使用一个仿真槽,并将通信外设引脚与芯片引脚连接起来。最后,我们添加用于访问 GPS 和 GSM 模块并与之通信的连接器。
图 7.GPS 和 GSM 组合模块的完整电路用于微型 3cm GPS 和 GSM 模块的 设计
现在我们将根据您的意愿设计 PCB 并放置组件。在这里,我设计了 3 cm 尺寸的 PCB。
图 8 PCB 设计此外,之前,我们为可穿戴设备和物联网构建了最小的开源 LoRa + GPS 模块。您也可以检查它。
“掌”握科技鲜闻 (微信搜索techsina或扫描左侧二维码关注)










