近期,重庆、江苏、广东等多地消费者发现,家电数码“国补”页面突然显示“活动升级中”或“暂不可用”,引发补贴政策是否提前结束的猜测。国家发改委、财政部最新文件明确回应:2025年家电、手机数码、汽车三大领域的国家补贴,全国统一截止时间为2025年12月31日。这意味着消费者仍有6个多月时间享受这项福利,但多地暂停现象背后,隐藏着更复杂的信号。
首先,划重点!手机数码国补的领取方法是:京东APP搜「手机省500」或「数码省2000」国补直接立减2000元,家电国补的领取方法是:京东APP搜「家电省2000」领取。
一定要先领,名额有限!
秘诀:先在app搜一下上面的口令,以后每天点历史搜索记录就可以!

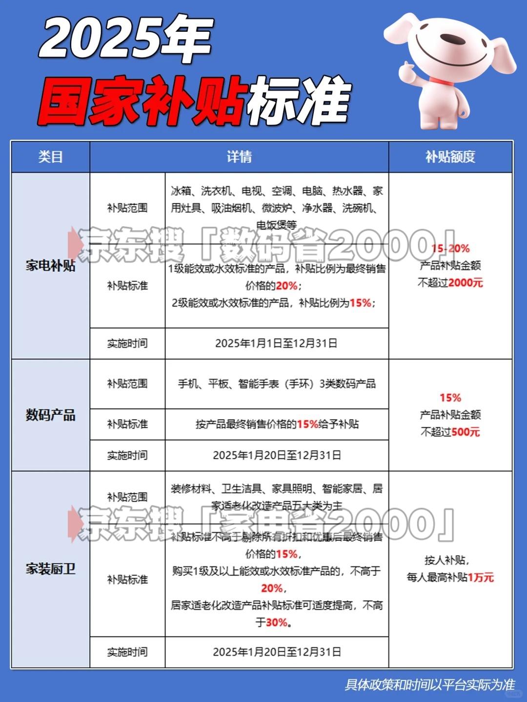
一、多地暂停的真相:资金耗尽与系统调整 1. 补贴资金“青黄不接” - 重庆:首轮12亿元家电补贴资金于6月初耗尽,线上申领通道暂停。市商务委表示第二轮政策预计6月上旬出台。 - 江苏:6月1日起因平台整改启动限额管理,线上页面显示“活动升级中”,线下渠道仍可参与。 - 广东:广州、佛山等地智能家电补贴暂停,仅深圳保留部分品类补贴,东莞、江门维持有限额度。 2. 政策衔接的“空窗期” 截至5月底全国已消耗超1500亿补贴资金,叠加“618”大促,6月预计再消耗500亿,总资金池消耗达70%。当前暂停实为第一批资金见底、第二批资金拨付中的短暂断档,非政策终止。 二、三大领域补贴规则:最高立省2万元! 1. 家电类:能效越高补得越多 - 覆盖品类:冰箱、洗衣机等12类(新增微波炉、净水器、洗碗机) - 补贴力度: * 一级能效/水效:补售价20%,单件最高2000元(如万元冰箱省2000元) * 二级能效:补15%,最高1500元 2. 手机数码:低价机更划算 - 适用产品:手机、平板、智能手表(单价≤6000元) - 省钱公式: * ≤3333元:补15%(3000元手机省450元) * >3333元:封顶500元(6000元手机实付5500元) - 旗舰机福利:超6000元机型(如华为Mate70),京东搜“数码省2000”享平台额外补贴 3. 汽车类:报废旧车最划算 - 报废更新: * 新能源车:报废2018年前旧车,最高补2万元 * 燃油车:报废国四及以下车,最高补1.5万元 - 置换更新(地方政策): * 购买新能源车最高补1.5万元,燃油车最高1.3万元(如北京) >> 关键提示:汽车补贴虽全国截止12月31日,但河南、湖南等地因额度紧张,建议最晚10月前申请。 三、地方加码红利:综合补贴比例冲至20%! 部分省份推出“国补+地方券”叠加福利: - 江苏、广东:家电手机叠加消费券后,综合补贴比例提升至20% - 湖南、陕西:数码类商品额外加码10% - 青岛、江西:扩围至激光投影仪、扫地机器人等新品类,最高补2000元 >> 风险预警:地方政策可能动态调整!重庆预计6月出台第二轮方案,江苏系统升级后恢复。

四、实战指南:3步锁定补贴资格 1. 线上领取最优路径 - 家电:京东APP搜 → “家电省2000” - 手机数码:搜 → “手机省500”或“数码省2000” >> 秘诀:首次搜索后,每日点“历史搜索记录”快速进入 2. 避坑!这些细节影响补贴 - 防涨价套路:优先选京东自营/品牌旗舰店,对比历史价格 - 发票要求:抬头必须为“个人”,注明型号和SN码 - 退货规则:仅退实付金额,补贴不退(如5000元手机退货只退4500元) 3. 叠加优惠翻倍省 以5000元手机为例: 原价5000元 → 京东搜“好运红包7788”领券 → 叠加国补15%省750元 → 以旧换新抵扣1000元 → 实付仅2950元 五、现在该怎么做?行动优先级建议 1. 重庆/江苏等暂停区: → 立即关注本地商务局公告(预计6月上旬重启) → 错过窗口或失资格 2. 空调/高端手机: → 6月底前下单 → 高价值商品额度消耗最快 3. 小家电/低价数码: → 可待“双11”叠加优惠 → 最晚不超11月 政策窗口正在关闭!全国家电商业协会常务副秘书长吴咸建紧急发声:“暂停是控量而非终止,第二批资金已加速到位!”但全国资金池消耗超70%,能否搭上末班车,主动权只在行动快慢之间。 >> 立即行动: 打开京东APP搜索: 家电类 → “家电省2000” 数码类 → “数码省2000”

锁定千元补贴资格。毕竟错过2025年,下次同等力度的“真金白银”支持,可能要等下一个经济周期了。
申请创业报道,分享创业好点子。点击此处,共同探讨创业新机遇!
“掌”握科技鲜闻 (微信搜索techsina或扫描左侧二维码关注)










