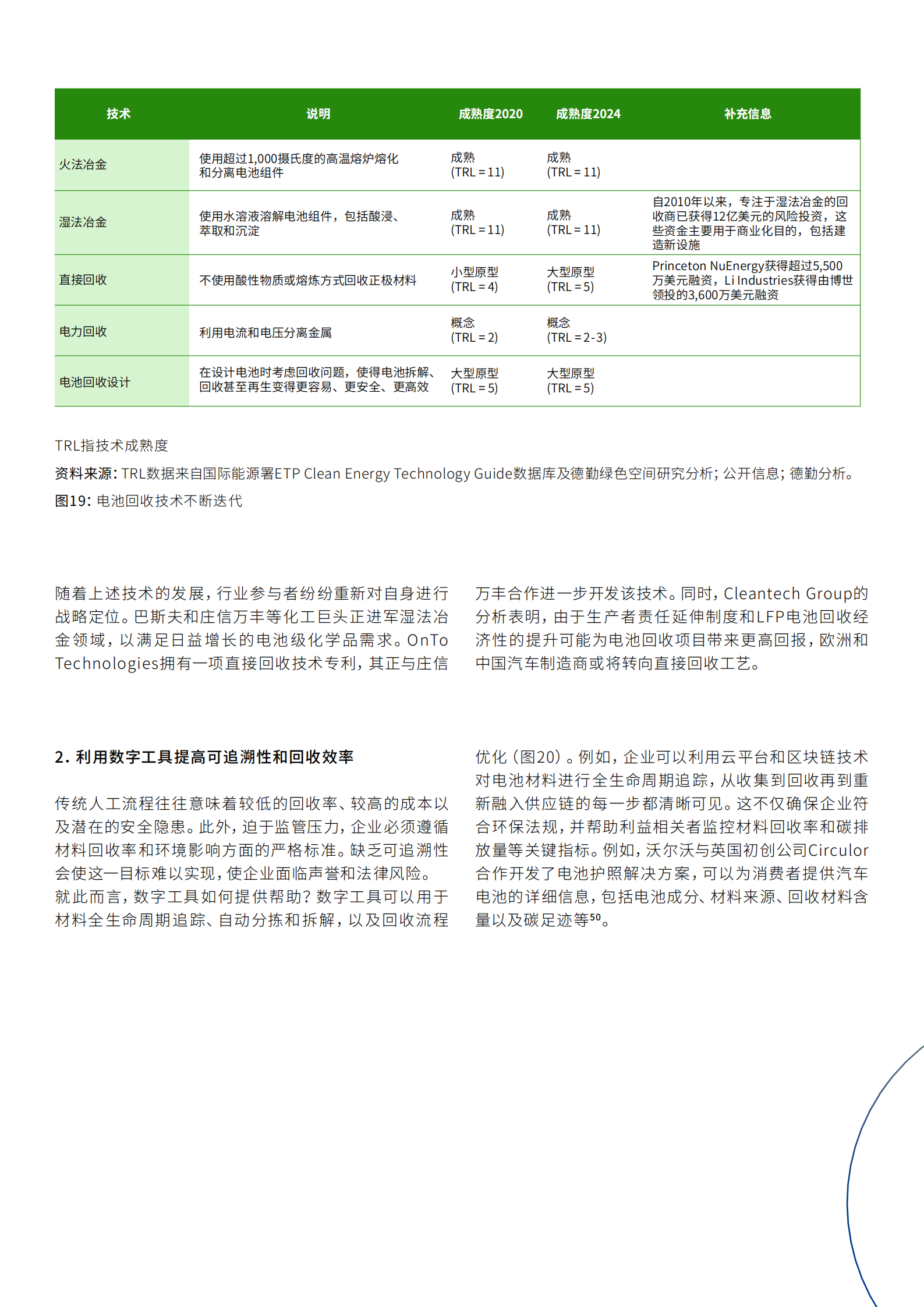
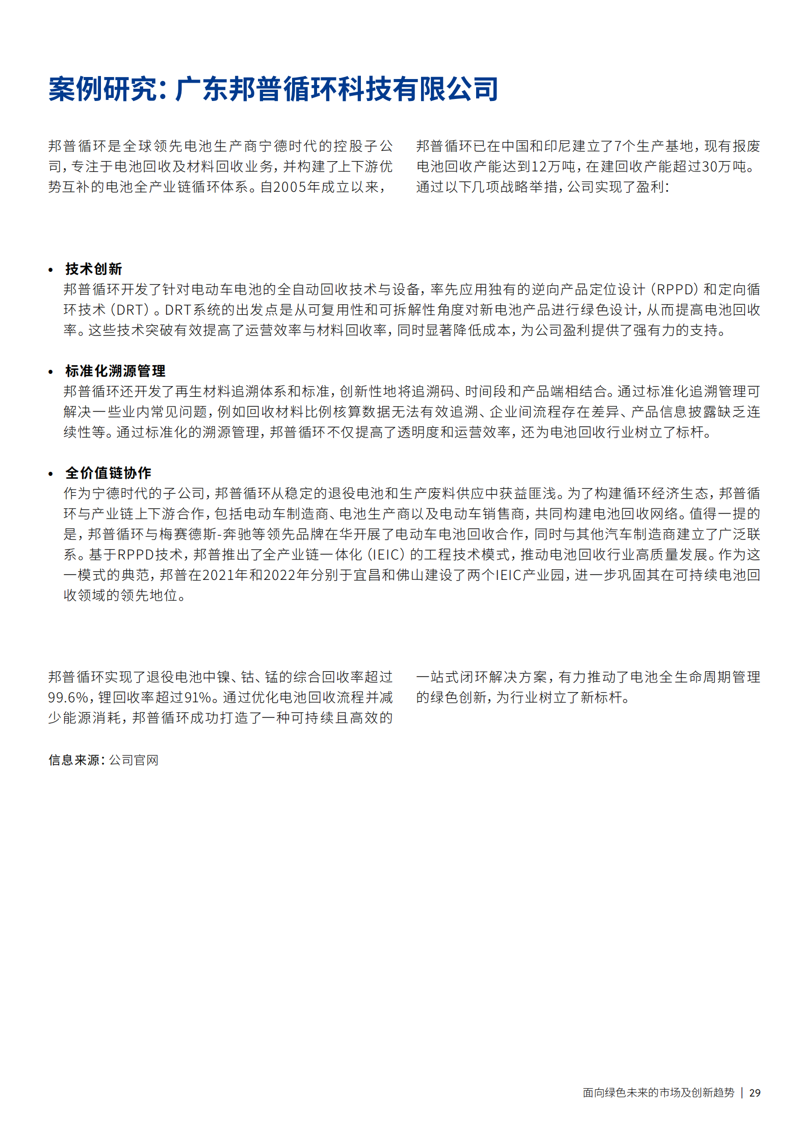
据36kr报道,苏州博萃循环科技有限公司近日宣布B轮融资新增数千万元投资,新增B轮投资方为太平科创基金,此前博萃循环已完成近亿元B轮领投方的交割,截至目前B轮已累计完成过亿元融资。资金将用于产品研发,以及海外项目合作。
「博萃循环」成立于2019年5月,从预处理、金属提取、分离纯化、材料再生等环节,提供电池关键材料循环利用的全套解决方案。创始人林晓曾经为中国科学院过程所研究成员,研究方向为关键金属分离和电池材料绿色制造等,并获国家技术发明奖。
目前「博萃循环」已在亚太、欧洲、北美、中东等十余个国家开展业务,为十余家能源领域的世界500强、国内外电池和能源领域头部企业,提供产业咨询、技术服务、分布式智能装备、大型工程项目的设计、研制、供货和运营,执行项目超过60个。




































新浪科技公众号
“掌”握科技鲜闻 (微信搜索techsina或扫描左侧二维码关注)










