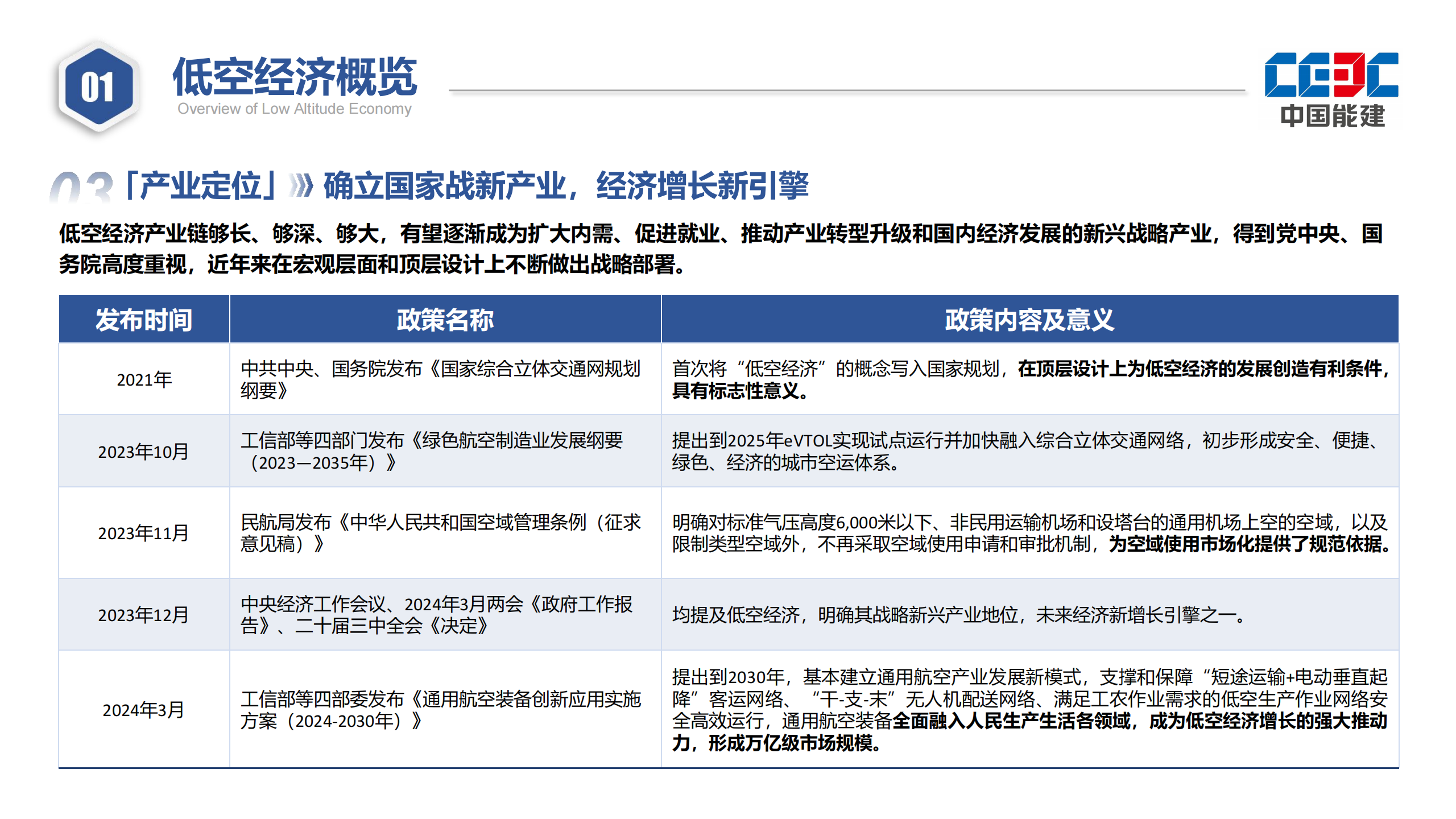
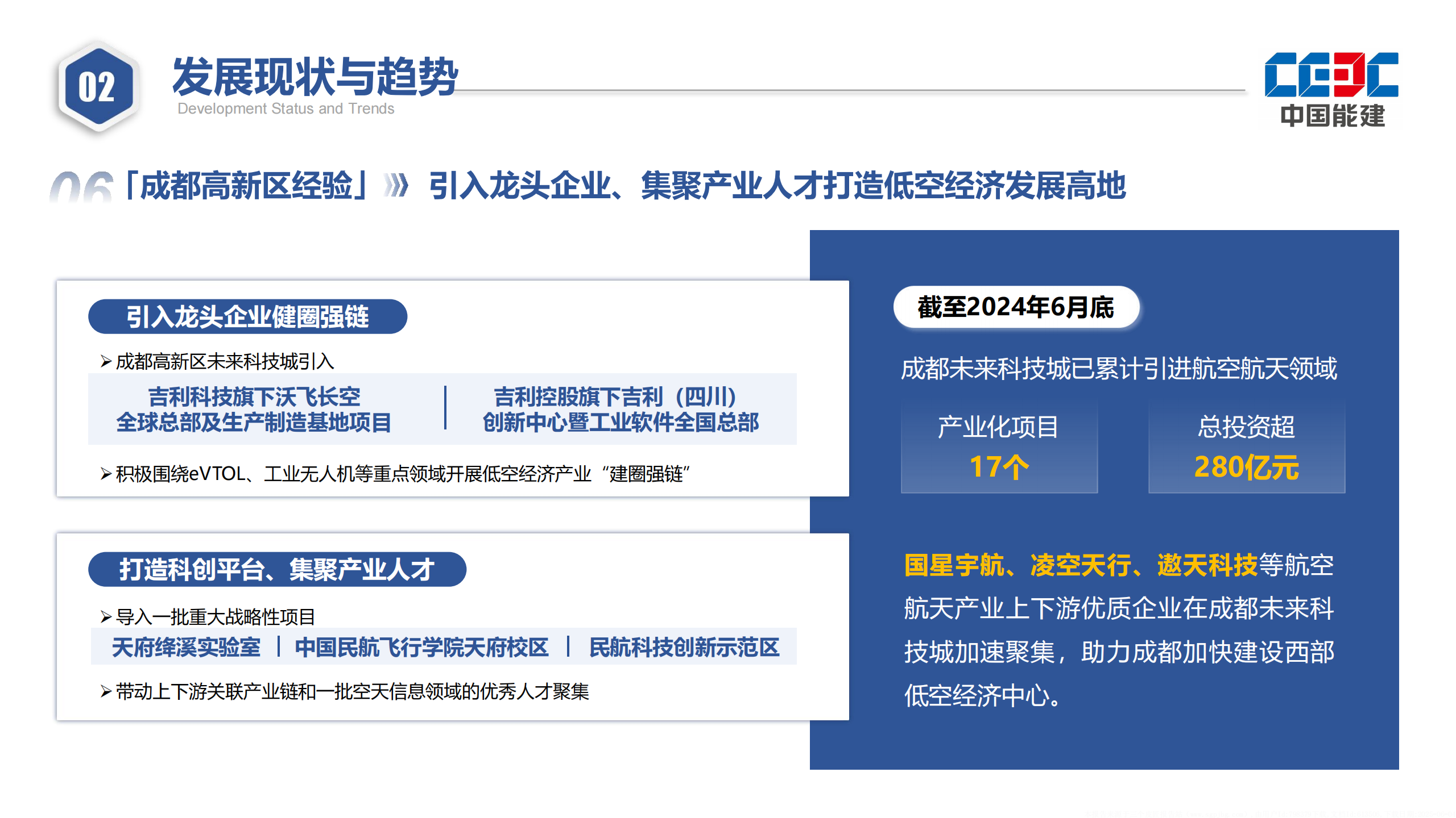
据融资中国报道,近日,市场有消息称,飞行汽车公司小鹏汇天正考虑在港股或美股上市,已邀请银行参与竞标。且此次募资将重点投向智能飞行汽车的技术研发、量产落地及全球化布局,加速城市低空交通从概念迈向规模化商业应用。
2020年7月,小鹏投资汇天,同年9月,小鹏汇天正式成立。2021年10月,小鹏汇天宣布完成超5亿美元的A轮融资,投前估值超10亿美元;2024年,小鹏汇天宣布完成1.5亿美元B1轮融资,投后估值超19亿美元。
2024年,小鹏汇天以110亿元的企业估值入选《2024年胡润全球独角兽榜》。

















新浪科技公众号
“掌”握科技鲜闻 (微信搜索techsina或扫描左侧二维码关注)










