来源:清流资本
编者按
清流资本作为持续关注AI领域的投资机构,已在多个“AI+”赛道进行了投资布局,例如AI for Science的提出者和践行者「深势科技」、AI风控领军企业「数美科技」、AI Coding的「硅心科技」和具身智能的「星动纪元」。
新AI时代,我们既是投资人、也是用户,本次推出【清流AI测评】系列,旨在分享清流er作为AI产品用户的一手使用体验,也是我们观察AGI时代应用生态的一个窗口,也欢迎大家在评论区大胆开麦一起讨论~
经过过去一个财报季对Deep Research使用,笔者深深感觉到了AI进步对复杂研究类工作的颠覆性影响,节省的时间是超级显著的,有兴奋也有焦虑,在此将一手体验分享给大家。
自2025年初以来,谷歌Gemini与OpenAI相继推出的Deep Research功能,为我们提供了一种全新的武装、一套能模拟研究员工作的自动化研究流程:进行全网数据搜集、比对计算、以及核心观点提炼;而在刚刚结束的谷歌I/O 2025大会,对于Deep Research又有了模型能力方面的升级,并以其为基础构建了AI Ultra Plan的研究产品全栈服务。
对于一/二级市场研究员而言,我们的工作的本质是在海量、零散且充满噪音的信息中,寻找能带来超额收益(Alpha)的确定性信号。而一个成熟的AI深度研究工具,相当于一位7x24小时随时待命、永不疲倦、知识库横跨全球市场的研究员。它能在10分钟内完成多位实习生需要数天才能完成的信息处理工作,并且保证了标准化的输出质量,用极低的成本外包了价值极高的“信息体力劳动”。
本次测评,我们将完全从二级市场投研的实战角度出发,摒弃空泛的功能罗列。核心目标是评估:在典型的投研场景下,哪款工具能更高效、更精准地辅助我们完成工作?
以下有几个关键场景可以供大家进行压力测试,并获得很不错的使用体验:
公司商业模式和财务模型分析:基于多年财报、招股书与投资者日纪要,系统性拆解公司收入构成、成本结构,提炼其经济模型的关键驱动因子与长期护城河的能力。
财报季跟踪与业绩会分析:对单季财报、管理层电话会议纪要的要点总结与异动归因能力。
行业研究与竞争格局分析:对行业报告、三方数据进行交叉验证和关键结论提炼的准确性。
本文我们针对第一方面【商业模式和财务模型分析】进行测评,评估对象选择了泡泡玛特这家当红炸子鸡公司。
首先,我们对Gemini和OpenAI输入相同的prompt(针对泡泡玛特财报结构有一定了解的话可以尽量给细),这里我们给了一定框架,并着重强调了要突出数据和表格:
“请给我一个泡泡玛特最新财务分析,经营分析,业绩会点评,产品上新分析,海外社交媒体热度分析,最新市值的估值分析;要求:
1.不喜欢陈述,每个部分都需要增加表格;
2.请包含表格反映2023-2025最新的财务数字(包括半年度和年度的收入、利润、门店数量增长情况;季度各渠道收入增速情况);
3.请包含表格反映同样期间的国内和国外的线下零售门店与机器人商店的单店模型和同店增长情况,门店数量用全年平均。”
接下来我们观察Gemini和OpenAI在不同方面的表现——Deep Research模型仅用了十几分钟就展示了惊人的数据驱动的研究能力!
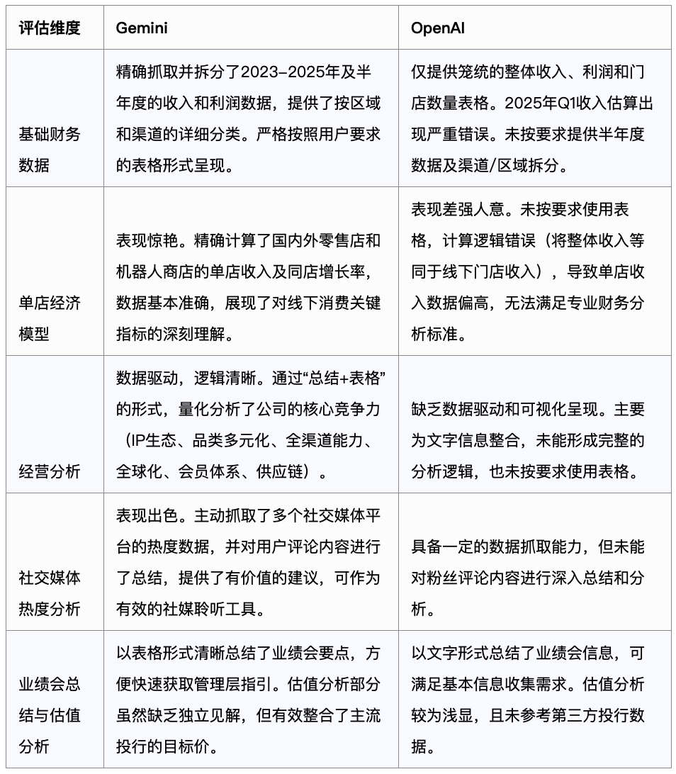
基础财务数据:
Gemini:从复杂的港交所财报里精确地扒出了2023-2025全年和半年度的收入利润数据,并且提供了各区域和各渠道的拆分。严格按照表格形式来把我们需要的重要数字呈现了出来。

OpenAI:通过表格形式只给出了笼统的整体的收入利润以及门店数量,而2025年Q1收入的估算错的非常离谱;没有额外提供各渠道和区域的拆分,只在文字部分突出了一下全年的各渠道情况,没有按照要求的半年度提供。

2. 单店经济模型:
Gemini:单店经济模型和同店增长率是研究线下消费非常重要的课题,并且整体的计算是比较消耗时间的,而Gemini精准地从分渠道数据中找到了线下零售店和机器人商店的各自收入,并对应上了同一时期的各自平均门店数量,计算出的国内外单店收入,并计算出了同店增长率!数字基本正确,Gemini老师的效果可以说是非常惊艳!(消费研究员看完之后头皮发麻。)

OpenAI:整体就差强人意了,首先没有给出要求的表格形式、导致文字形式的数字缺乏精准性,其次是把国内外整体收入直接当作线下门店收入、忽略了其他渠道的贡献,导致计算出的单店收入偏高。这种程度的输出远远无法满足二级们对财务模型标准的苛求。

3. 运营分析:
Gemini:按照要求用总结+表格数字量化的形式,有理有据地突出了公司的核心运营竞争力:1)IP生态系统,表格部分突出核心IP占比和特点,文字部分突出了公司在IP挖掘和内容驱动运营的能力;2)品类多元化,表格部分突出了品类结构占比,文字部分突出了毛绒外积木、饰品等新品类的探索;3)全渠道和数字化能力,表格部分呈现了渠道结构占比,文字部分重点突出了国内电商增速超过线下的数字化能力;4)全球化、5)会员体系、6)供应链效率,依然是用财报数字+文字体现优势,很好的研究员数据driven的习惯...

OpenAI:整体仍然没有通过表格形式,主要还是文字信息的整理,没有表现出完整的思维逻辑、以及缺乏数据驱动的可视化的研究。

4. 社交媒体表现:
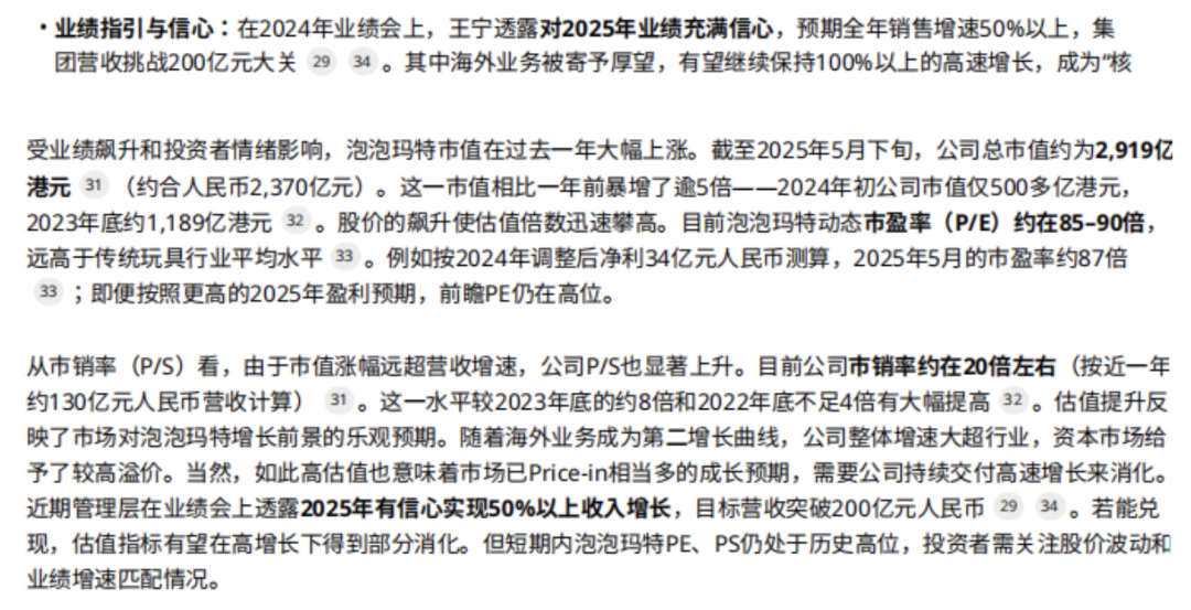
Gemini:能够主动寻找各大社交媒体平台的热度数据,并总结社交媒体上粉丝的评论提出文字建议。是很好的social listening的工具。

OpenAI:针对官媒也有一定的数据爬取能力,但缺乏对评论的内容总结。

5. 业绩会总结与估值分析:
Gemini:对业绩会以表格形式做了清晰的总结,可以快速了解高管的业绩指引和核心优先事项;估值方面没有太多独立insights,但可以对主要投行的目标价进行覆盖。

OpenAI:也通过文字形式给出了业绩会总结,可以做到信息收集;对于估值给出了比较浅的分析,但没有额外参考第三方投行的估值数据。

测评总结:

从这份测评来看,Gemini在处理复杂的财务分析任务时,表现出了显著的优势。尤其是在数据处理的深度和精度、关键财务模型的计算能力、以及数据驱动的结构化呈现方面,其表现几乎达到了专业研究员的水平。对于需要进行严谨、精细化财务建模的专业投资者而言,Gemini能够提供更为可靠和深刻的洞察。
相比之下,OpenAI虽然能够完成基础的信息提取和总结,但在数据的准确性、分析的深度以及按照特定要求(如表格化、精细化拆分)进行输出方面,与Gemini存在明显差距,其产出更偏向于宏观层面的信息整合,难以满足二级市场对财务模型苛刻的精度要求。
投资研究员额外的价值还在于企业未来业绩的推演和财务模型能力,以此来给公司定价。但2025 Google I/O后大会后,我们发现Gemini的模型深度推理能力叠加Google全栈AI产品能力在这方面也体现了超高效率的辅助提升。
当我们把Gemini生成的Deep Research“泡泡玛特”深度报告、以及历史上研究员自己写的财务分析、以及各种私有渠道的公司业务最新高频数据、业绩会总结、甚至王宁的《因为独特》电子书等资料,以及公开的youtube关于粉丝的产品反馈等等,全部输入到Google NotebookLM时,我们就有了一个具备Context思考能力的个人超级大脑agent助手,可以辅助完成针对这一企业的很多量化和抽象的数据推理性工作,逐步修改我们的workflow。

在已有的Deep Research深度分析高基础上,比如我们基于公司高频数据给出一定的业绩增长假设,以及利润率优化假设,可以快速给我们计算出财务模型的结构,不再需要等待搭建完复杂钩稽关系的财务模型,并且crosscheck完成对应收入利润规模的单店模型的分析。我们可以看到对于泡泡玛特的净利润(乐观97亿)和国内外单店收入的预估计算逻辑是基本正确的(当然假设因人而异)。

将Deep Research和模型Context+推理能力结合,研究效率的提升将是惊人的。而我们能做的就是尽快学习让Deep Research融合入我们的工作流,并尽早建立自己个人私有数据与AI的context链接。关于AI在投研的应用我们也只是初学者,分享一些自己的浅薄经验,期待更多来自读者的实践knowhow和交流,欢迎留言探讨,让我们向投研AGI更进一步!(另外,坚定看好谷歌,希望巨头转身更激进一点~)
“掌”握科技鲜闻 (微信搜索techsina或扫描左侧二维码关注)




















