盛夏将至,除了记得给皮肤防晒,也别忘了我们的眼睛。毕竟夏天强烈的光线不仅会让眼睛睁不开,同时紫外线的照射更是会增大眼睛的受伤风险。
所以一副合格的太阳镜,是必不可少的夏日单品,它不仅是一种配饰,更是对眼睛的保护。
但商场里的太阳镜动不动就 100~200 元起步,有的品牌价格上千甚至更贵。而网上和路边小摊、夜市却能看到类似款式,价格却只要 20~50 元的太阳镜。
那么,低价的太阳镜能用吗?贵的太阳镜是“智商税”吗?
今天本文就将通过实验告诉你,路边摊廉价太阳镜和贵价正规太阳镜,究竟有哪些区别,又该如何选择,以及本来就戴眼镜的朋友应当如何选太阳镜(大量干货,眼见为实)。

赛场就绪,选手入场
为了更直观地对比出不同价位产品的差异,我们选了多款太阳镜产品来“打擂台”。
我们先是购买了三款低价太阳镜,价格均为 50 元以内且无产品信息,分别从夜市地摊、网络、菜场——对你没有看错,中老年人较多的菜市场也会有太阳镜和老花镜销售。
除此以外,我们还从正规眼镜店找了几款不同价位的太阳镜产品,价格从一两百到上千元不等。下面先请所有参赛选手亮个相。

随后我们应用专业设备,分别从紫外线防护能力、镜片透光率、镜片均匀度等方面进行测量,并与国标(GB 39552.1-2020 太阳镜和太阳镜片)要求进行对比,最后将数据整理成了表格。相信即便是普通读者,也能一眼看出太阳镜究竟该如何选择。
这里需要提醒大家,我们做这个评测的目的是告诉大家不合格的太阳镜可能伤害你的眼睛,并不是为了推荐具体的产品,实际上只要是满足国标的合格太阳镜,都能达到防护效果,大家按需购买即可。下面正式开始。
好太阳镜“个个能打” 坏太阳镜“不如不戴”
对于大多数人来说,购买太阳镜的根本目的可能就两点,一个是防晒遮阳,也就是防紫外线,另一个则是好看,起到装饰的作用。但一款太阳镜的紫外线防护能力好坏,绝对是最基本要求。
通过对三款低价无吊牌太阳镜、六款正规渠道太阳镜进行一系列检测后我们发现,它们的防护能力的确存在一定差异,某些劣质太阳镜甚至可能让你的眼睛受到更多紫外线伤害……

在上面这九款太阳镜中,经检测,其中有七款都可以做到相应波段的紫外线 100%防护(图标显示紫外线透过率为 0%),而另外两款,25 元的地摊款紫外线居然还可以透过 50%以上,甚至比当下很多透明的普通树脂镜片防紫外线效果还要差。再加上它透光率仅有 18%,如果你戴上这款太阳镜,会因为环境变暗导致瞳孔变大,让更多的紫外线进入眼内,恐怕还不如不戴。
而另一款 30 元的菜摊款太阳镜也有一只镜片无法达到 100%的紫外线防护,单从这一项,就足以 pass 掉这两款产品了。但 70 块的夜市款在这项检测里完美通过,也算是给非店售渠道挽回了一点点面子,不过先别开香槟,还有下一项测试。
太阳镜的两只镜片还是可能存在一定透光率差异,这会影响佩戴体验。经过检测我们发现其中 7 款产品中,左右镜片的透光率差异较小或者几乎无差异,而另外两款两只镜片透光率差异分别达到了 5%和 6%,这眼镜要是戴久了,看东西的体验非常不好,两眼恐怕都要出色差了。这方面存在问题的两款产品分别是菜摊款和夜市款。所以,虽然夜市款在紫外线防护上强过二三十的地摊货,但它的品控依旧存在问题。
而究其根本原因,可能还是这些低价太阳镜没有经过国家标准的检测,也没有提供对应的产品包装和吊牌。这些妥妥的三无产品,因为贩卖摊位的流动性问题,售后也基本是毫无保障的。更何况缺乏专业设备的个人,可能都没法知道自己戴的太阳镜不仅不能防晒,甚至还会增加紫外线对眼睛的损害。除此之外,对于没有标识的、未经国标认证的产品,在材料选择、产品设计上可能也存在安全隐患,比如材料接触皮肤后可能导致过敏等。
而合格的 6 款产品从 100 元到 1000 元不等,相关参数差异非常小,可见只要符合国标的产品,基本性能都是很有保障的。对合格品来说,价格越低,相对来说性价比也越高。
而更高的价格,一方面来自于品牌本身的溢价比如知名品牌,明星代言款等,另一方面,来自于产品的材质、设计以及其他功能附加,比如偏光、变色等,这些就见仁见智了,大家可按需选购。
总而言之,满足国标规定的产品,无论是紫外线防护能力,还是透光率上,都是合格的,而在售后上也更有保障。
如何快速选太阳镜?
前面的测试结果一目了然,但对于普通消费者来说,几乎不可能自己去做这种测试。那该怎么选太阳镜呢?其实只看一个标准就行。
那就是该产品是否符合新国标 GB 39552.1-2020,只要是 2021 年 12 月之后生产的合格太阳镜,均需要满足此国标,且国标要求需要把产品的相关信息明确标注,以便消费者查看。

其中 Cat 也写作镜片分类号,表示不同情况下的不同种类太阳镜使用情况。对于户外使用,选择第 3 类就足够了。

所以,当你不知道怎么选的时候,看看产品表面、包装或者吊牌是否符合国标即可。
“镜上加镜”并不难
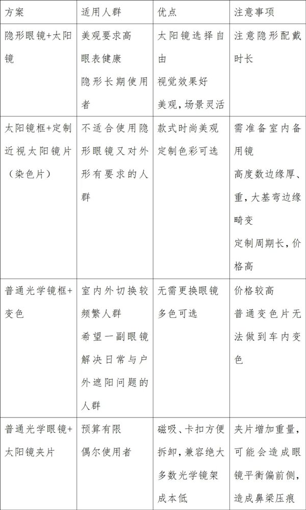
看完了上面的内容,近视的小伙伴可能会问了,道理我都懂了,可是我本身就戴眼镜,还想戴太阳镜该怎么办?有几种方案可以选择:
1. 隐形+太阳镜
2. 普通太阳镜框+近视太阳镜片
3. 普通镜框+近视太阳镜片、染色片、变色片等
4. 普通眼镜+太阳镜夹片

如果现在你用的太阳镜不是购自可靠渠道的合格产品,建议还是考虑更换为好。而看完了上面的内容,相信你也一定学会了该如何选择适合自己的太阳镜。
“掌”握科技鲜闻 (微信搜索techsina或扫描左侧二维码关注)










