
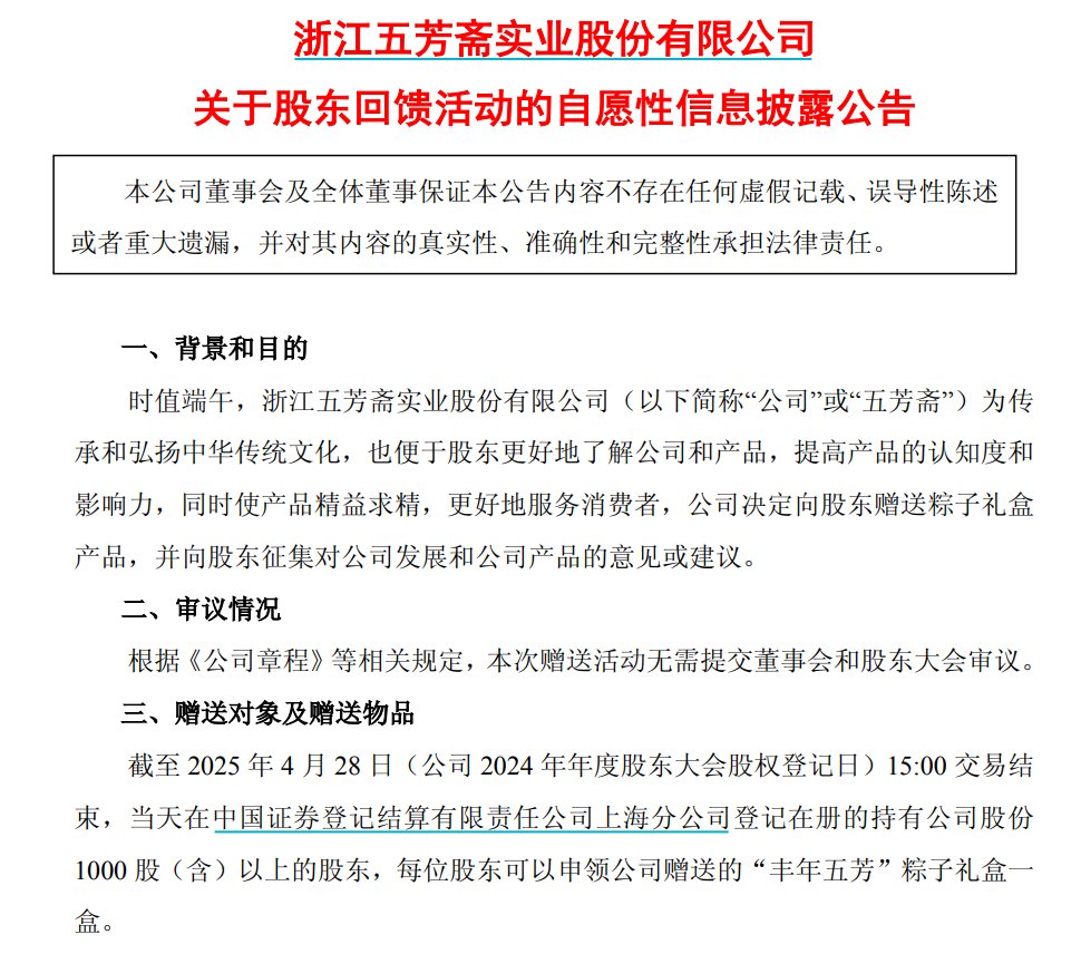
中新经纬5月28日电 27日晚间,五芳斋发布公告称,为传承中华传统文化及增进股东了解,公司决定向符合条件的股东赠送粽子礼盒产品,并向股东征集对公司发展和公司产品的意见或建议。
根据《公司章程》等相关规定,本次赠送活动无需提交董事会和股东大会审议。
五芳斋表示,截至2025年4月28日(公司 2024 年年度股东大会股权登记日)15:00交易结束,当天在中国证券登记结算有限责任公司上海分公司登记在册的持有公司股份1000股(含)以上的股东,每位股东可以申领公司赠送的“丰年五芳”粽子礼盒一盒。
来源:公告据公告,申领起止时间为2025年5月28日8:00至2025年6月8日24:00。公司将根据股东提交的申领信息,核实股东是否为公司截至2025年4月28日15:00交易结束,在中国证券登记结算有限责任公司上海分公司登记在册的持有公司股份1000股(含)以上的股东。经核实确认为公司股东后,将根据股东提交的地址通过快递等方式送达各位申领股东。
中新经纬查阅五芳斋官网及电商平台旗舰店,“丰年五芳”粽子礼盒的单价在160元左右。
来源:五芳斋官网
来源:淘宝五芳斋官方旗舰店资料显示,五芳斋主要从事以糯米食品为主导的食品研发、生产和销售,目前已形成以粽子为主导,集月饼、汤圆、糕点、蛋制品、其他米制品等食品为一体的产品群。
五芳斋上一次股东回馈活动是在2024年8月23日。
该公司当时公告称,时值五芳斋上市两周年之际,公司决定向股东赠送公司五芳轻月轻甜糯月中秋糕点礼盒产品,并向股东征集对公司发展和公司产品的意见或建议。截至2024年7月5日(公司 2023 年年度权益分派股权登记日)下午15:00交易结束,当天在中国证券登记结算有限责任公司上海分公司登记在册的持有公司股份1000股(含)以上的股东,每位股东可以申领公司免费赠送的“五芳轻月”轻甜糯月中秋糕点礼盒一盒。
二级市场上,截至5月27日收盘,五芳斋跌0.38%报20.91元,总市值41亿元。(中新经纬APP)
“掌”握科技鲜闻 (微信搜索techsina或扫描左侧二维码关注)










