2024年是中国股权投资行业的重塑之年。数据显示,2024年,中国股权投资市场新募集基金数量和募资规模延续了紧缩趋势,募资难向下传导,机构的投资步伐显著放缓。
但与此同时,我们也看到诸多向好迹象。在2024年下半年,多只大额基金完成设立,新募规模降幅持续减小;全年投资案例数及金额降幅较前三季度及2023年均有所收窄。这无疑展现出市场的韧性与潜力。
进入2025年,一级市场回暖的信号已经愈发明显。随着DeepSeek、宇数科技等中国科创企业的突破与爆火,让市场重新认知中国在科技创新领域的实力,并引发外资对中国科技企业价值的重估。
在政策层面,今年年初国务院办公厅印发《关于促进政府投资基金高质量发展的指导意见》(国办发〔2025〕1号),为政府投资基金高质量发展注入强心剂。
同时,金融资产投资公司(AIC)投资范围拓宽与阵营扩容、保险公司对单只创业投资基金最高投资占比提升、债券市场“科技板”启航等政策接连落地,也让更多长期资金、耐心资本涌入股权投资行业。
当中国叙事得到更多认同、从业者信心不断增强。一些嗅觉敏锐的创投机构开始招兵买马,加快投资步伐;一些创业公司抓住窗口期赴港IPO,抑或引入战略投资、寻求上市公司收购等多元化融资渠道。
自2010年开始,21世纪经济报道创投版即联合行业协会、研究机构等开展股权投资竞争力调研,并通过研究报告、案例发布等方式将调研结果与行业分享。
在中国投资协会创投委、南方财经全媒体集团指导下,近年21世纪经济报道和21世纪创投研究院等推出的“21世纪股权投资竞争力系列研究案例”影响力不断扩大,评选结果公信力获得了股权投资行业及机构的广泛认可。
在变革的浪潮中,股权投资行业正屹立于新的历史起点。面对政策的演变、技术的革新以及市场的波动,每一位从业者都面临着前所未有的考验,而这些挑战正孕育着行业新时代的韧性与创新精神。
作为财经媒体和智库,我们致力于成为行业的观察者、记录者和思考者,今天我们正式启动“2024-2025年度21世纪股权投资竞争力系列调研”。
本次股权投资竞争力研究案例将聚焦机构类、人物类、企业类等。机构类包括股权投资机构在垂直赛道的投资竞争力、在ESG领域的探索以及综合投资竞争力;人物类涵盖精英投资家、青年投资家以及其他专项领域等调研;企业类研究案例重点关注企业创新力、成长力与融资力等指标。
在“2024-2025年度21世纪股权投资竞争力系列调研”推进的同时,我们的《创投地理》《政府投资基金/国资机构巡礼》《发现CVC》《AI投资时间》《科创企业探访》等系列报道和报告产品都在有序推进,并通过不定期举办股权投资沙龙、并购投资/退出策略/保险资金/S基金/投资人遇见科学家等闭门研讨会、科创企业/头部机构探访、年度股权投资论坛等活动的方式将报道和研究成果与行业分享。
未来虽充满不确定性,但正如历史上的每一次重大转型,它也孕育着无限的可能。我们希望,通过分享信息、经验和见解,激发创新思考并坚定我们的信念,携手投资人和创新者,共同期待股权投资行业的春暖花开。
一、2024-2025年度政府投资基金竞争力评价研究案例
投中数据显示,截至2024年末,政府引导基金累计数量1627只,规模达3.35万亿。2014-2024年期间,政府引导基金数量增加1361只,CAGR(复合年均增长率)为19.85%;政府引导基金自身规模增加31866亿元,CAGR为35.33%,整体呈现出增长态势。
2025年初,国务院办公厅发布《关于促进政府投资基金高质量发展的指导意见》,从设立、投资、管理、退出、考核等多方面完善顶层设计,是对创投十七条关于政府引导基金政策内容的进一步深化和具体落实,为政府投资基金发展以服务国家战略、推动产业升级、促进创新创业指示方向。
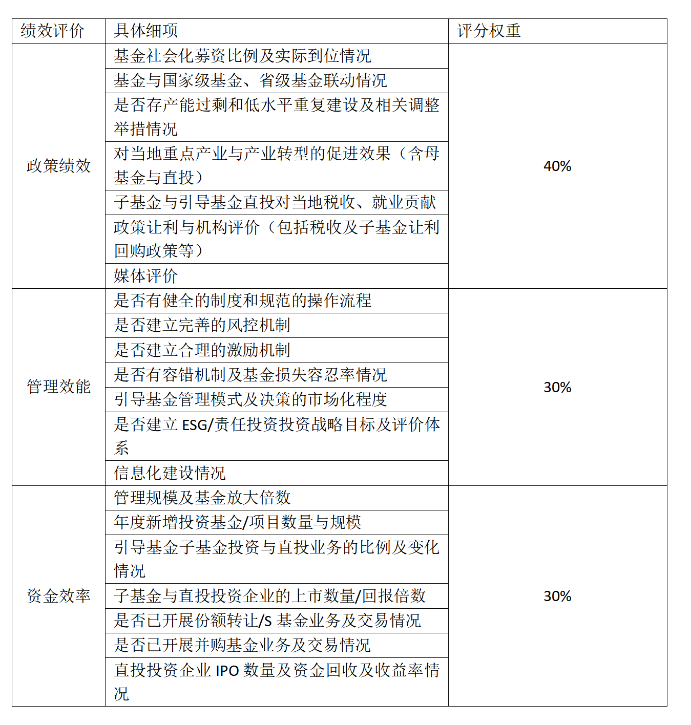
我们将推出“2024-2025年度政府投资基金竞争力评价研究案例”,主要从各政府投资基金的政策绩效、管理效能和资金效率等方面展开评价,力求最大限度地反映现阶段政府投资基金绩效成果。
评选流程:
机构走访(2025年全年)——问卷调研、数据收集(5月26日-6月30日)——数据分析(7月1日-7月10日)——综合评价(7月11日-7月19日)——公布结果(7月20日)
机构走访:
联合研究团队将对重点参评机构进行实地走访,面对面与机构高管交流近期投资情况与市场观点,实现对机构全面立体的认识,并形成相关地方政府投资基金系列报道,相关报道将在“21财经”APP等渠道发布。
问卷调研:
数据采集区间2024年5月1日-2025年4月30日,请参选机构于2025年6月30日前反馈调研问卷。
问卷详情点击:https://wj.sfccn.com/v2/s/pUudRqkz
评价标准:

二、2024-2025年度创业投资与私募股权投资(综合)竞争力研究案例
1、机构类
私募股权和创业投资领域正在构建一个由政策环境、技术创新和机构变革共同塑造的新格局,投资人们更加注重风险管理与价值创造,通过深度参与企业战略规划和运营优化,以期在不确定的市场环境中寻找并培育未来的行业领导者。
基于仍在推进之中的格局变化,我们将重磅推出:2024-2025年度竞争力创业投资与私募股权投资机构、2024-2025年度竞争力早期投资机构、2024-2025年度竞争力新锐投资机构等研究案例。
评价流程与标准:
通过问卷调研、收集各机构“募投退”等业绩表现,参考第三方机构的数据,结合行业专家评委会(成员来自母基金、律师事务所、FA机构、高成长公司、媒体等)对投资机构在ESG等方面的考量。

同时,随着全球对ESG议题关注的加深,中国股权投资机构正通过建立系统化的ESG评价体系和信息披露机制,我们也将继续推出:2024-2025年度ESG投资特殊贡献机构研究案例。
评价标准与流程:
通过问卷形式,综合评估投资机构的ESG战略与执行。重点关注各机构在环境保护、社会效益、公司治理等方面,包括募投管退流程管控、风险管控、所获荣誉等。
2、人物类
近年来,我们连续推出年度影响力女性投资人/青年投资家/精英投资家系列调研,以发现并彰显行业内多元化和创新力量的崛起。这些杰出个人不仅以其敏锐的市场洞察力和卓越的投资业绩引领行业发展,也代表了投资界对性别平等、年轻视角和专业精神的重视。
21世纪经济报道和21世纪创投研究院今年将推出2024-2025年度影响力青年投资人(LP/GP)、2024-2025年度影响力精英投资家、2024-2025年度中国影响力女性投资人等研究案例,以提升股权投资行业的多样性与包容性,树立行业标杆,激励创新与专业精神。
这些案例的分享预期将促进知识交流,引导资本向有潜力领域流动,并强化ESG投资理念,从而推动行业整体向更专业、可持续的方向发展。
评价标准与流程:
参选人物由行业协会推荐、各机构自荐,结合组委会提名方式,并通过调研问卷,结合行业专家评委会对申报人物综合考量。对于投资人,我们不仅关注其募资能力、投资能力、投后管理能力、给机构带来的退出业绩,同样关注该投资人的ESG相关指标。
问卷详情点击:https://wj.sfccn.com/v2/s/rrK7Gxjc
三、2024-2025年度最具投资价值企业
最具投资价值企业,通常在创新、成长、融资能力等方面表现出色,能够引领行业前进方向甚至改变中国资本市场的格局。这项调研已成为业内评测企业成长潜力及投资回报能力的重要指标,被众多投资人、投资机构认可,是不少项目投资决策的重要参考依据。
评价标准与流程:
通过问卷形式,综合评估企业创新能力、成长能力与融资能力,也结合企业的ESG考量(包括环境保护、社会效益、公司治理等方面的业绩)。
问卷详情点击:https://wj.sfccn.com/v2/s/3m9Cw7rn
“掌”握科技鲜闻 (微信搜索techsina或扫描左侧二维码关注)










