本期,我们将介绍光耦合器的详细知识
本文引用地址:
在隔离式电源中, 光耦合器会跨越隔离边界传递反馈信号。光耦合器包含 发光二极管 (LED) 和光电探测器 。电流流经 LED 会导致成比例的电流流经光电探测器。电流传输比 (CTR) 是从 LED 到光电探测器的电流增益,通常具有非常宽的容差。 在设计隔离式反馈网络时, 必须考虑 光耦合器和所有决定大信号增益的其他元件的容差 。如果忽略这点,很容易导致产品投入生产后出现故障。
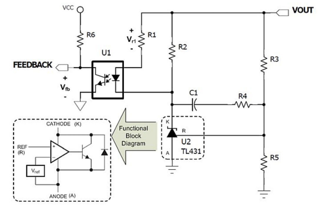
图 1 所示的 隔离式反馈网络原理图 是常见的实现。TI 的 TL431 包含误差放大器和基准。R3 和 R5 的电阻分压器以及 TL431 的内部基准设置输出电压。 反馈网络通过改变脉宽调制 (PWM) 控制器反馈引脚上的电压来控制传送到电源输出的功率。 当 V OUT 变高时,TL431 阴极会通过光耦合器拉取更多电流,从而将反馈引脚拉低。当 V OUT 变低时,TL431 阴极从光耦合器拉取的电流较少,从而允许反馈引脚拉高。
必须在考虑到所有主要变量的最差情况容差下,通过适当的设计,确保此电路能够驱动控制器的反馈引脚(在其整个动态工作范围内)。
图 1: 该电路通常在隔离式电源中生成反馈信号第一步是确定 控制器反馈引脚的动态工作范围 。 所有控制器各不相同,因此执行该任务时,需要对数据表进行一些研究。例如,假设您使用 UCC2897A 来控制 12V 输出有源钳位正激式转换器。阅读 UCC2897A 数据表中的“详细引脚说明”,可以发现反馈引脚上的 2.5V 电压可实现零占空比,而 4.5V 反馈电压可实现最大占空比。 UCC2897A 还提供 5V 基准,可用于通过图 1 中的 R6 偏置光耦合器中的光电探测器。此基准的最小值为 4.75V,最大值为 5.25V。假设为 R6 使用具有 1% 容差的 1kΩ 电阻器,公式 1 和 2 计算所需的流经光耦合器光电探测器的电流范围:

公式 1

公式 2
您的电路必须能够驱动 0.25mA 至 2.78mA 范围内的 R6 电流。通过提供电阻器 R2,TL431 的阴极能够提高到足够高的电压,从而消除光耦合器 LED 中的电流。因此,电路设计可以保证最小的 R6 电流,您 只需考虑提供最大 R6 电流。
第二步是计算 光耦合器在最坏情况下的 CTR 。 器件型号中带有 “817” 的光耦合器是由多个制造商提供,并且彼此引脚对引脚兼容;每个光耦合器在器件型号中使用不同的后缀。表 1 展示了具有不同 CTR 范围的 817 器件示例,通过器件型号中的单个字母后缀表示。此 CTR 范围不考虑温度和偏置电流的影响。表 1 和图 3 重现了光耦合器数据表中的图表,汇总了温度和偏置电流的影响。

表 1:具有各种 CTR 范围的光耦合器
假如,您希望电源在 −40°C 至 85°C 的环境中运行。根据图 2 所示,您会发现在 85°C 时需要将最小 CTR 乘以约 0.7。如果您选择 817 的 “A” 版本,最小 CRT 可低至 56%。将公式 1 的结果除以 0.56 可得出,您可能需要至少 4.96mA 的 LED 电流(不考虑偏置电流的影响)。根据图 3 所示,4.96mA 处的偏置电流影响可以忽略不计。
图 2:光耦合器 CTR 随温度而变化
图 3:光耦合器 CTR 随偏置电流而变化第三步是 设置 R1 的值以 确保 TL431 在所有条件下都能够充分驱动光耦合器 。 这也是该设计过程的最后一步。TL431 的最小阴极电压为 2.5V,光耦合器 LED 的正向压降可高达 1.0V。公式 3 用于计算 R1 的最大值,以确保稳压:

公式 3
在该电源中使用大于 1.7kΩ 的 R1 值可能会阻止 TL431 在 LED 中驱动足够的电流来保持稳压。如果光耦合器缺少电流,则输出电压将持续上升,直到有适当的 LED 电流量流过光耦合器。这会导致输出端出现过压情况,并且在较高的温度下出现过压情况的可能性更大。
此类容差问题通常会在设计阶段被疏忽。电源的预量产运行可以轻松通过所有测试,问题只会在客户退货时暴露出来。 遵循本文中的简单设计过程,即可为您 节省公司资金 并 让客户满意 。
“掌”握科技鲜闻 (微信搜索techsina或扫描左侧二维码关注)










