C114讯 5月26日消息(艾斯)市场研究公司Omdia在一篇最新报告中针对美国电信运营商T-Mobile通过聚焦5G SA网络切片技术与卫星通信合作,从而在公共安全关键通信领域实现差异化的竞争优势,进行了技术路径总结与市场影响分析。
2025年2月20日,T-Mobile宣布将实施一项双重创新战略,旨在为应急救援人员提供可靠的高质量多媒体通信保障,即使在极端复杂场景下仍能保持服务能力。依托美国唯一的全国性5G SA网络优势,T-Mobile宣布与纽约市达成协议,成为该市公共安全网络的主要运营商。同时,T-Mobile通过与星链(Starlink)合作,承诺为专业救援人员、志愿应急人员及其家属提供免费的卫星直连设备(satellite direct-to-device)通信服务。这两项举措有效解决了应急响应领域三大核心诉求:
·容量保障:凭借广泛的5G频谱资源,T-Mobile可提供40%的额外网络容量。通过设置专用网络切片进行流量调度,确保应急救援人员可获得比普通用户高达5倍的系统资源分配,实现最优通信体验。
·网络速率:T-Mobile宣称其网络速度较其他运营商快2.5倍,专用切片技术进一步保障了速率稳定性和持续性。
·覆盖盲区:通过深化与Starlink的卫星直连设备服务合作(该计划最初在“超级碗”期间公布),T-Mobile希望能够更好地服务于应急救援人员。
作为纽约市政府及其下属机构(包括全美规模最大的警力与消防部门,涵盖超过40000名应急救援人员及支持团队)的主要通信服务商,T-Mobile正在关键通信领域确立领导地位,并不断扩展其在物联网领域的市场版图。该协议的技术复杂性、商业价值及实施规模均具有行业标杆意义。本文将深入解析相关技术路径与市场影响。
图片拍摄@C114.5G SA与网络切片技术的差异化优势
美国公共安全与关键通信市场长期由AT&T旗下FirstNet和Verizon Frontline所主导。T-Mobile凭借2020年8月建成的全美首个5G SA网络实现了差异化竞争,并于2022年11月通过中频频谱在全国5G SA网络上激活“Ultra Capacity 5G”服务,进一步巩固技术优势。
这一技术路线与多数西方运营商形成鲜明对比——包括其美国竞争对手在内,它们普遍采用5G NSA架构。5G NSA本质上是基于4G/LTE网络的增强方案,采用4G演进分组核心网与5G NR接入网混合组网模式,虽能这种做法可加速5G部署进程,但难以实现完整5G功能特性。
相比之下,5G SA是端到端的独立5G网络架构,完全脱离4G组件运行,由5G核心网与5G RAN构成。Omdia的研究显示,当前多数运营商正在放缓5G SA部署进程:一些运营商将此归因于市场对5G SA服务需求不足,另一些则可能出于财务保守策略——在运营商收入增长乏力的背景下维持现金流储备。
图1:5G SA架构与NSA架构比较。资料来源:Omdia。5G SA架构一个颇具前景的特性在于网络切片技术的深度应用。虽然网络切片并非全新概念(LTE网络已具备基础切片能力),但5G的云化与虚拟化特性使其能更高效地创建满足特定业务需求的定制化专用切片。这种能力使得运营商可以构建完全定制化的专用网络切片,以满足不同应用场景的特定需求。
网络切片具备以下关键优势:
·快速部署能力:基于现有公共网络基础设施即可实施,无需大规模增建专用设施。
·安全性强化:各切片间实施逻辑隔离,有效防范网络其他区域的安全威胁渗透。
·可靠性提升:端到端网络编排机制保障公共网络上用户体验的稳定性和一致性。
所有这些特性高度契合公共安全部门的核心需求。据T-Mobile调研数据显示,64%的应急救援人员将网络连通性列为首要关切。该公司的T-Priority网络切片技术通过流量隔离机制,优先保障应急救援人员设备的通信资源——这类设备不仅包括智能手机,更涵盖配备摄像头与传感器的无人机、执法记录仪、急救车等新型装备,助力现场人员实施灾情评估与伤员救治。T-Mobile宣称其5G网络容量较竞争对手高出40%,这一优势可有效应对公共安全服务日益增长的数据需求。
T-Priority网络切片可为应急救援人员提供最高达普通用户5倍的网络资源。T-Mobile同时建立了网络资源性能基线模型,通过动态资源分配确保关键业务始终获得优质接入保障。此类技术特性为应急响应带来显著效能提升。此外,成功服务纽约市这一全美最大公共安全体系的实践,为T-Mobile和T-Priority赢得了良好信誉。
利用非地面网络(NTN)技术弥补覆盖缺口
T-Mobile是业内最早意识到低地球轨道(LEO)卫星对降低卫星通信成本重要性的运营商之一。通过与SpaceX及其Starlink LEO卫星星座合作,T-Mobile实现了对蜂窝网络覆盖盲区的有效补充。
Starlink率先实现多项关键技术突破,包括支持短信传输、X/WhatsApp视频通话及Cat-1物联网设备数据传输测试。其技术将LEO卫星与其合作伙伴的地面通信网络(TN或蜂窝网络)深度融合:T-Mobile提供1900MHz频段资源支撑“卫星直连蜂窝”服务,使兼容终端用户可无缝漫游切换至Starlink网络。对于应急救援人员而言,这些能力在山区搜救、偏远地区事故处置等场景具有关键价值。
同样重要的是,T-Mobile构建了强大的网络韧性。鉴于气候危机和可能破坏地面通信的极端天气频发,该能力的重要性日益凸显——地震、海啸、山火乃至战争等灾害常导致关键通信中断。这对于在危机期间协调救援工作的一线工作人员来说尤为重要。
目前,这项合作似乎暂不支持其他物联网设备,例如用于监测气象或用于车队和物流的传感器。不过,Starlink明确表示,其直连蜂窝卫星“将实现地面覆盖外的泛在物联,支撑全球关键行业的数百万设备连接”。若双方深化合作,T-Mobile有望成为Starlink物联网生态的关键分发渠道,进一步巩固其在关键通信与物联网领域的战略地位。
提升公共安全与强化品牌价值
T-Mobile在公共安全领域的创新举措具有重要战略意义。其方案不仅充分展现了网络切片技术的实战价值,更突破了业界对5G SA应用场景的固有认知——不同于普遍聚焦游戏、元宇宙等消费级应用的商业化路径,该公司成功将这一技术转化为公众可感知的社会效益,即使普通用户无需理解技术细节也能体会其价值。
此外,T-Mobile专注于一个关键人群:应急救援人员。通过实施TN/NTN混合组网策略,T-Mobile在扩大网络覆盖与构建冗余容灾能力方面取得突破,最终这将有助于挽救生命。
选择以应急救援人员为核心服务对象,既体现了社会责任感,也暗含精明的品牌策略。成为纽约市应急通信服务商这一资质,如同高端腕表品牌通过服务飞行员、潜水员来彰显产品可靠性,为T-Mobile构建了“关键任务级通信保障者”的品牌形象,有力扭转了过往对其网络覆盖能力的质疑。
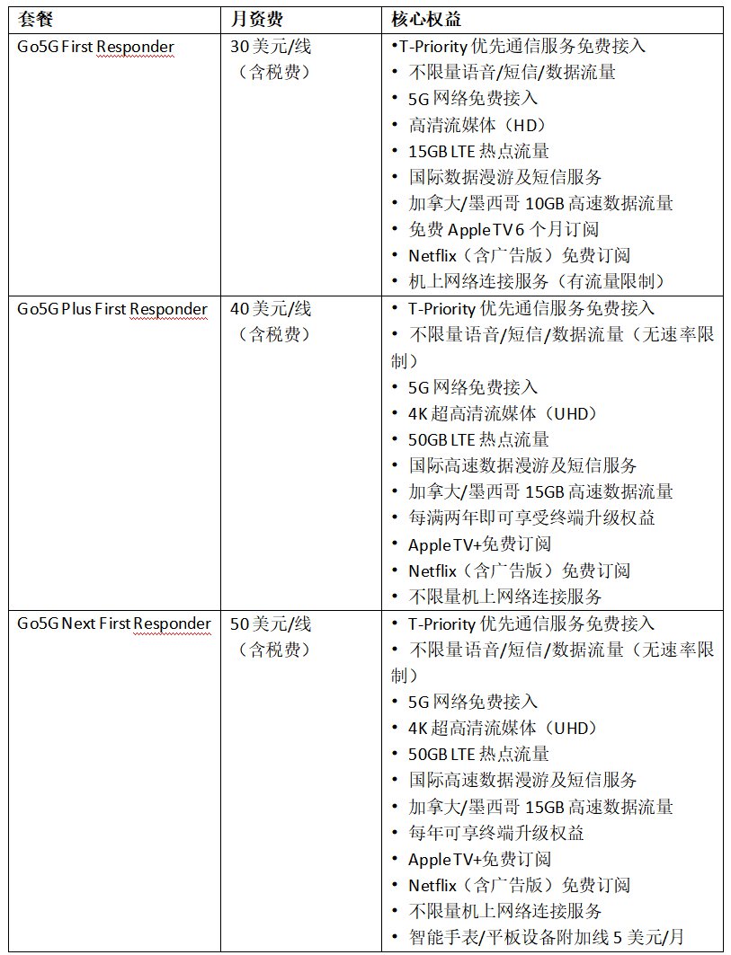
表1:T-Priority资费标准及核心权益
资料来源:T-Mobile与Omdia。此外,针对应急救援人员及其家属群体推出专属资费方案,为T-Mobile开辟了重要增量市场。这一市场是巨大的,正如移动虚拟网络运营商(MVNO)与移动虚拟网络支持商(MVNE)通过瞄准特定人群成功打造品牌一样,T-Mobile也可以专门针对应急救援人员及其家属展开营销活动。
行业启示与战略前瞻
首先,T-Mobile正在提供公共服务。这一直是大多数通信服务提供商(CSP)的目标,许多物联网组织都有专门的团队来评估物联网可以提高安全性和环境可持续性的解决方案。
在Omdia看来,T-Mobile堪称从5G部署中获益最显著的CSP,其向5G SA的过渡也非常丝滑。通过快速部署与Sprint合并后获得的中频段频谱(2.5GHz)并利用低频段频谱(600MHz),T-Mobile有效消除了市场对其LTE网络覆盖能力的质疑。该公司在消费级市场与物联网领域均实现强劲增长,同时借助固定无线接入(FWA)技术从竞争对手及互联网服务提供商(ISP)处夺取了部分市场份额。此外,其选择性在特定城市部署毫米波技术的战略决策已显现成效。
T-Mobile通过其5G战略展示了在技术和品牌方面的领先地位。利用网络切片技术为应急救援人员提供关键通信服务的实践具有巨大现实价值。这一技术未来或可拓展至自动驾驶、无人出租车等对连接可靠性要求严苛的领域。与纽约市应急部门的合作已验证其在该领域的能力,Omdia建议以此为基础深化与其他公共安全机构及企业的合作。
T-Mobile把握住消费者与企业对卫星技术的关注,与行业领军企业Starlink建立合作。T-Mobile的技术优先战略旨在应对现实挑战——气候变化加剧气象灾害事件频发,导致地面通信网络中断风险上升,而此类中断往往发生在应急响应等对连接需求最迫切的场景。
此次合作进一步表明,T-Mobile正在扩大卫星覆盖范围,迫使竞争对手加速推广自有合作解决方案。通过主动布局,T-Mobile已锁定最具市场吸引力的卫星合作伙伴,这可能削弱竞争对手的吸引力。
十多年来,以Un-carrier策略闻名的T-Mobile持续展现出自身的营销创新力。通过Binge-On等内容捆绑套餐补充网络连接服务,精准触达年轻用户群体。其T-Priority解决方案与资费计划有望在主流市场获得广泛接纳。
根据美国消防局的数据,全美现有460万名应急救援人员(不含家属);美国国防部2021年统计显示现役军人超200万(不含家属)。这占据了美国总人口的很大一部分,因此,对于T-Mobile来说,针对这些群体投放广告可能比在普通公众中竞争更具成本效益。
通过服务这一对连接可靠性要求严苛的高价值群体,T-Mobile进一步提升了品牌声誉。
Omdia认为,其他CSP可将T-Mobile视为5G战略规划与实施的典范。尽管其市场地位具有独特性,但部分策略仍具备可复制性。美国市场因规模庞大、合同价值高具备独特性,但公共安全则是全社会共性需求。通过加快自身5G SA网络的部署,其他CSP也有望收获类似成效。与卫星供应商建立合作也应成为优先级事项。在MVNO快速发展的市场中,或许存在更多差异化的机会。
【C114注:】本文联合作者包括Omdia物联网首席分析师John Canali、Omdia关键通信首席分析师Ildefonso De La Cruz Morales与Omdia北美市场首席分析师Kristin Paulin。
“掌”握科技鲜闻 (微信搜索techsina或扫描左侧二维码关注)










