2025年05月20日 14:15:07
近日,卓正医疗向港交所递交上市申请,海通国际、浦银国际担任联席保荐人。2024年5月,卓正医疗曾首次向港交所递交上市申请,最终失效。
卓正医疗成立于2012年,收入主要来自提供医疗服务,主要包括实体医疗服务和在线医疗服务,涵盖儿科、齿科、眼科、皮肤科、耳鼻喉及外科、妇科及内科等一系列专科。
目前,卓正医疗在中国各地拥有及经营20家医疗服务机构,包括18家诊所和两家医院,覆盖深圳、广州、北京、成都、苏州、长沙、上海、重庆、杭州及武汉。此外,公司在新加坡经营3家全科诊所。
2024年扭亏,盈利状况改善
2022年至2024年,卓正医疗实现收入分别为4.73亿元、6.90亿元、9.59亿元,呈逐年上升趋势。

2022年、2023年,公司年内亏损分别为2.22亿元、3.53亿元。2024年,公司实现年内利润8022.7万元,成功扭亏为盈。期间,公司经调整净利润分别为-1.23亿元、-0.44亿元和0.11亿元。
2022年至2024年,公司各期毛利率分别为9.3%、19.3%、23.6%,逐步提升。公司称,这得益于公司经营效率提高及就诊人次的增加,规模经济效益开始显现。
获知名机构投资
2014年以来,卓正医疗先后进行5轮融资,获得腾讯、天图投资等多家知名机构投资,估值从1560万美元增加至5.1亿美元。
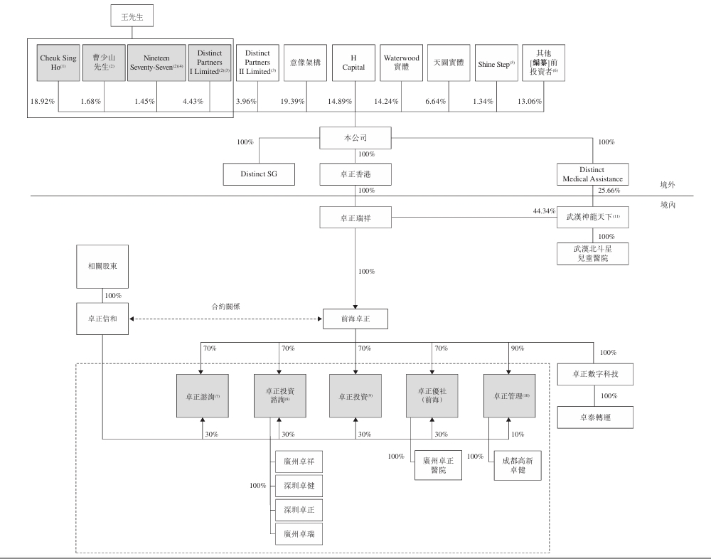
截至递表前,创始人王志远为卓正医疗最终单一最大股东,通过直接及间接方式合计控制公司26.48%的投票权。

此次港股IPO,卓正医疗募集资金主要用于以下方面。其一,用于通过打造一个医疗人工智能应用的专业人才库、与领先的科研机构及公司开展战略合作及外部采购,同时内部信息及数据技术部门对公司自身的信息技术系统进行改进,部署人工智能前沿技术来革新医疗服务及提高运营效率。其二,用于升级现有医疗服务机构及设立新的医疗服务机构。其三,用于在适当机会出现时收购一线城市及新一线城市中业绩良好的医疗服务机构。其四,用作营运资金及其他一般公司用途。
(文章序列号:1924674178125008896/PLH)
免责声明:本文不构成对任何人的任何投资建议。知识产权声明:面包财经作品知识产权为上海妙探网络科技有限公司所有。
“掌”握科技鲜闻 (微信搜索techsina或扫描左侧二维码关注)










