来源:36氪

第一次当妈妈,想要更专业的指导。

文|杨文静
封面来源|Pexels
月子中心要去IPO了。
投资界-天天IPO从中国证监会最新披露信息获悉,高端母婴护理品牌圣贝拉(SAINT BELLA Inc.)已正式获准启动港股IPO进程,拟在香港联合交易所发行不超过1.92亿股普通股。
主打高端月子中心,圣贝拉留给外界的印象,更多是戚薇、唐艺昕、吉娜、李艾等一众明星都曾入住这里。信息显示,这里28天的月子套餐起步价13.8万元,而电商平台上“女王套餐”更是高达50多万元,被称为“月子界爱马仕”。
让人意外的是,创办这家月子中心的是一位80后男士——向华。从牛津大学生物工程系毕业后,他在职业生涯里发现了高端月子中心的市场空缺,此后圣贝拉应运而生。更令人意外,圣贝拉身后出现了腾讯、高榕创投的身影。

始于杭州
他开月子中心,要IPO了
圣贝拉的故事要从一个80后说起——十多岁时,向华离开家赴国外求学,此后考上英国牛津大学生物工程学,并拿到了本科和硕士学位。
2010年毕业后,向华任职于瑞士银行香港分行的副董事,负责亚洲地区股权融资及并购业务,此后开始进入医疗健康领域的融资并购。正是这段经历让向华逐渐意识到,当90后、95后进入生育年龄,市场上的月子中心并不能满足当下高端客户的真正需求。

(向华)
创业的念头开始萌生。于是在2017年,向华离开瑞士银行,与来自麻省理工、牛津大学等名校的医疗顾问在杭州成立贝康国际。同年,杭州开第一家月子中心——圣贝拉正式诞生。
最开始,向华提出了一个新模式——月子中心+高档酒店,然而不论合作方还是投资人都对这一模式并不买账。在长达半年的时间里,向华一家家拜访国内高端酒店,终于在多次被拒之后敲开杭州柏悦酒店的大门。
此后,圣贝拉商业化的大门也随之开启。与传统月嫂供给的月子中心模式不同,租赁酒店这种“轻资产”模式不仅能节省自建花费的大量时间和现金流,同时也更契合高端定位。从第一家酒店开始,圣贝拉逐渐形成规模化。

成立一年后,高榕创投和唐竹资本为这家公司带来了2000万元的pre-A轮和A轮融资。这一年年底,圣贝拉的月子中心网络扩展至华北、华中、长江三角洲和珠江三角洲四大区域。此后高榕创投接连多轮融资加注。
2021年,圣贝拉完成2亿元的C轮融资,腾讯领投,高榕创投跟投,成为母婴护理服务行业最大规模的单笔融资。圣贝拉迅速买下月子餐品牌“广禾堂”,随后将这一业务重心转向电商平台零售,借此正式进军女性健康功能性食品零售赛道。
自此,向华凭借早年在投行的经历,带着圣贝拉开启了通过投资收购扩展品牌的路径——2022年,圣贝拉买下功能性内衣品牌S-bra并成立产后修复服务品牌;2023年战略投资杭州一家妇儿医院,随即增加了包括孕产检和儿科检查等一系列增值服务;2024年投资一家位于香港的媒体公司Nexus Media,扩充其营销业务……
也是在这段时间里,圣贝拉接连拿下超亿元的两轮融资,新增投资方除了代表国内险资首次进入母婴护理赛道的中国人寿外,还有C资本,英国太古地产创新基金、神骐资本和Mirae Asset(未来资产)等等。
如今8年过去,圣贝拉正式走到了IPO大门前。回看创业之初,向华曾在媒体采访中提到,“我们要做护理界的LVMH。”

定位高端,13万元起
腾讯领投C轮
翻开招股书,圣贝拉将自己定义为一家综合家庭护理品牌集团,同时也是中国最大的产后护理及修复集团。公司业务涵盖了三大板块:月子中心(提供产后护理和修复服务)、家庭护理服务,以及女性健康功能性食品。
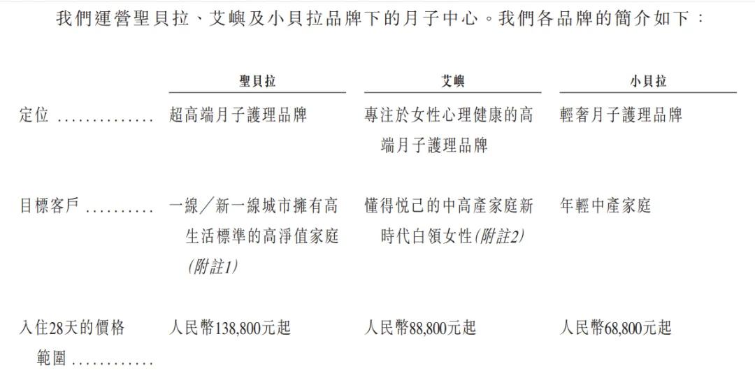
其中,月子中心为公司的主营业务,收入占比超过80%。这一板块旗下又有三大品牌,分别是旗舰超高端品牌圣贝拉、心理健康方向的艾屿Bella Isla、小贝拉。目前,圣贝拉已经在20多个城市开出约70家高端月子中心,其中50多家为自营。

市面上,圣贝拉也被称为“最贵”月子中心,其中旗舰品牌圣贝拉28天套餐价格起步就是13.88万元;稍低一些的Bella Isla和小贝拉套餐价格也达到了8.88万元和6.88万元。

招股书显示,2021年-2023年,以及2024年上半年,圣贝拉实现营收分别为2.59亿元、4.72亿元、5.60亿元,及3.58亿元;毛利分别为0.79亿元、1.41亿元、2.05亿元,及1.22亿元。其中,2021年到2023年的收入涨幅达116%,公司在招股书中表示,收入增长主要由于其月子中心网络扩张所致。
但即便如此,圣贝拉仍然连年亏损。2021年-2023年,以及2024年上半年,圣贝拉亏损分别为1.22亿元、4.12亿元、2.39亿元、4.80亿元,仅以上述报告期内计算,公司亏损总额就高达12.53亿元。

由于所开设的月子中心通常在高端酒店,圣贝拉每年在租房、人力、酒店餐食等方面都有一笔不小的开支,尤其是占比较大的租金部分。
招股书显示,报告期内圣贝拉的销售成本居高不下,分别为1.79亿、3.30亿、3.55亿、2.36亿,其中平均每年的租赁成本就超过1亿,且仍在逐年增长中,而这一板块在销售成本中占比已经接近40%。招股书也表示,“公司财务状况尤其受到租金波动的影响。”
而在资金来源上,以招股书统计,圣贝拉在2017年成立以来共拿下7轮融资,累计融资金额超3亿元,背后站着包括腾讯、高榕创投、C资本、国寿投资、浙商资产、新鸿基、唐竹资本、神骐资本等一众投资方。
值得一提的是,从2021年至今,圣贝拉完成了包括月子餐品牌“广禾堂”、S-bra内衣等在内的多笔投资与并购,将业务扩张至7个子品牌,而部分子业务增长也在一定程度上贡献了营收增长。
IPO前,向华通过Primecare BVI及Xiang SPV合计持股42.4%,为公司控股股东;腾讯与高榕创投分别持股分别为11.6%、8.3%。

生育大计
月子中心是一门好生意吗?
这条看似并不显眼的赛道上,圣贝拉并不是单打独斗。
时间回到2019年,知名月子中心爱帝宫将88.5184%股权以8.88亿元售予同佳健康,完成借壳上市,成为国内唯一一家连锁月子中心上市公司。三年后,高瓴以2.25亿港元拿下爱帝宫7.99%的股份,一跃成为第四大股东。
爱帝宫的创始人是一位拥有近30多年产科临床工作经验的深圳医院助产师朱昱霏,2007年创业,朱昱霏带领的爱帝宫同样走租赁酒店的轻资产扩张模式,定位高端月子中心。直到上市与融资尘埃落定后,朱昱霏在2023年顺势提出了“五年五十城”全国扩张计划。
就在爱帝宫向外扩张之际,成立于2022年的JEAN锦恩健康宣布拿下数千万种子轮融资,瞄准的同样是90、95、00后新时代年轻女性,同样定位于高端市场。在此之前,还有意想不到的猿辅导母公司转型,也把月子中心作为布局方向之一。
根据弗若斯特沙利文报告,截至2023年底,中国约有6000家月子中心。资本争相涌入,月子中心是一门好生意吗?
在大家的普遍认知里,母婴类消费与服务市场面临着一个巨大趋势——中国新生儿数量在下降。数据显示,2018年到2023年期间,中国新生儿数量从1500多万下降至2024年的900多万。
从生育意愿来看,这似乎并不是一门具备较大想象力的生意。但曾有投资人告诉投资界,“尽管生育人数减少,但新一代中产及以上女性对于高端服务的需求仍在增加”,而圣贝拉、爱帝宫等高端月子中心的布局正是循着这一需求而来。
此外,作为“月子”来源地的中国,这一业务在20多年来尚未跑出头部大公司。从数据来看,即便是老牌公司爱帝宫的市场占有率也不超过5%,而国内前五大月子中心的市占率仍然只有10%左右。
圣贝拉在招股书中将自己囊括进家庭护理这一领域,根据弗若斯特沙利文报告,该领域在中国内地的渗透率由2018年的6.9%上升至2023年的16.2%,其中月子中心由1.0%上升至5.5%。似乎还有很大增长空间。
正如圣贝拉在招股书中提到,“由于消费者的需求日益复杂,对专业化和定制化服务的需求不断增长,高端产后护理服务市场预计将以高于平均水平的速度增长。”
不过,也正是因定制化服务的特殊性,意味着这或许不是一门能够迅速规模化扩张的生意。从爱帝宫与圣贝拉目前的扩张进展来看,人工成本、租赁成本等仍然是无法绕过的槛;而难以量化的高端服务也一再引发争议。
在此之前,向华曾在一次采访中说过一句话:“成为妈妈并不是女性人生的全部,90后、95后相较她们的妈妈(60后、70后)更加独立自主,她们爱护孩子,但也毫不吝惜投资自己。”
大家期待的是,随着90后、95后开始迈入生殖的高峰期,她们第一次当妈妈,想要更专业的指导,也不想要面对两代人观念碰撞导致的家庭矛盾,这些因素都有望让月子中心迎来一波爆发。
“掌”握科技鲜闻 (微信搜索techsina或扫描左侧二维码关注)










