机器人和协作机器人(cobots)能力的提高,意味着它们在工厂车间里可以承担更多的工作,处理更复杂的任务,运行速度比以前更快,同时还能与人类更加紧密地合作。
本文引用地址:
这些变化意味着,在工业应用中,传感器需要具备极高的精度,以确保在长时间运行期间的安全性和可靠性。
在运动感知方面,比如追踪机械臂的位置和运动速度,已经有很多基于光学或磁性传感的解决方案。然而,这些现有的检测技术难以将高精度与抗污染能力相结合。相反,电感式检测技术正逐渐成为一种更优的解决方案,它为多种工业应用提供了可靠且强大的位置感知能力,并兼具精度和适应性。在本文中,我们将探讨在对卓越性能和耐用性需求的推动下,电感式传感器的应用日益广泛,并将讨论如何简化它们在自动化系统中的集成。
不同传感器技术的局限性
在机器人、汽车和工业等任何使用电机的自动化应用中,我们都需要确保对电机的精确控制。为此,我们需要知道电机转子的位置和速度,转子通常连接在轴上,并相对于固定的定子运动。最常用的技术有三种旋转编码器:光电、磁性和电感式。它们各有优缺点:
首先,光电编码器精度高,对许多工业应用中的磁场不敏感。不过,它们的价格相对较高,而且很容易受到光码盘、光源、光检测器或轴承磨损等污垢污染的影响。
另一种选择是磁性编码器,它是一种低成本解决方案。它们通常用于需要降低成本,且不需要高精度的大批量应用中。虽然它们对污垢不敏感,但会受到磁场的负面影响。
电感式编码器提供了一种克服这些主要缺点的解决方案:与磁性编码器相比,电感式编码器可实现更高的位置精度,同时又比光电编码器便宜。由于电感式编码器可以承受高污染、振动和外部磁场,因此非常适合工业应用等恶劣环境。
此外,电感式编码器对温度变化不敏感,而且元件数量少,从而减小了尺寸、成本和复杂性。从环保角度来看,电感式编码器的另一个优点是不依赖于某些磁铁中使用的稀土材料。
NCS32100 双电感式位置传感器
让我们来看一个电感式传感器的例子:安森美的NCS32100 位置传感器体现了近期在电感式传感领域的进步,具有坚固耐用、非接触式操作和抗环境因素影响等特点。NCS32100 包括一个全功能控制器和传感器接口,与合适的非接触式 PCB 传感器搭配使用时,可实现高分辨率、高精度的角度检测。它具有灵活的配置功能,可连接各种电感式传感器样例,并提供多种数字输出格式。
图 1 显示了一个完整的旋转电感器系统的横截面。其中包括一个转子和一个定子,它们都是印刷电路板(PCB),其中转子安装在中心轴上。该图还显示了安装在静态定子 PCB 上的 NCS32100, 以及电源和数据连接器。两块 PCB 板相互平行,中间通常有 0.1 毫米至 1 毫米的空气间隙。

NCS32100 是一种绝对式编码器,这意味着它可以在不旋转圆盘的情况下推算出位置,这对于在启动时或系统在停机期间发生变化时获取位置特别有帮助。它的位置精度优于 ± 50 arcsec,即 0.0138 度机械旋转角度,这是以前只有光电编码器才能达到的精度水平。该精度可在转速高达 6,000 转/分钟 (RPM) 的情况下实现,而 NCS32100 可在转速高达 45,000 转/分钟的情况下运行 – 但此时精度会略有降低。
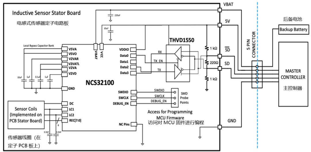
为了使 NCS32100 的集成尽可能简单,安森美提供了各种工具和支持,以及用于 PCB 设计的基于 Web 的设计工具。其中包括 NCS32100 的参考设计,如图 2 所示(蓝色虚线左侧的部分包含在定子 PCB 板上)。

在位置检测系统中,两个圆盘(定子和转子)表面都印有两组导电走线或线圈(细线圈和粗线圈)。定子印刷电路板上还印有第三组称为励磁线圈的导电走线(图 3)。

NCS32100 向励磁线圈发射 4 MHz 正弦波,在其周围形成电磁场。根据法拉第电磁感应定律,转子的细线圈和粗线圈与电磁场相交,以涡流的形式将能量耦合到转子线圈上。这些转子上的涡流在定子上的细线圈和粗线圈中耦合产生电压(最高可达 100 mV),这些线圈也连接到NCS32100的八个接收器输入端。
NCS32100通过解调八个接收器输入来测量转子位置,然后再将这些输入转换为数字信号并进行处理。这些信息被输入到Arm® Cortex® M0+微控制器(MCU)中,使得该解决方案具有高度的可配置性。MCU提供绝对位置和速度数据,这些数据通过评估板上的RS-485接口发送。
当转子的转速在 100 至 1000 转/分钟之间,只需一条指令,就能在两秒钟内完成传感器的自校准。校准后的系数存储在嵌入式闪存中。尽管性能出众,但双电感式方法在系统中的应用非常简单。相比之下,光电编码解决方案需要许多元器件,包括光码盘、定子 PCB 和 LED 驱动器,总计达 100 个元器件。相比之下,基于 NCS32100 的解决方案只需要一对PCB板,元件数量不到其一半。这种电感式解决方案提供了与光电方案相同的精度。
汽车应用中的电感式位置传感器
在本文中,我们已经讨论了电感式编码器在工业应用中的作用,但它们在汽车领域也有用武之地。
在汽车行业中,最重要的问题是安全性,这一点对于制动或转向等关键应用尤为重要。安森美的 NCV77320 车规级绝对位置传感器是按照 ISO26262 标准设计的,专门用于这些关键应用场景,例如刹车踏板传感器、加速踏板传感器、节气门位置传感器等。
NCV77320 有三个接收器输入端,其满量程精度典型值为±0.15%,可灵活用作旋转编码器或线性编码器。
与 NCS32100 类似,NCV77320 对污染、温度变化和杂散磁场的干扰不敏感。它适用于恶劣的汽车环境,工作环境温度范围为 -40°C 至 +150°C。
结语
工厂车间是一个充满潜在污染物的嘈杂环境,这对必须提供精度和可靠性的电子元件来说是一个严苛的工作场所。像NCS32100这样的电感式位置编码器正在应对这一挑战
随着工业界继续将效率和准确性放在首位,他们越来越依赖自动化。这意味着位置和运动感知技术的应用越来越广泛,提供了所需的准确性和稳定性。精确的传感器数据可帮助工业企业减少故障、延长维护周期、最大限度地提高产量,并最小化维护成本。
“掌”握科技鲜闻 (微信搜索techsina或扫描左侧二维码关注)










