传统仪表放大器(In-Amp)因单端输出和窄输入共模范围,难以直接适配需处理小差分信号与大共模场景的ADC应用。针对此问题,可通过低成本电路改造,将单端输出转换为差分信号,同时扩展输入共模范围。具体方案:在In-Amp后端叠加差分驱动电路,利用反相与同相路径生成互补信号,并通过共模反馈调节输入级偏置电压,使有效共模范围提升,显著降低ADC前端接口成本。
本文引用地址:
许多低成本仪表放大器所具备的带宽、直流精度和低功耗可以满足所有的系统要求。使用仪表放大器的另一好处是,用户无需构建自己的差分放大器,因此省去了很多高成本的分立器件。本文将提出一种简单的方法来构建一个低成本仪表放大器并优化其性能。此外,该解决方案的 成本和性能与单芯片仪表放大器不相上下。
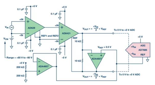
图1详细介绍了所提出的精密系统设计,该设计允许用户在存在高共模电压的情况下测量差分信号。该电路包括一个输入缓冲器、一个ADC驱动器和一个基准电压源。缓冲器驱动仪表放 大器的参考引脚,并将单端输出转换为差分输出。该电路具有非常高的输入共模电压范围。它可以处理高达±270 V的共模电压(采用±15 V电源供电),在正负方向几乎达到电源电压的20倍,这是电机控制应用的关键。此外,还对输入提供高达 ±500 V的共模或差模瞬变保护。
图1. 单端输入差分输出放大器此应用使用±5 V电源,这样输入电压才能具有±80 V共模范围。差分输出由如下公式确定:

共模输出由如下公式设置:

这个电路的好处是直流差分精度取决于AD629差动放大器和 AD8421仪表放大器,而不是运算放大器或者外部10 kΩ电阻。此外,这个电路充分利用了仪表放大器对其基准电压相关的输出电压的精确控制。虽然运算放大器的直流性能和电阻匹配会影响直流共模输出精度,但是这些误差很可能会被信号链路上的下一个器件抑制,因此它对整个系统精度的影响将会很小。
为获得最佳交流性能,推荐使用具有高带宽和高压摆率的运算放大器。此电路中选择的运算放大器是ADA4807。
为了避免寄生电容使ADA4807不稳定,电阻至反相输入端之间的走线长度应尽可能短。如果必须使用较长的走线,需使用阻值较低的电阻。高性能ADC通常采用5 V单电源,并具有自身的基准电压。该基准电压用作差分输出的共模电压,从而无需使用基准电压源。因此,其输出与ADC成比例,这意味着ADC的VREF任何变化都不会影响系统的性能。
此差动放大器抑制共模电压的能力取决于AD629差动放大器内部微调电阻的比例匹配。因此,它比采用分立式放大器的仪表放大器更好。
对于采用0.1%外部电阻的分立式放大器,CMR限制为54 dB。仪表放大器集成了精密的激光微调电阻,使系统的CMR可达到80 dB或更高。这些电阻均采用相同的低漂移薄膜材料制成,因此在一定温度范围内可提供出色的比例匹配。
ADC可采用5V单电源供电,参考引脚上有2.5V低阻抗电压源。这样可将输出设为中间电源,并升高ADC输入端呈现的共模电压。
示波器输出波形曲线如图2所示。两个仪表放大器的增益均为 1。VIN是一个大共模电压上的1 V pp 10 kHz正弦波。VOUT+和VOUT–分别是±0.5 V pp正弦波和余弦波。VOUT_diff是1 V pp差分输出电压,也就是消除共模信号后的VIN。
图2. 电路的性能:顶部:两个互补输出
中间:带有大共模信号的输入电压
底部:差分输出
通过增加一个电阻RG可以提高仪表放大器的增益:

此电路也可以用于功耗敏感型应用。总静态电流为5 mA,采用 5V双电源,其功耗仅约50 mW,相较于其他采用基本ADC驱动器(例如,AD8138和AD8131差分驱动放大器)或分立式放大器的解决方案,功耗节省达50%。
“掌”握科技鲜闻 (微信搜索techsina或扫描左侧二维码关注)










