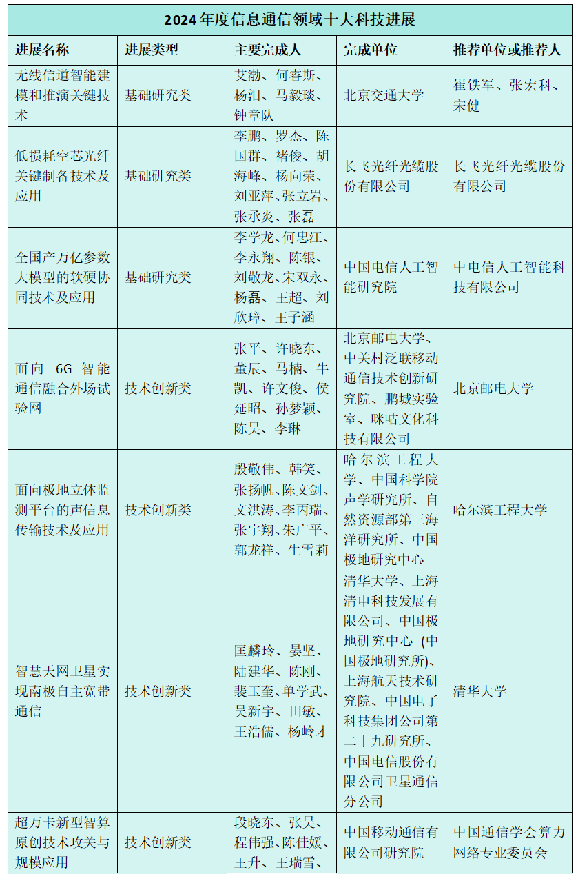
中国通信学会今年初发布关于征集2024年度信息通信领域十大科技进展的通知,根据该通知,经学会各分支机构、会员单位及专家学者等积极推荐,学会共收到信息通信领域科技进展64项。
经学会组织专家遴选,最终产生了2024年度信息通信领域十大科技进展和六项进展提名,中国电信人工智能研究院、中国移动通信有限公司研究院等入围。



新浪科技公众号
“掌”握科技鲜闻 (微信搜索techsina或扫描左侧二维码关注)










