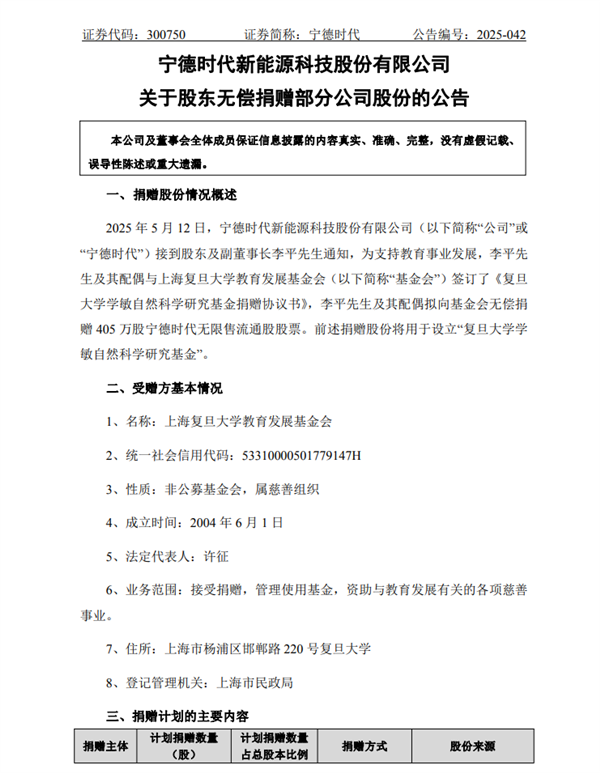
快科技5月12日消息,宁德时代今日发布公告称,接到股东及副董事长李平无偿捐赠股票的通知。
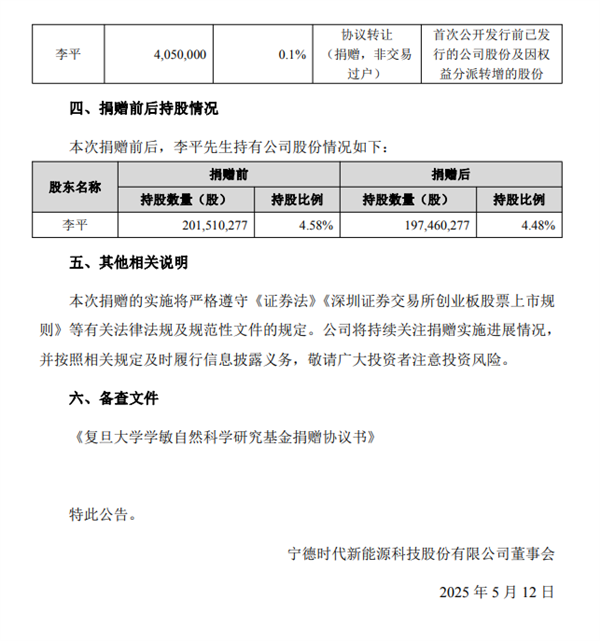
为支持教育事业发展,李平及其配偶与上海复旦大学教育发展基金会签订了《复旦大学学敏自然科学研究基金捐赠协议书》,李平及其配偶拟向基金会无偿捐赠405万股宁德时代无限售流通股股票。
捐赠股份将用于设立“复旦大学学敏自然科学研究基金”。
宁德时代总股本为44.03亿股,此次405万股占总股本的将近1‰。按宁德时代5月12日收盘价257元计算,这笔捐赠估值达到10.4亿元。
本次捐赠前,李平持有宁德时代公司股份2.015亿股,持股比例4.58%。捐赠后持股1.975亿股,持股比例4.48%。
宁德时代表示,本次捐赠的实施将严格遵守有关法律法规及规范性文件的规定。公司将持续关注捐赠实施进展情况,并按照相关规定及时履行信息披露义务。


【本文结束】如需转载请务必注明出处:快科技
责任编辑:随心
新浪科技公众号
“掌”握科技鲜闻 (微信搜索techsina或扫描左侧二维码关注)










