2025年05月12日 15:19:57
2025年4月28日,宏业基向港交所递交上市申请,招商证券国际担任独家保荐人。
宏业基成立于2002年,是华南地区最大的非国企岩土工程企业。
公司拥有地基基础工程专业承包一级资质,以及市政公用工程、工程勘察专业类岩土工程设计、环保工程等方面的二级资历和乙级资历。其业务涵盖桩基础工程、基坑工程、桩基础与基坑支护混合工程,还提供岩土工程新材料、气能破岩技术和其他施工工程服务。
宏业基在华南市场根基深厚,2022-2024年,来自华南地区的收入分别约为12.28亿元、11.11亿元、9.94亿元,占总收入的100%、99.9%、98.3%。
受行业影响营收增长遇瓶颈
2022年至2024年,宏业基总收入分别约为12.28亿元、11.12亿元、10.11亿元,营收逐年下滑,其中桩基础与基坑支护混合工程所得收入减少幅度较大。

毛利率方面,从2022年的约15.5%升至2023年的18.9%,2024年进一步提升至23.7%。主要因房地产行业下滑及经济放缓,销售成本尤其是直接材料成本减少,且亏损项目减少。
受此影响,公司的利润表现相对较好,年内利润分别为4747.8万元、5667.6万元、7567.1万元。
转战港股
宏业基于2021年6月向深交所主板申请上市,并于2023年8月获上市委审议通过。但由于市场环境变化原因,A股上市申请最终于2025年1月终止。
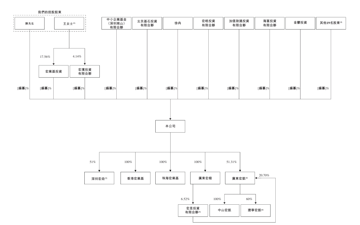
股权结构方面,截至最后实际可行日期,宏业基董事长陈枝国夫妻持股35.65%,为公司控股股东。此外,公司的上市前投资者还包括深圳中小企业基金、北京基石投资、宏皓投资、海富投资、中比投资基金、加值致远投资等。

宏业基此次IPO募集资金将用于支付潜在项目的前期开支、投入岩土工程研发、生产线建设、偿还借款、用作营运资金及用于一般公司用途。
(文章序列号:1921778419637555200/PLH)
免责声明:本文不构成对任何人的任何投资建议。知识产权声明:面包财经作品知识产权为上海妙探网络科技有限公司所有。
“掌”握科技鲜闻 (微信搜索techsina或扫描左侧二维码关注)










