
由上海大学和中国知识产权报社主办、上海大学知识产权学院承办的第一届新时代知识产权强国建设主题征文活动,自2024年11月16日正式启动以来受到社会各界的广泛关注和积极参加。经形式审查、知网查重、专家初审和专家复审,最终评审产生社会组和学生组一等奖论文各2篇、二等奖论文各3篇、三等奖论文各6篇、优秀奖论文各21篇,同时评选最佳组织奖4家,现将获奖名单予以公示。公示期为2025年5月8日至5月15日。如有异议,可在公示期内向主办方、承办方书面反映。反映问题须实事求是,以单位名义反映问题需加盖公章,以个人名义反映问题需署实名,并提供必要的证明材料。
电话:021-66138116
邮箱:zcqgzw@163.com
地址:上海市宝山区南陈路333号上海大学东区4号楼204室(邮编:200444)
上海大学 中国知识产权报社
2025年5月8日
“新时代知识产权强国建设主题征文活动”获奖名单
一、“社会组”获奖名单
(一)一等奖

(二)二等奖

(三)三等奖

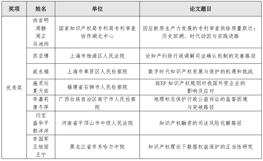
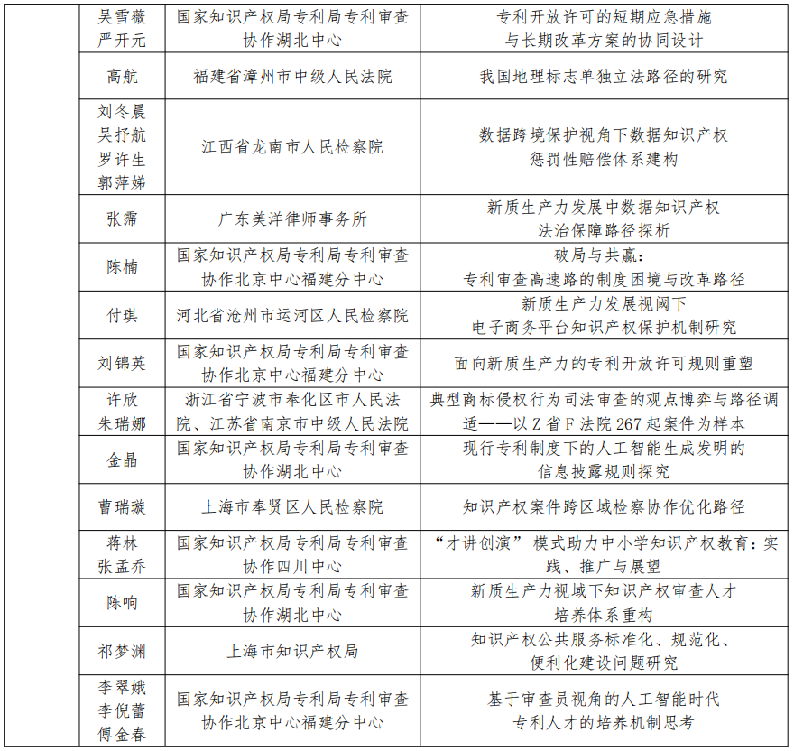
(四)优秀奖


二、“学生组”获奖名单
(一)一等奖

(二)二等奖

(三)三等奖

(四)优秀奖


三、最佳组织奖

(编辑:刘珊)
新浪科技公众号
“掌”握科技鲜闻 (微信搜索techsina或扫描左侧二维码关注)










