
中新经纬5月7日电 铁龙物流因过往年度报告相关财务数据不准确收警示函。
近日,铁龙物流公告,收到中国证券监督管理委员会大连监管局(以下简称“大连证监局”)行政监管措施决定书。
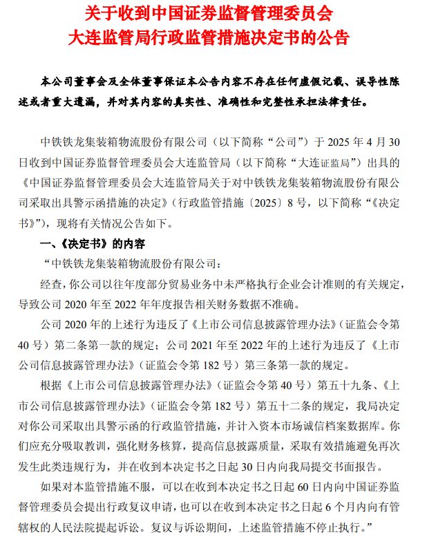
来源:公告经查,铁龙物流以往年度部分贸易业务中未严格执行企业会计准则的有关规定,导致公司2020年至2022年年度报告相关财务数据不准确,违反了相关规定。大连证监局决定,对铁龙物流采取出具警示函的行政监管措施,并记入资本市场诚信档案数据库。
在会计差错更正的公告中,铁龙物流介绍,基于谨慎性原则,公司对2020年度、2021年度、2022年度部分贸易类业务的会计处理进行差错更正,由总额法改成净额法。公司对2020年度发生的贸易类业务调减营业收入约7.68亿元,对2021年度发生的贸易类业务调减营业收入约5.15亿元,对2022年度发生的贸易类业务调减营业收入约2.58亿元。
铁龙物流表示,本次前期会计差错更正涉及公司2020年度、2021年度、2022年度合并及母公司财务报表的营业收入和营业成本,不会对公司前期利润总额、净利润和归属于上市公司股东净利润、总资产及净资产等产生影响,不会对公司当期及后期利润总额、净利润和归属于上市公司股东净利润、总资产、净资产等产生影响,也不会对公司目前及后续日常生产经营产生影响,不影响公司盈利能力和未来发展。
铁龙物流的业务包括铁路特种集装箱业务、铁路货运及临港物流业务等。2024年,公司营业收入约130.15亿元,同比减少11.42%;归属于上市公司股东的净利润约3.82亿元,同比降低18.88%。2025年第一季度,公司营收、净利润均同比下跌。(中新经纬APP)
新浪科技公众号
“掌”握科技鲜闻 (微信搜索techsina或扫描左侧二维码关注)










