封面新闻记者 张越熙
5月6日,记者注意到,据上海市市场监管局消息,日前,上海和府餐饮管理有限公司(下称“和府捞面”)因发布广告使用国家级、最高级、最佳等用语,被上海市浦东新区市场监管局罚款3万元,处罚日期为2025年4月21日。
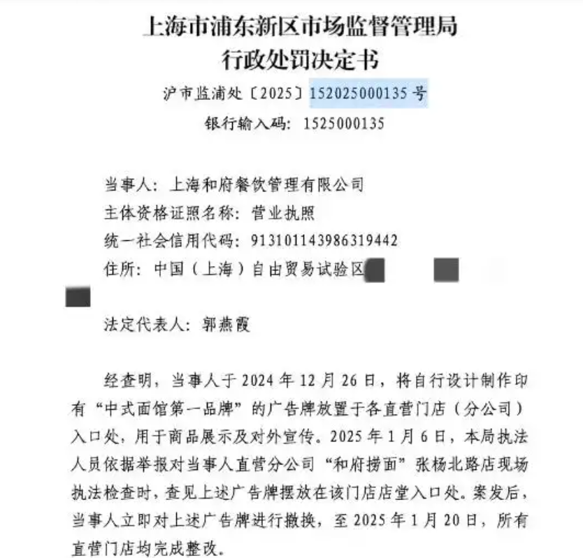
来源:上海市市场监管局行政处罚决定书显示,经查明,当事人于2024年12月26日,将自行设计制作印有“中式面馆第一品牌”的广告牌放置于各直营门店(分公司)入口处,用于商品展示及对外宣传。2025年1月6日,执法人员依据举报对当事人直营分公司“和府捞面”张杨北路店现场执法检查时,查见上述广告牌摆放在该门店店堂入口处。案发后,当事人立即对上述广告牌进行撤换,至2025年1月20日,所有直营门店均完成整改。依据相关规定,当事人主动消除违法行为危害后果属于应当减轻行政处罚情形。综合考量违法行为的情节和危害后果,根据规定,决定减轻处罚如下:罚款30000元。
图片来源:上海市市场监督管理局网站据天眼查APP,上海和府餐饮管理有限公司成立于2014年,位于上海市,是一家以从事餐饮业为主的企业。企业注册资本9803.9216万人民币,实缴资本6000万人民币。
今年3月,和府餐饮管理有限公司召开“2024年度总结暨2025战略大会”,创始人李学林在会上披露,2024年全年,和府捞面营收达25亿元。
新浪科技公众号
“掌”握科技鲜闻 (微信搜索techsina或扫描左侧二维码关注)










