
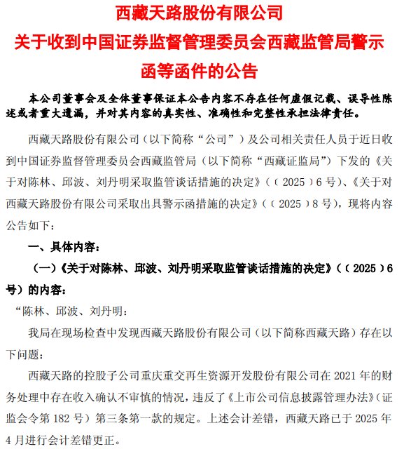
中新经纬4月30日电 因收入确认不审慎,西藏证监局对西藏天路出具警示函并对相关责任人采取监管谈话措施。
30日,西藏天路公告,公司及相关责任人员收到西藏证监局下发的《关于对西藏天路股份有限公司采取出具警示函措施的决定》《关于对陈林、邱波、刘丹明采取监管谈话措施的决定》。
西藏证监局在现场检查中发现,西藏天路控股子公司重庆重交再生资源开发股份有限公司在2021年的财务处理中存在收入确认不审慎的情况,违反了《上市公司信息披露管理办法》第三条第一款的规定。上述会计差错,公司已于2025年4月进行会计差错更正。陈林作为时任董事长、邱波作为时任总经理、刘丹明作为时任财务总监,对上述问题负有主要责任。
来源:公告根据相关规定,西藏证监局决定对西藏天路采取出具警示函的监督管理措施,并对上述相关责任人员采取监管谈话的监督管理措施。
西藏天路主营业务为工程承包,水泥及水泥制品生产销售,沥青及沥青制品生产销售,矿产品加工与销售等。
业绩方面,2025年一季度,西藏天路营业收入约3.39亿元,同比增长10.76%;归属于上市公司股东的净亏损约1.24亿元,亏损同比扩大。(中新经纬APP)
新浪科技公众号
“掌”握科技鲜闻 (微信搜索techsina或扫描左侧二维码关注)










