
摘 要
中国企业在全球光伏、新能源车、动力电池市场遥遥领先的秘诀何在,领先地位能持续多久?
文|尹路 徐沛宇 郑慧 韩舒淋
编辑|马克 韩舒淋
一代人时间,中国崛起成为全球第一制造业强国。2000年,中国制造业增加值占全球的6%,2023年,增长到30%。工业革命以来,只有四个国家有此成就,分别是19世纪中后期的英国、20世纪五六十年代的美国、20世纪八九十年代的日本,以及现在的中国。
早在本世纪头十年,中国就被称为世界工厂,但那时中国是“世界加工厂”——技术、设备、市场都在海外,只有利润最低的加工制造环节在国内。彼时常举的例子是,一部中国制造的iPhone手机销往海外,海关记录的出口额是200美元,但在中国的组装环节只能拿到7美元。
2015年,就产值而言中国已是世界第一制造大国,但大而不强仍是中国制造的软肋。当年,中国政府制定了旨在将中国制造由大变强的十年规划。2025年初,《经济学人》等西方主流媒体情绪复杂地得出结论:中国政府基本上实现了预期目标,中国制造业现在不仅规模庞大,而且在一些重要行业握有技术优势。
这其中,被提及最多的就是“新三样”——光伏发电设备、锂离子电池、新能源汽车,这三个行业是许多国家都在努力争夺的新兴产业。2024年,中国新能源汽车产量超过全球总产量的70%,锂离子电池产量接近全球产量的80%,光伏组件产量超过全球产量的80%并实现全产业链自主可控。
“老三样”是指服装、家具、家电,它们历来是中国出口的主力军,也是中国制造业的基本盘。“新三样”不仅是中国出口的新增长点,也是中国制造的新名片,如同c”的主力军几乎都是民营企业。

回顾“新三样”的发展壮大,它们有着中国制造转型升级的共性,也有自身独特的驱动力。
共性之处在于,和高铁、核电、无人机、显示面板、5G电信设备等最近十余年形成的中国制造的优势行业一样,“新三样”从0到1的原创技术也都不来自中国。光伏诞生在美国贝尔实验室,锂电池是2019年诺贝尔化学奖得主、美国人古迪纳夫发明的,现代的电动车起初的领先者是日本公司。但它们实现大规模、低成本的精益制造是在中国,这是一个不断发生的故事。新产业从0到1的技术原理突破往往来自美国公司,日本公司完成从1到10的产品化和从10到30的第一阶段产业化,韩国公司完成从30到60的第二阶段产业化,中国公司则从60到100,将产业化做到最高级。
个性之处是“新三样”都与能源转型有关,而能源转型加速的驱动力是全球气候议题的推进。2016年,中国签署《巴黎协定》,2020年,中国作出“双碳”承诺。这对提速相关产业有不可估量的影响。
但若因此将“新三样”的崛起归因为产业政策就又失之偏颇。细究“新三样”的发展历程就会发现,产业政策在行业起步期至关重要,但真正让企业脱颖而出的却是技术创新。技术创新离不开中国庞大的工程师队伍、完备的产业链、超大规模的本土市场,以及企业家精神。兼具这些要素的国家,世界上很难找出第二个。
“新三样”能否持续领先,答案仍然来自上述要素,但未来的变量显然更多。世界不再是平的,中国制造借势而起的自由贸易环境已经不复存在,越来越多的国家出于地缘政治、产业安全、本国就业、国家竞争力等各种因素,设置越来越多的贸易壁垒。
出海是“新三样”无法回避的大考,因为国内市场无法消化它们庞大的产能。其中,光伏和电池因其技术优势和产业链优势更加明显,答卷底气更足,新能源车的挑战要大得多。全球汽车市场几乎不再增长,汽车产业又是欧美日等发达国家的基石产业,要想在这场零和博弈中胜出,需要更多的智慧和勇气。
“今天我们这个大party(聚会),接下来三四年很难超越。”2023年5月23日,隆基绿能董事长钟宝申语惊四座。
每年5月的上海光伏展(SNEC),是中国光伏行业规模最大的展会。2023年的上海光伏展规模空前,有3100多家参展企业,超50万注册观众。展会所在的新国际博览中心人头攒动,网络拥堵,得走出很远才能发出一条微信消息。
钟宝申是在光伏展同期的绿色能源领袖对话上发出盛世危言的。他说,“过去18年我们建设了380GW(吉瓦),最近18个月我们建设了超过380GW,供需必然出现不平衡,这对在座的每一位都是巨大挑战,有人不一定能再来开这个party了。”
2023年下半年,光伏行业急转直下,组件价格从2元/瓦一路下跌,直至有企业报出0.5元/瓦的超低价。2023年营收前六的光伏龙头,2024年合计预亏超过300亿元,仅晶科能源实现微利。
这是中国光伏产业20余年发展史上的又一个节点。此前,中国光伏已经历三起三落,节点分别是2008年的全球金融危机、2012年的欧美对华“双反”(反倾销反补贴)、2018年的“531新政”(控制装机规模、降低补贴力度、市场化配置电站项目)。



光伏制造是新三样中实力最强的行业。2023年,在光伏制造的各环节中,中国企业全球产量占比最高的是硅片,超过98%;占比最低的是组件,为84.6%。中国也是全球最大的光伏电站市场,近年的装机量均超过全球当年增量的一半。
从最初的原料、设备、市场“三头在外”,逐步发展到全产业链自主可控,同时又被产能过剩和出口受阻所困,光伏制造既是中国制造成就的缩影,也是困难的缩影。
全球而言,光伏行业早期的发展得益于20世纪70年代美国、日本等国家对石油危机、能源安全的忧虑,以及德国等欧洲国家对绿色发展的诉求。技术、产业、市场也最早诞生于这些国家。
000年前后,中国的光伏产业蹒跚起步。1997年,高纪凡创办天合光能。2001年,尚德电力、阿特斯成立。2005年,晶澳太阳能成立。2006年,晶科能源成立。
位于陕西省渭南市蒲城县永丰镇刘家沟的隆基光伏产业项目。图/IC2008年是中国光伏产业的第一个节点年,那年隆基创始人李振国作了一个重大决定:剥离与光伏无关的业务,将公司主业聚焦在光伏单晶硅上。

那时隆基还是一家默默无闻的小企业,在台前闪耀的是隆基的客户、施正荣博士创办的无锡尚德。尚德的出现带动了设备、浆料、玻璃、胶膜、背板等整个光伏产业生态。
2009年,中国政府启动“金太阳工程”,对建设太阳能提供补贴。2010年后,金融危机影响逐步消退,海外市场复苏。国内外市场环境的变化,让中国光伏企业迎来一个快速发展期。
到2013年,中国光伏企业已在全球组件环节占据超过六成市场份额,但“三头在外”,即上游原材料、设备和下游终端市场都以海外为主。
2012年,德国企业SolarWorld因不满中国光伏的低价竞争,联合其他企业推动美国、欧盟先后对中国光伏产品展开反倾销、反补贴调查。彼时,美国市场影响很小,但欧洲“双反”对国内影响巨大,诸多光伏公司业务几乎停滞。
但李振国对《财经》说,技术突破的时候,往往是产业艰难的时候,多晶硅料和硅片拉棒、切片的变革,恰恰发生在2012年遭受“双反”之后。
2013年5月23日,英利、天合、阿特斯代表40家光伏企业在北京联合召开新闻发布会,坚决反对欧盟对中国光伏产品“双反”征税。李振国没有参加,那时他正拉着连城数控、杨凌美畅等设备制造企业的技术人员钻研单晶硅拉棒、金刚线切割等技术。当时,多晶硅是光伏硅片的主流技术,占据全球光伏硅片市场90%以上的份额。
这一年8月,国内产业政策作出关键调整,中国光伏进入标杆电价时代。根据真实的上网电量实施补贴,而非根据安装容量补贴,是标杆电价政策和“金太阳”工程的核心区别。
标杆电价政策真正打开了中国的光伏市场。此后,新增光伏的主力从欧洲逐步转移至中国,直至补贴完全退坡之后,这一趋势延续至今。
中国政府的政策支持则让光伏下游市场的增长引擎回到了国内,而技术自主创新,让产业链上游的技术和设备稳固掌握在了中国光伏企业手里。
此时多晶硅仍是绝对的市场主流,但李振国坚信单晶硅必然会取代多晶硅。因为单晶硅片杂质更少、质地均匀,光电转换效率更高,这意味着光伏电站在同样的土地面积上能发出更多电,带来更多收益。
但采用传统砂浆线进行切割的损耗大、效率低,切割成本持续高居不下。
生产单晶硅片的关键环节金刚线切割技术当时被日本和瑞士的企业所垄断。钟宝申曾前往日本寻求金刚线厂商合作,以失败告终。这促使隆基孤注一掷,投入到金刚线切割技术研发中。钟宝申告诉研发团队,在一定时限内战略性亏损4000万元是允许的。仅过半年,该技术就实现盈亏平衡。
2013年,隆基陆续突破了RCZ技术(复充电直拉法单晶硅锭制造技术)、金刚线切割技术等单晶硅片的生产技术,将单晶硅片的价格降到了与多晶硅片相当的水平。到2015年9月,隆基完成了所有产线上金刚线切割对砂浆切割的替代升级。随后,金刚线切割技术开始在全行业普及。2005年,切一片硅片的成本是五六元钱,到2020年变成了3角钱。
单晶硅片的市场占有率从2014年的5%提升至2015年的15%,到2019年提升到65%,首超多晶。2021年末,单晶硅片市占率达到94.5%,隆基成为最大赢家,一跃而成行业龙头。
最前端的硅料环节曾高度依赖进口,是中国光伏产业的至痛。2012年欧美“双反”期间,硅料价格暴跌,导致包括龙头企业尚德在内的诸多光伏企业破产。2013年,协鑫集团凭借性价比优势,超过德国瓦克成为全球最大的硅料供应商。2021年,协鑫又被通威超越。
政策也不断在激励新的技术的应用。在标杆电价政策之外,2015年,“领跑者计划”发布,效率更高的光伏新技术产品迅速被市场接受。

技术进步和中国光伏市场的快速增长,让终端产品光伏组件的价格快速下降,降速超过了补贴政策调整的速度。“531新政”不期而至。
2018年5月31日,国家发展改革委、财政部、国家能源局发布《关于2018年光伏发电有关事项的通知》,提出暂不安排2018年普通光伏电站建设规模,仅安排1000千瓦左右的分布式光伏建设规模,进一步下调光伏标杆电价。
“上一周还是上海光伏展,大家兴高采烈,你好我好大家好,花钱如流水;下一周‘531’出台,行业立马停摆。”有资深人士如此回忆新政的影响。
但仅过两年,2020年9月,中国作出“双碳”承诺,自上而下的政策影响,让光伏等新能源产业真正迎来高速发展。
2021年,中国光伏产业通过降本增效,已具备告别补贴、平价上网的条件,价格补贴政策退出,光伏行业进入完全市场化发展阶段。
欧美公司败下阵来之后,中国多家光伏企业从单一领域的龙头,发展成垂直一体化的全产业链龙头。2024年,全球组件销量榜前十位均为中国光伏企业。
这期间,技术进步依然在持续。光伏电池技术从PERC(钝化发射极和背面电池技术)转TOPCon(隧穿氧化层钝化接触),再次导致行业领头羊变更。2023年,率先全力转向TOPCon技术的晶科能源取代隆基成为行业老大。
乘着市场增长、政府支持、资本涌入的东风,TOPCon的扩产极为迅速,只用了两年,就碾压式的替代了PERC电池。2023年,TOPCon电池的市场占有率23%,2024年飙升至71.1%。
隆基突破单晶技术是与设备商共同研发,晶科入局TOPCon,也与设备商的合作密不可分。早在2018年,拉普拉斯董事长林佳继带队拜访晶科,希望为其提供TOPCon产线中核心的硼扩、LPVCVD等设备。在与拉普拉斯等厂商的通力配合下,晶科于2019年率先建立900兆瓦量产线,并不断在TOPCon电池效率和量产方面实现突破。
硬币的另一面在于,光伏的很多技术都沉淀在设备上,后进入的企业买到成熟设备,挖几个技术人员,再融一笔钱,很快就能将产线建设起来。以拉普拉斯、捷佳伟创为代表的设备企业集成了TOPCon电池的生产技术,还可以提供从产线设计、安装调试到工艺培训的一站式解决方案。技术的快速扩散,让TOPCon电池迅速变成一片红海,中国光伏产能在2022年、2023年间快速膨胀,远高于下游光伏电站的需求增长,导致光伏全产业链的价格快速下跌。
地方政府趋之若鹜、金融资本推波助澜、知识产权保护不力,多重因素影响下,好学生与差学生的差距被抹平,最终导致光伏项目在全国各地重复建设,遍地开花。
其中,地方政府基于产业转型升级的诉求,一方面通过电站开发资源置换产业,一方面借助厂房代建、设备返还、电价优惠、各类补贴、资金入股等各种手段大力支持光伏企业扩产,使得光伏企业与地方政府深度绑定。光伏行业陷入严重产能过剩后,这种深度绑定延缓了产能出清的进程。
激烈的竞争态势引发了光伏龙头企业之间的专利战,此前光伏行业默认技术开源,大家一起推动行业发展,但也埋下了产能过剩隐患。如今,共识变成专利墙是保护自己削弱对手的有力武器。
专利战的同时,TOPCon、HJT(异质结电池)、BC(背接触)电池,不同技术路线之间的舆论战也愈演愈烈。BC阵营的李振国告诉《财经》,隆基倾全力打造的BC二代产品将在2025年下半年大规模量产,成本和良率的问题都已解决。
而中国这个全球最大的光伏市场也迎来新的政策变革。2025年2月,国家发展改革委、国家能源局发布《关于深化新能源上网电价,促进新能源高质量发展的通知》,这份业内简称“136号文”的文件,拉开了新能源电价全面由市场化交易形成的大幕。而光伏发电靠天吃饭的特性,受影响最为直接。市场化定价并不会摧毁行业,而是用新的价格信号来引导预期、引领投资,光伏行业需要时间来适应新环境。
全球而言,中国光伏产业的地位已无人能动摇,技术变革的主动权也仍然掌握在中国企业手里。经过此轮优胜劣汰,真正优秀的中国光伏企业将面对更广阔,更复杂的市场
新能源车,质变在2020年
2025年3月6日,广汽丰田的新车BZ3X在杭州举行发布会。“沙发+彩电”的配置,令人惊讶的价格,发布会上脱口秀演员自嘲丰田的智能化短板,破坏性的安全测试视频,还有会后1小时订单破万台的成绩,这一切让不少人感慨,丰田像素级复制了中国车企的打法。特别是在价格上,算上补贴不到14万元,丰田就拿出了激光雷达+高阶智驾的配置,比中国自主品牌车企还激进。

2024年7月5日,比亚迪“开拓者1号”滚装船在烟台港装载新能源汽车,准备发往欧洲。图/视觉中国

2003年,比亚迪收购秦川汽车进入汽车行业时,比亚迪董事长王传福约见了后来的比亚迪首席科学家廉玉波,向他描述了比亚迪汽车发展的三步走战略。王传福对廉玉波说,2025年比亚迪要成为全球最大的新能源车企。第一步燃油车为主,借着中国汽车市场快速发展的红利,以价格优势赢得入场券。第二步燃油车新能源车两条腿走路,用燃油车的收益支持新能源车的研发投入。第三步全面新能源化,依靠技术和规模两大优势形成核心竞争力。2005年9月,比亚迪首款车型F3上市,2007年销量突破10万辆。2009年,比亚迪销量近30万辆,成为当年中国汽车市场的轿车销量冠军,这是中国自主品牌首次获得轿车年度销冠,比亚迪的第一步如期完成。


但在燃油车、新能源车两条腿走路的第二阶段,比亚迪遇到了大麻烦。2008年比亚迪发布首款新能源车型F3DM,此后新能源车研发投入越来越大。在资源有限的情况下,燃油车业务投入不足,导致产品线更新缓慢,从2009年到2014年,一直都是F3和S6两款车打天下,竞争力下滑。
2009年到2014年,中国市场汽车总销量从1300万辆猛增到2300万辆,但比亚迪却每况愈下,从2009年接近50万辆减少到2014年不足40万辆。营收虽然还有所增长,但利润持续下滑,2012年净利润跌破1亿元,2012年-2014年的净利率分别只有0.17%、1.05%和0.75%,扣非净利润连续三年为负。
2013年12月,比亚迪以中国历代王朝命名的首款车型“秦”正式上市。这款车采用了比亚迪研发的第二代DM(双模)混动技术,动力性能大幅超过当时同级燃油车的水平。发布会上,王传福将秦的上市定义为比亚迪“二次腾飞”的开端。2014年,比亚迪销售新能源车2.1万辆,占当年全国新能源车市场的28%。同年,日产Leaf连续四年蝉联全球纯电动车销量冠军,累计销量突破10万辆。
起步阶段,中国新能源车和全球基本同步,区别在政策是推动中国新能源车的主要动力。中国汽车动力电池产业创新联盟理事长董扬回顾说,2009年“十城千辆”政策之前,中国的新能源车大多是手工拼装的试制品,而非规模制造的工业品。2009年10月,全球首款量产纯电动车日产Leaf亮相东京车展,并于2010年上市销售。
2009年,根据财政部、科技部等四部委的文件,“十城千辆”新能源车示范推广工作启动,计划在三年内每年发展10个城市、每个城市推出1000辆新能源汽车开展示范运行。中国率先在公交、市政和出租车等公共服务领域以财政补贴推动新能源车。截至2012年底,共有25个城市推广示范车辆2.74万辆,其中私人购买车4400辆。“十城千辆”的实施过程中,暴露出地方保护、电池技术不成熟、充电基础设施不完善等问题。
2013年,财政部、科技部、工信部、国家发展改革委联合下发《关于继续开展新能源汽车推广应用工作的通知》,对纯电乘用车和客车的最高补助分别为6万元和30万元。这个直接的补贴政策,让国内的新能源车市场迎来爆发。2015年,中国新能源车销量突破30万,成为全球第一,并一直持续至今。
快速起量的直接影响就是补贴政策滥用,2015年-2016年“骗补”频发,整车厂以获取补贴,而非市场需求为目标,卡着补贴标准下限专门设计车型,生产出来后销售给以租车公司为代表的关联方套取补贴。当时的国家补贴加地方补贴,超出了这类“骗补”车型的生产成本。长三角、珠三角等汽车制造聚集区都有一些“电动车坟场”,每个坟场成百上千辆车,绝大部分都是“骗补”车型。
此后,中国政府调整补贴政策,陆续将续航里程、整车能耗水平、电池能量密度等纳入准入标准,提高补贴门槛,降低补贴额度,逐步限制地方补贴力度,并制定补贴退坡时间表。
但“骗补”造成的不良影响远不止补贴资金的损失、废弃车辆造成的浪费,粗制滥造的“骗补”车型留给消费者的糟糕印象,都对起步阶段的中国新能源车造成了巨大伤害。
对这种伤害感受最深的就是认真做车的企业。2009年到2019年是中国新能源车财政补贴力度最大的时期,也是比亚迪最困难的时期。
比亚迪经销商鑫敏恒的老员工回忆,2019年之前,新能源车的主力市场是出租车和网约车,都是大宗采购,比亚迪机会很少。当时的补贴一半中央政府出,一半地方政府出。地方补贴或明或暗倾斜本地车企,比亚迪在北京、上海这些高增长市场几乎无机可乘。
2015年起,中国一直是全球最大的新能源车市场,但这个最大市场在2020年之前没有孕育出拥有全球竞争力的产品。2015年,中国新能源车企混动车型做不过丰田、纯电不如日产、插电混动不如通用,产品质量和技术水平都和先进水平有明显差距。
但对中国新能源车技术的进步速度,全世界都估计不足。2015年董扬接受彭博社采访时说,“中国新能源车现在水平还不行,但中国新能源车两年就升级一代,国际上四五年才换一代,十年时间,中国换四代到五代,国际才换两代,十年后中国新能源车的水平就能达到国际领先了。”
2015年,中国科学院院士欧阳明高也总结过中国新能源车发展的动力来源,“欧洲人做新能源车主要为环保;日本人做新能源车主要为降低石油依赖;美国人做新能源车主要为抢占新的技术制高点,而中国人则是三个全都要。”
2020年是中国新能源车真正实现腾飞的起点。
2019年财政补贴开始大幅度退坡,国家补贴的上限从4.5万元降至2.5万元,地方补贴2019年下半年全部退出,整体补贴减少超70%。2019年中国新能源车销量首次下滑,但仅从125.6万辆减少到120.6万辆,幅度远低预期。补贴的大幅退坡,特别是地方补贴的全面取消,反而让有竞争力的车型在全国市场获得优势,为之后的崛起奠定了基础。
2020年虽然有疫情影响,但中国新能源车市场不但没有衰退,还有小幅增长,特别是新能源车在整体汽车市场中的占比首次突破5%,达到5.4%。
董扬认为2020年是中国新能源车发展的转折年,因为在补贴少了75%之后,新能源车的产量还在增加,而且不少车企的新能源车毛利转正,不再依赖补贴,这说明新能源车进入了以市场推动为主的阶段,“市场的力量是第一的,政策的力量是第二的”。
新能源车起飞还同步提升了中国自主品牌的市场份额。从2020年到2024年,五年时间,中国自主品牌在国内市场的占比从38.4%增长到60.5%。而2019年之前,虽然新能源车在增长,但中国自主品牌的市场份额却在小幅下降。
在汽车销售一线十余年,曾经做过豪华品牌、合资品牌和自主品牌销售的大卓(化名)回忆,“2019年前,新能源车能不能卖出去,拼的是销售讲故事的本事。2020年之后,销售都忙着开单子,没时间讲故事了。”
王传福每次谈起崛起前夜的比亚迪都会感慨万千。在2024年比亚迪成立30周年的仪式上,王传福说,“2019年,许多一起打拼多年的战友辞职离开,尤其是长期培养的技术骨干被其他车企挖走,甚至有车企将招聘摊位直接设在比亚迪大门口,以高薪或发展前景吸引比亚迪员工跳槽。”
2019年是比亚迪最危险的一年。从2015年到2019年,销量持续徘徊在40万辆左右,虽然营收还有小幅增长,但盈利能力不足和缺少现金导致比亚迪对人才吸引力不足。
2020年,比亚迪营收增长近300亿元,净利润增长近30亿元,现金余额增加超20亿元,经营情况全面好转。2020年3月发布的刀片电池和2020年11月公开的DM-i超级混动技术,构成了比亚迪之后数年快速起飞的技术基础。
从2015年到2020年,比亚迪的雇员总数一直徘徊在20万人左右,2015年到2020年人均收入从6.42万元增加到10.04万元。2020年比亚迪走出低谷,到2024年,比亚迪员工数达到96.8万人,人均收入超过12万元,十年间增长87.5%。与之相比,2015年到2024年,中国城镇居民人均可支配收入从3.1万元增长至5.4万元,十年间增长74.2%。但与同期营收增长9.7倍、利润增长14.3倍对照,比亚迪员工收入的增长明显滞后。


谈及中国新能源车高速崛起的原因,受访的车企、产业专家和一线销售,都强调了中国消费者的贡献。
中国消费者对新技术、新功能的旺盛需求鞭策车企加速迭代,更关键的是对伴随新技术而来的瑕疵、问题有极高的宽容度,这种宽容让中国新能源车产业熬过了最艰难的起步阶段。中国之外,没有任何一个市场具备这样的宽容条件。
但宽容有时也会让车企恃宠而骄,营销的无底线操作,技术参数张冠李戴、掺水虚标,安全标准随意妥协,遇到批评第一时间删帖控评,蒙眼狂奔的高速发展欠下的学费越来越多,而欠债总有要还的一天。
起步阶段的补贴政策,常常被外界视作中国新能源车爆发的重要原因。对此,长期关注中国汽车转型的能源基金会产业转型执行主任龚慧明对《财经》表示,补贴政策是市场早期的重要手段,但可能并不是最重要的手段。中国新能源车发展到现在,是许多政策合力的结果,譬如限购限行、双积分政策、排放标准、油耗标准等,这些非经济性的政策同样重要。
龚慧明指出,中国早在2012年就确定了2012年-2020年新能源车的中长期发展规划,在2020年又确定了到2035年的发展规划,在早期产业没有形成共识的时候,规划引领的作用就非常关键,并且保持了政策的延续性和执行力度。
龚慧明说,海外也有类似的政策环境,譬如美国加州更早实施电动车产业政策,但它市场相对较小,也缺乏制造基础。全世界来看,很难找到一个地方像中国这样,兼具稳定的产业政策、完整的产业链、庞大的消费市场和激烈的市场竞争。
谈及中国新能源车今后的发展,董扬认为中国车企习惯高速发展,擅长卷,这也是一种路径依赖。如果陷入路径依赖,在全球竞争过程中就很可能把路越走越窄。“做追赶者,可以瞄准一个目标一干到底,但作为领先者,要给自己留空间,给对手留活路,否则卷死对手的那一天,自己也就快没路走了”。
动力电池,磷酸铁锂的逆袭
以动力电池为主的锂离子电池,是新三样中与新能源车发展密切相关的产业,但它的崛起要比新能源车更早。
1995年,中国第一块锂电池诞生在中国科学院物理研究所陈立泉团队的实验室里。当时日本索尼已经在电子产品里大规模商用锂离子电池,美国科学家约翰·班尼斯特·古迪纳夫已经发明了稳定可靠的正极材料磷酸铁锂。古迪纳夫因此获得2019年诺贝尔化学奖。
2001年,比亚迪切入锂电赛道。当时如果比亚迪要像日本电池企业一样使用全套自动化设备,一条生产线就要上千万元。王传福带着工程师拆解日本电池,一道道工序分解,最后用“专用夹具+人工流水线”的办法模仿自动化生产线,硬是把电池造了出来,而且成本压到对手的三分之一。靠这种“土法炼钢”的办法,比亚迪开启了中国电池的产业化进程,当时核心设备100%、高端材料90%都要依赖进口。
董扬2011年底考察韩国电池企业,当时感到非常绝望。他发现韩国电池企业有完整的技术布局和发展路线图,各种能量密度等级的三元锂电池,负极从石墨到硅,再到锂金属,电解质由液态到固态,技术路径非常清晰。还有上千人的电化学团队和满足上万辆车应用的电池中试线。当时国内没几个大学有像样的电化学实验室,不知得多少年才能凑出千人规模的研发团队。
但中国电池产业并没有坐等人才就位,各企业高薪聘请日韩专家,同时物理、化学、数学、能源等各种专业的毕业生跨界进入电池行业,“干中学,学中干”,董扬后来总结:“是产业出人才,不是人才出产业,中国肥沃的电池产业土壤是人才成长的关键。”
2013年-2015年新能源车在政策刺激下增长爆发,带动了核心零部件——动力电池产业的起势。此时,纯电客车为主的商用车是动力电池企业主要的订单来源。
这期间,宁德时代开始崭露头角。
宁德时代由曾毓群在2011年12月创办,他是中国锂电池之父陈立泉院士的博士生。宁德时代的第一个大客户是华晨宝马,经过与宝马的共同研发,宁德时代成功拿下了这个标志性客户,成为宝马在中国的首家电池供应商。2014年,装载宁德时代电池的宝马之诺1E下线,尽管其产量很少,但对新生的宁德时代意义非凡。
2015年3月,工信部发布《汽车动力蓄电池行业规范条件》,意在培养一批优秀电池企业。2015年11月至2016年7月,工信部先后分四批公布了57家符合条件的电池企业,即所谓“白名单”企业。车企只有使用列入“白名单”企业的电池,其整车才会被选为推荐车型,获得补贴。

宁德时代是第一批公布名单的第一家电池企业,而57家企业中不包含三星、松下、LG等日韩电池巨头。2019年6月,“白名单”政策废止。但对当时的宁德时代而言,被首批列入“白名单”,又有宝马交货记录,让它迅速乘上了中国新能源车爆发的东风,在2017年成为全球第一大动力电池厂商,并在2018年成功上市,成长为创业板的“宁王”。
和新能源车一样,产业政策在动力电池行业发展初期的意义重大,也和新能源车一样,2020年补贴政策退出之后,接下来几年的发展奠定了中国电池企业的领先地位。这期间,技术创新是决定性因素。
戏剧性的是,补贴政策退出之后,中国电池企业和日韩企业走出了不同的路线:当日韩电池企业聚焦高能量密度的三元锂电池时,中国企业一直在坚守磷酸铁锂技术路线,这是中国政府制定电池发展战略时确定的方向。 “磷酸铁锂是满足制造、使用、梯次利用、回收全链路闭环的最佳材料。”原国家863电动车重大专项动力电池测试中心主任王子冬解释道,“制造环节,铁锂和三元相差不大;使用环节,铁锂的本征安全性优于三元;梯次利用,铁锂循环寿命优势明显;回收环节,铁锂可以直接再生为正极材料,而三元必须分解成矿物元素。从顶层设计开始,中国就确定了铁锂优先的方向。”
2022年9月,在武汉举行的中国新能源汽车发展高峰论坛上,王传福解释了比亚迪坚持铁锂的思考:“中国的锂资源总体是够的,能够满足全国3亿多辆汽车电动化的需求,但(生产三元锂电池所需的)钴、镍资源中国都很少,中国不可能从石油依赖发展成关键矿产依赖。”
虽然有清晰的顶层设计和企业家的坚持,但中国磷酸铁锂技术的发展绝非一帆风顺。铁锂电池的能量密度劣势对汽车应用始终是个巨大缺陷。2017年发布的《汽车产业中长期发展规划》引入了电池能量密度作为新能源车补贴的考核参数,自此铁锂电池在中国车用动力电池市场中的占比直线下滑。
2016年之前,铁锂电池在中国电池市场中的占比从未低于60%,在车用动力电池中占比更高。但采用三元锂电池的特斯拉2014年进入中国市场,其超过500公里的续航水平远超竞争对手,迅速在市场上树立起三元电池续航更好更先进的消费者认知,促使中国电池企业加码三元投入,中国车企在新能源私家车的电池选择上也更偏爱三元。
能量密度不高、续航能力不佳的铁锂电池迅速丢失市场份额,2017年跌至45%,2018年跌至40%,2019年跌至32%。到2019年,铁锂技术只能作为配角应用在公交车等安全要求更苛刻的领域,主角肯定是能量密度更高、低温适应性更强的三元材料,这一认知几乎成为业内共识。但到2020年,一切都变了。
2020年,中国新能源车补贴大幅度退坡,但预计中的衰退并未发生,反而部分产品力强的新能源车型赢得了消费者认可,全年销量不降反增,新能源车市场开始切换到以市场为主要驱动力,铁锂电池的成本优势逐渐凸显。同年,中国车企开发的新能源专用车身架构陆续投放市场,改变了油改电造成的空间浪费,装载电池更多也更规整,既能提升续航,还能改善安全性。这一年,比亚迪刀片电池问世,突破了采用叠片工艺制造大尺寸磷酸铁锂电池的难题,磷酸铁锂电池包的能量密度实现跨越式提升。
三件事发生在同一年,其结果就是从2020年开始,磷酸铁锂电池的市场份额快速增长,2020年回升到36.6%,2021年到2024年分别为53%、60%、67%和75%。
中国电池企业在铁锂路线上的巨大成功,除了自身原因,还有竞争对手的成全。日韩电池企业为什么做不好磷酸铁锂电池?王子冬认为原因是“铁锂电池因为能量密度劣势,几乎不会用于消费电子产品,而日韩电池企业是从消费电子电池发展过来的,技术积累、供应商体系都存在严重的路径依赖,这导致他们错过了动力电池的关键窗口”。
宁德时代则完美抓住了这个窗口期。2020年2月,宁德时代首次定向增发,最终募资196.18亿元。定增资金迅速投向四大基地建设,产能从2020年的69GWh增长到2021年的170GWh,增幅146%。
2022年6月,宁德时代再次以定向增发模式募资449亿元,成为创业板最大的再融资项目。所获资金主要用于福鼎时代(152亿元)、广东瑞庆(117亿元)等四大生产基地的建设及技术研发。
这两次大额定增帮助宁德时代建立起竞争优势。
2020年定增之后,宁德时代连续两年业绩翻倍增长,成为整个电池行业交付能力最强的企业。2022年定增之后,陆续发布麒麟、神行等一系列高端电池产品,凝聚态电池也开始进行航空应用的实测验证,宁德时代在技术上成为引领者。

2024年8月31日至9月2日,2024世界动力电池大会配套的动力电池产业链供应链成果展示活动在四川省宜宾市举办。宁德时代展出的神行PLUS电池。图/新华
围绕宁德时代,优势产业集群已经开始形成。四川宜宾的动力电池产业园区,40公里半径内,天华超净生产锂盐、科达利制造电池壳体、嘉元科技供应铜箔。依靠产业集群的优势,宁德时代在这里制造电池的成本低至0.45元/瓦时以下,比日韩对手低至少30%,比特斯拉柏林工厂低至少50%。
董扬将中国电池产业快速崛起的原因总结为四个“最”:规模最大、花钱最多、干的人最多、踩的坑最多,因此“想不先进都难”。
王子冬认为中国电池产业远没到高枕无忧的阶段。“我们今天的某些水平其实就是国际上十年前的水平。”“全世界的电池企业,包括研发机构,到今天没有一个能把锂电池为什么不安全、为什么不一致、为什么会出现各种问题的机理说清楚。”
之前中国追得快,除了自身发展迅速,海外电池产业发展缓慢也是重要原因。海外的制造业稳定太久了,存量规模庞大,必须考虑迭代成本,很多新技术,特别是关系到庞大制造业的技术革新,速度想快都快不起来。
一位供职中国电池企业的韩国工程师感慨:“看到中国同行的速度,韩国企业也很心急,但韩国电池企业的车企客户都很慢,所以想提速真的很难。” 不远的将来,存量规模、迭代成本等问题也会摆在中国电池产业面前,当规模庞大的中国电池产业成为掌握存量优势的一方,应该如何应对未来的电池技术革新?董扬认为,“自己抄自己的后路,才能堵死对手的路。中国电池产业已经是全球老大了,应该承担更多基础研究、更多探索技术无人区的任务。”


出海,是所有“新三样”企业面临的大考,因为国内市场无法消化它们庞大的产能,必须寻求海外市场。其中,光伏和电池因其产业优势更加明显,底气更足,而新能源车的挑战要大得多。雪上加霜的是,地球已经不再是平的,以美国为代表,贸易保护主义日甚一日,中国制造借势而起的自由贸易环境已经不复存在。
在中国光伏产业诞生初期,国内需求还未爆发,海外市场占主要地位。其中,以德国为代表的欧洲国家重视绿色能源,也由此形成了以欧洲为核心的市场格局。
2012年前后,德国企业SolarWorld因不满中国光伏的低价竞争,带头联合其他海外企业,推动了美国、欧盟对中国光伏产品的反倾销、反补贴调查。
经历此轮“双反”后,中国光伏产业走上独立自主的升级之路。与此同时,以中国、美国、日本、印度为代表的新兴市场迅速崛起,光伏市场向全球化转变。
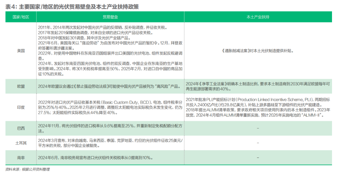
2017年,SolarWorld宣布破产。次年,欧盟评估“双反”措施没能有效保护本土企业,对自身低碳转型也产生了负面影响,选择终止“双反”措施。而美国不仅一直保持着关税壁垒,还不断加码。这导致美国光伏供应不足,组件价格偏高,但另一方面,也让美国成为当前几乎唯一的高利润市场。2011年、2014年美国两次对中国生产的光伏产品发起“双反”调查。随后,美国对进口光伏产品展开多次贸易救济,主要包括根据《1974年贸易法》第201条、301条展开的贸易保护和关税征收。美国还以所谓涉疆法案为非关税手段,扣押中国光伏产品。
两次“双反”后,中国光伏企业开始涌入东南亚国家设厂,绕道出口美国。但2021年,美国光伏制造商又开始要求调查前述规避关税的方式,即“反规避”调查。拜登政府就“反规避”关税给出了两年的豁免期,于2024年6月到期。
而在2024年,美国制造商又申请发起对东南亚四国产能的“双反”调查,5月、11月,美国商务部分别就反补贴、反倾销税率作出初步裁定。中国光伏企业在东南亚的产能受其影响,一度陷入停滞。不过,美国当前缺乏从硅料到电池片环节的产能。一些电池片厂家预期2024年4月的终裁税率可能较为乐观,正在规划复产。
由于中国光伏制造的能力过于强大,海外的本地制造几乎没有竞争力。近年来,美国、印度、欧盟等开始重估中国光伏,对中国产品设置了不同类型、不同程度的贸易壁垒,并试图发展本土光伏制造。

2022年,拜登政府颁布《通胀削减法案》(IRA),其中对本土光伏制造提供了可观的补贴。隆基、天合、阿特斯、晶澳等头部企业开始在美国建厂。但是,中国企业能否获得补贴始终存疑,一直扬言要取消IRA的特朗普上台后,更加剧了这种不确定性。2024年11月6日,特朗普赢得大选当日,天合光能宣布出售其刚投产不久的美国组件产能,交易完成后持股约19.8%。
欧美国家虽然仍占据不少的份额,但光伏市场正进一步扩大。有赖于中国光伏制造持续地降本增效,全球太阳能发电的度电成本自2010年到2023年下降90%,这给发展中国家创造了使用清洁能源的条件。
包括巴基斯坦、巴西、中东、非洲在内的“一带一路”沿线国家和地区,已经成为当前中国光伏企业致力开拓的新兴市场。而中东、印尼等地也成为当前光伏企业海外建厂的热门选项。晶科能源、TCL中环、协鑫科技、天合光能、钧达股份等企业纷纷宣布在中东地区的建厂计划,涵盖从硅料到组件的光伏全产业链。
中国电池产业同样拥有全方位、全产业链的领先优势,这种优势在出海方面体现尤为突出。
以宁德时代为例,2017年,宁德时代成为全球电池市占率第一,当年,其海外营收增速就大幅超过总营收增速,这种趋势一直持续到2023年。七年时间,宁德时代的总营收增长了20倍,而海外营收增长了432倍,海外营收占比从不足1%增至超过30%。
最关键的一年同样是2020年,这一年宁德时代的总营收增速只有9.9%,但海外营收增速达到364.6%,海外营收占比从3.72%一下跳涨到15.71%。之所以会产生如此大的增长,主要源于欧洲补贴政策的变化和国产特斯拉开始出口。
2020年,德国给予新能源车的补贴大幅提升,从2019年的最高4000欧元提升至6000欧元;法国2020年的补贴更是高达7000欧元,如果用老旧燃油车置换还可额外获得5000欧元;英国2020年取消了对插混车型的补贴,但保留了对纯电车型的4000英镑补贴,并延续消费税减免政策。荷兰、意大利等其他欧洲国家2020年也都提升了新能源车的补贴力度。
补贴力度加大之后,欧洲2020年新能源车销量达到136.7万辆,同比增长142%,如果只计算本土零售数据,欧洲2020年的新能源车销量都超过了中国。而这背后就是增长迅速的电池需求。三星SDI的匈牙利工厂、LG新能源的波兰工厂分别在2016年、2017年投产,几家韩国电池企业欧洲工厂的新建、扩建都是2020年前后才启动,交付能力无法满足突然增长的市场需求。
而宁德时代此时却正好具备充足的交付能力。2018年-2020年,中国国内的新能源车市场一直增长乏力,电池企业有大量剩余产能,成为唯一可以满足欧洲需求的供应方。
但欧洲市场真正对中国电池投下信任票,是在中国产特斯拉出口欧洲之后。在国产特斯拉批量出口之前,只有少部分欧洲车企,如宝马长期使用中国供应商的电池。不论是主流车企还是消费者,对中国产品普遍信心不足。出口到欧洲的特斯拉让欧洲人眼见为实,看到了中国产品的良好表现。从2020年开始,中国电池在欧洲市场彻底打开了局面。
2020年-2023年间,欧盟相继出台了《净零工业法案》《电池和废电池法规》《关键原材料法案》等一系列相关法案,强化电池原材料本地供应、本地制造的要求,提高进口电池的准入门槛。希望提升欧洲本土电池制造的能力,建立起以本土电池企业为主导的产业链。
但被寄予厚望的欧洲电池企业太慢了,建设慢、量产慢、迭代慢,曾毓群对欧洲电池产业的评价是:错误的设计、错误的工艺、错误的设备,三个错误共同导致欧洲电池规模量产困难重重。面对中国电池企业不断推出的新技术、新产品,缓慢的欧洲电池企业还没投产就已经落后。
其实中国电池企业在欧洲的项目也很难快起来。宁德时代、国轩高科、远景、亿纬锂能等中国电池企业在欧洲的工厂项目和中国国内的同类项目比起来,建设速度、投产速度慢了1倍不止。某中国电池企业相关人士就曾抱怨:“我们在欧洲的工厂,审批阶段光开会就接近150场,每场都得副总裁级别的人到场,时间成本太可怕了。”
中国电池企业的对策是,短期内,在欧洲本土制造没有成本优势之前,在欧项目只维持最小产能,或只保留电池包组装环节,对欧洲的供应主要依赖直接出口。长远看,力争与欧洲车企形成连体关系,让中国电池企业成为这些欧洲车企身体的一部分,比如宁德时代与斯特兰蒂斯的合作、国轩高科和大众的合作、远景和雷诺的合作等。
但这种方法只有中国企业能做,因为中国当前制造电池的成本优势太大了,即便算上关税、运费,乃至今后的碳税,价格依然有竞争力。
和欧洲市场相比,中国电池在美国市场的前景不太美好。不论是美国政府新能源政策摇摆造成的市场波动,还是《通胀削减法案》对中国企业的排他性限制条款,都让中国电池企业在美国市场举步维艰。而且韩国电池企业在美国市场根基已深,仅2024年,美国政府就给韩国电池企业在美项目提供了96.3亿美元的直接贷款和12.6亿美元的补贴。
即便如此,位于上游的中国材料企业仍努力通过供货韩国电池企业来分享美国市场的红利。2024年底到2025年3月期间,当升科技、龙蟠科技、恩捷股份、赣锋锂业相继公告和韩国企业签订了多年期供货协议,协议金额大多超过100亿元。
不论是电池企业还是上游企业,不论是欧洲市场还是美国市场,不论是国内生产出口海外,还是海外建厂制造,抑或是把控上游分享红利,中国电池企业凭借全方位领先,在未来的全球竞争中依然会占据先机。
和电池、光伏相比,中国新能源车的海外市场压力要大得多。
全球汽车市场已经停止增长,竞争环境正变得更加严酷,没有增量留给中国车企,只有在残酷的存量竞争中击败对手,才能赢得这场零和博弈。1980年-2000年,日本车企的海外市场快速扩张。这一时期,全球汽车总销量从4000万辆左右增长到6000万辆左右。韩国车企的全球扩张集中在2008年到2016年期间,这一阶段全球汽车销量从不到7000万辆增长到9000万辆以上,2017年全球汽车销量达到历史峰值9566万辆。
中国汽车出海初期的快速增长也得益于全球汽车市场的增量。2020年因为疫情,全球汽车销量跌至不足8000万辆,随后几年供应链恢复,2023年全球销量回升到9272万辆。
但在此时,恢复性增长的动力已经耗尽。2024年全球车企的经营状况大都很不理想,原因之一就是没有增量市场,同时中国车企加速挤进全球市场。
中国汽车此前的出口增量主要不是来自发达国家。比如2021年中国对俄罗斯出口汽车12万辆,2024年出口116万辆,仅一个市场就贡献了超百万辆的增量。但2023年销量过百万辆的市场中,中国只在印尼、俄罗斯、巴西打开了局面,在其他主流汽车市场存在感都不强。
中国车企的海外拓展呈现出两个主要方向。
第一种是比亚迪的全面出击。从2020年出口1万辆到2024年出口43万辆,从仅覆盖少数欧洲国家的大巴市场,到2024年覆盖94个国家。2025年,比亚迪的出口目标是80万辆,比2024年增长近1倍。
出口快速增长的同时,比亚迪也在加速海外产能布局。泰国、乌兹别克斯坦工厂已经投产,巴西、匈牙利、印尼、土耳其工厂正在建设。比亚迪还通过赞助2024年欧洲杯、美洲杯足球赛提升在海外市场的知名度。
比亚迪的海外扩张既快又猛,原因是比亚迪把自己的暂时领先视为窗口期,想充分利用这个窗口期,在最短时间内依靠产品力、性价比的优势占领市场,为未来更激烈的竞争争取空间。
但这种打法也带来了不少麻烦,例如欧盟的反补贴调查、巴西的劳工风波、泰国降价引发经销商和消费者不满。未来,比亚迪需要更多的智慧,避免在海外市场形成咄咄逼人的企业形象,造成不必要的麻烦。
与之相对应,中国汽车出口第一名的奇瑞采用的是合作优先模式。奇瑞汽车执行副总经理兼国际公司总经理张贵兵表示:“你进入人家的市场,是去做客的,要有客人的态度,要给当地带来价值和贡献,或者说商业机会。” 奇瑞和西班牙EBRO合资建设的工厂在2024年11月下线了首台量产车型。EBRO 1907年创建,起初生产拖拉机,1954年开始制造汽车,1987年被日产收购后逐渐淡出市场,2021年最后一家EBRO工厂关闭。这是一个历史悠久、知名度颇高但已经消亡的品牌。2024年通过与奇瑞合资,这一西班牙老品牌复活。
复活当地历史悠久的老品牌,是奇瑞此次海外建厂与其他中国车企最大的差异。与单纯海外建厂相比,奇瑞的做法更受当地好评,被认为是“来帮忙”而不是“抢饭碗”。
奇瑞董事长尹同跃近期多次表示,中国汽车出海要摆脱“中国制造,海外销售”的单一模式,要与外资品牌在人才链、创新链、产业链上开展合作,探索“中国创造、海外制造、海外销售”的经营模式,实现与合作伙伴成果共享。未来,奇瑞的海外项目将主要以合资形式推进。
中国汽车出海不像电池和光伏,后两者海外扩张的根基是手握全方位领先优势,而且当地市场缺乏相关产业,中国企业是去满足市场需求,创造增量空间的。但汽车不同,汽车产业是欧美日等发达国家的基石产业,中国汽车企业去那里争夺市场,无法像电池和光伏那样一力降十会,需要更多的智慧和手腕
(作者为《财经》研究员 记者)
“掌”握科技鲜闻 (微信搜索techsina或扫描左侧二维码关注)










