近日,TCL华星光电、北方华创、维信诺、欧菲光、国星光电、飞凯材料、晶瑞电材、概伦电子、万业企业九家面板、LED、显示装备、显示材料等企业陆续发布购买资产或/出售资产的公告,进行资产重组 ,进一步优化资产配置。
TCL华星广州t11基地顺利完成交割
近日,TCL科技集团股份有限公司发布公告称,其子公司TCL华星光电技术有限公司已完成对乐金显示(中国)有限公司(LGDCA)100%股权、乐金显示(广州)有限公司(LGDGZ)100%股权的交易审批及工商备案手续。4月1日,TCL华星在广州t11基地举行了盛大的升旗仪式。

此次战略整合意义重大,LGDCA为8.5代大型液晶面板厂,该生产线拥有包括IPS在内的多项关键显示技术,设计月产能180K;LGDGZ为配套模组工厂,设计月产能为230万台。这两座工厂整体质量与盈利能力良好,2023年净利润分别为6.02亿元、5.36亿元人民币。
TCL华星此前在LCD大尺寸领域主要专注于垂直排列HVA面板,通过整合LGDCA的IPS产能和技术,能够持续优化产品结构,进一步满足市场对于宽视角、色彩准确度的需求。其构建的覆盖HVA、HFS、IPS的全场景技术矩阵,能够满足不同领域、不同场景的技术和产品需求,为全球客户提供差异化解决方案。技术的融合创新不仅能助推TCL华星加速产品迭代,还将促进其优化专利组合,巩固公司竞争力。
整合完成后TCL华星将实现产能规模的进一步扩充,同时t11工厂成熟的工艺技术及管理体系,将持续优化TCL华星的生产效能与品控标准,TCL华星也将通过精细化管理进一步挖掘t11的产线效率,并通过集群化优势和多元技术路线的深度研发,进一步深化效率领先、产品领先、技术领先、生态领先的行业优势。

TCL科技在公告中指出,本次交易将有利于进一步丰富半导体显示产线技术、深化国际化客户战略合作、增强产业协同效应和规模优势、提升长期盈利水平。随着工厂的顺利交割,TCL华星在全球半导体显示领域的地位将得到进一步巩固,有望在未来的市场竞争中取得更优异的成绩。
北方华创协议受让中科天盛持有的芯源微 8.41%股份,交易价14.48亿元
4月1日,北方华创科技集团股份有限公司发布《关于协议受让沈阳中科天盛自动化技术有限公司所持沈阳芯源微电子设备股份有限公司股份的公告 》。为加快推动北方华创战略落实,发挥协同效应,提高股东回报,公司以现金为对价,协议受让中科天盛持有的芯源微 8.41%股份,合计 16,899,750 股,受让价格为 85.71 元/股,交易金额为 1,448,477,572.50 元。本次公司受让芯源微股份的资金来源为自有资金。
沈阳中科天盛自动化技术有限公司通过公开征集转让的方式协议转让其所持沈阳芯源微电子设备股份有限公司8.41%股份,合计 16,899,750 股,公开征集期为 2025年 3 月 12 日至 2025 年 3 月 25 日。经中科天盛组织的评审委员会评审,北方华创符合本次公开征集转让的受让方资格条件,经中科天盛内部决策,确定北方华创为本次公开征集受让方。2025 年 3 月 31 日,北方华创与中科天盛签署了《股份转让协议》。
在半导体装备业务板块,北方华创的主要产品包括刻蚀、薄膜沉积、炉管、清洗、快速退火和晶体生长等核心工艺装备,芯源微的主要产品包括涂胶显影设备等核心工艺装备。双方同属集成电路装备行业,但产品布局有所不同,具有互补性,有利于双方协同效应的发挥。一方面,双方可以通过合作,推动不同设备的工艺整合,协同为客户提供更完整、高效的集成电路装备解决方案;另一方面,双方可在研发、供应链、客户资源等方面加强协同,共同提升企业竞争力和股东回报能力。
国星光电拟以249166 万元价格转让皓徕特49%股权给佛山照明
2025年4月1日,佛山市国星光电股份有限公司公告称,为优化公司资源配置,提升整体运营效率,拟以非公开协议转让方式将持有佛山皓徕特光电有限公司(以下简称“皓徕特公司”)49%股权,以 2,491.66 万元价格转让给佛山电器照明股份有限公司(以下简称“佛山照明”)。本次交易完成后,公司不再持有皓徕特公司股权。
本次交易对手方佛山照明通过直接或间接方式合计持有公司 21.48%股份,为公司控股股东,根据《深圳证券交易所股票上市规则》等相关规定,本次交易构成关联交易。
欧菲光拟购买公司控股子公司欧菲微电子和江西晶浩的少数股权股权资产
4月1日,欧菲光集团股份有限公司发布《关于筹划发行股份及支付现金购买资产并募集配套资金事项的停牌公告》称,正在筹划以发行股份及支付现金的方式购买公司控股子公司欧菲微电子(南昌)有限公司(以下简称“欧菲微电子”) 的少数股权及江西晶浩光学有限公司(以下简称“江西晶浩”) 的少数股权资产,同时公司拟发行股份募集配套资金。经初步测算,本次交易预计构成《上市公司重大资产重组管理办法》规定的重大资产重组。经初步测算,本次交易预计构成《上市公司重大资产重组管理办法》规定的重大资产重组。
2025年3月31日,公司与交易对方南昌市产盟投资管理有限公司及南昌高投建筑工程有限公司签署了《股权收购意向协议》,约定公司拟通过发行股份及支付现金的方式购买交易标的少数股权,本次交易的定价将以具有证券从业资格的评估机构出具的报告为依据,由交易各方协商确定。上述协议为交易各方
就本次交易达成的初步意向,本次交易的具体方案及相关条款由交易各方另行协商并签署正式交易协议确定。
公开资料显示,欧菲微电子是欧菲光旗下指纹识别整体方案提供商,拥有under glass、under display指纹方案,主要产品有指纹芯片封装、模组以及相关测试软件等,除应用于手机领域外,还开拓金融支付、安防、汽车、健康等领域生物识别应用。
江西晶浩的业绩是欧菲光摄像头模组主力生产基地,其主要研发生产经营光电器件、光学零件及系统设备;光学 玻璃、新型电子元器件、光电子元器件、新型显示器件及其关键件的研发、生产、销售和技术服务。
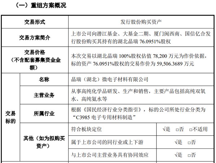
交易价5.95亿元,晶瑞电材拟发行股份购买湖北晶瑞76%股权
为进一步提高公司资产质量、扩大资产规模,充分发挥协同效应,增强公司的竞争力和持续经营能力,促进公司的长远发展和保护中小股东的利益,公司拟以发行股份的方式向交易对方购买晶瑞(湖北)微电子材料有限公司76.0951%股权。

本次交易方案为上市公司以发行股份购买资产的方式,购买潜江基金、大基金二期、国信亿合和厦门闽西南合计持有的湖北晶瑞 76.0951%股权(对应44,565.4009 万注册资本)。本次交易前,湖北晶瑞为上市公司的控股子公司;本次交易后,湖北晶瑞将成为上市公司的全资子公司。
本次交易以湖北晶瑞 100%股权估值 78,200 万元为作价依据,标的资产 76.0951%股权的交易作价为 59,506.3689 万元。

上市公司收购湖北晶瑞少数股东股权后,将增强对其的管理与控制,提升高纯化学品的整体产量,充分利用上市公司的平台优势支持湖北晶瑞的业务发展,提升湖北晶瑞的运营效率,将相关业务带入新的发展阶段。并在此基础上深化湿电子化学品领域的投资发展布局,从而达到进一步增强公司综合竞争力的目的。
上市公司是一家电子材料的平台型高新技术企业,围绕泛半导体材料和新能源材料两个方向,主导产品包括高纯化学品、光刻胶及配套试剂、功能性材料、锂电池材料等,广泛应用于半导体、面板显示、LED等泛半导体领域及锂电池、太阳能光伏等新能源行业。
湖北晶瑞主要从事上市公司的主营业务之一,高纯化学品的研发、生产和销售,产品包括应用在半导体生产过程中,光刻、显影、蚀刻、清洗、去膜、浆料制备等工艺环节的高纯双氧水、高纯氨水等。
本次交易为上市公司发行股份购买潜江基金、大基金二期、国信亿合和厦门闽西南持有湖北晶瑞 76.0951%的少数股权。交易完成后上市公司持有湖北晶瑞 100%的股权。本次交易不会导致上市公司主营业务发生变化。
本次交易前,新银国际(香港)直接持有公司 165,176,124 股股份,持股比例为 15.59%,罗培楠女士为本公司实际控制人。本次交易完成后,新银国际(香港)直接持有公司 165,176,124 股股份,持股比例为 14.49%。本次交易完成后,公司的实际控制人未发生变化,仍为罗培楠女士。
飞凯材料拟1.70亿购JNC苏州100%股权及2亿购JNC集团所有与显示液晶相关的专利
上海飞凯材料科技股份有限公司发布《关于子公司筹划资产收购与增资扩股暨签署相关意向书的提示性公告 》称,全资子公司江苏和成显示科技有限公司(以下简称“和成显示”)拟购买日本企业JNC株式会社(以下简称“JNC”)全资子公司JNC石油化学株式会社(以下简称“JNCP”)持有的捷恩智液晶材料(苏州)有限公司(以下简称“JNCLC”)和捷恩智新材料科技(苏州)有限公司(以下简称“JNCNM”)100%股权(JNCLC与JNCNM以下合称“JNC苏州”,并与JNC、JNCP以下统称“JNC集团”),以及JNC集团所有与显示液晶相关的专利;同时,JNC计划以现金方式对和成显示增资,拟取得和成显示不超过 5.10%股权,公司放弃本次增资的优先认缴权。为促进本次资产收购与增资扩股事宜的开展和推进,公司于2025年3月24日与交易对方JNC签署了《Memorandum Of Understanding》(《谅解备忘录》,以下简称“MOU”)。
公告表示,根据公司战略发展的需要,为进一步优化产业结构、强化资源整合,提升全资子公司和成显示市场竞争力,最大程度发挥双方在液晶业务领域的优势,和成显示拟购买JNC全资子公司JNCP持有的JNC苏州100 %股权,以及JNC集团所有与显示液晶相关的专利。本次资产收购与增资扩股涉及的有关价格以经评估机构出具的评估报告为基础,由交易双方协商确定。
本次交易尚处于筹划阶段,公司正与 JNC 就该事项进行积极洽谈、协商论证,最终的交易方案及交易条款以双方签署的正式协议为准。
维信诺购买合肥维信诺控股权案被深交所中止审核,维信诺将继续推进
维信诺科技股份有限公司拟通过发行股份及支付现金的方式购买参股公司合肥维信诺科技有限公司控股权,同时,公司拟向不超过35名符合条件的特定投资者发行股份募集配套资金。公司于2025年3月31日收到深圳证券交易所的通知,因公司本次重组申请文件中记载的财务资料及评估资料已过有效期,需要补充提交,按照《深圳证券交易所上市公司重大资产重组审核规则》的规定,深交所对公司本次重组中止审核。
本次重组申请文件中审计报告财务数据基准日为2024年6月30日,评估报告评估数据基准日为2024年3月31日。由于本次重大资产重组申请文件中记载的财务资料及评估资料已过有效期,需要补充提交,深交所对本次重大资产重组中止审核。
公告表示,本次重组中止审核对公司本次重组不构成实质性影响。公司将继续推进本次重组事项,全力协调各中介机构落实加期审计、评估等相关工作,尽快完成财务数据、评估数据更新并及时申请恢复审核。公司将根据相关事项进展情况及时履行信息披露义务。
概伦电子拟购锐成芯微控股权及纳能微股权
4月4日,上海概伦电子股份有限公司发布《关于筹划发行股份及支付现金购买资产事项的进展暨继续停牌的公告》。公司于 2025 年 3 月 28 日披露了《关于筹划发行股份及支付现金购买资产事项的停牌公告》,正在筹划通过发行股份及支付现金的方式购买成都锐成芯微科技股份有限公司(以下简称“锐成芯微”)控股权,同时拟募集配套资金。
在拟收购锐成芯微控股权的基础上,公司拟进一步通过发行股份及支付现金的方式购买王丽莉、杭州华澜微电子股份有限公司、杭州赛智珩星股权投资合伙
企业(有限合伙)、黄俊维、吴召雷、贺光维、李斌、徐平等合计持有的纳能微电子(成都)股份有限公司(以下简称“纳能微”)股权(以下简称“本次交易”)。本次交易前,锐成芯微持有纳能微 54.36%的股份,系纳能微的控股股东。
2025 年 4 月 3 日,公司与本次交易的交易对方签署了《股权收购意向协议》,约定公司拟通过发行股份及支付现金方式购买本次交易的交易对方合计持有的纳能微股权。
万业企业出售浙江镨芯21.8539%的股权,价款8.3亿元
4月1日,上海万业企业股份有限公司发布公告称,公司拟将其持有的参股公司浙江镨芯电子科技有限公司(以下简称“浙江镨芯”)21.8539%的股权转让给无锡正芯半导体科技有限公司,转让价款为 8.3044983 亿元。股权转让后公司将不再持有浙江镨芯的股权。
本次交易主要基于公司目前的发展规划,有利于整合和优化公司资产结构。公司持续深耕半导体集成电路装备与材料领域,通过出售参股公司股权,可进一步优化资源配置,集中力量强化先进工艺的离子注入机台与关键零部件的技术突破,增强在以上领域的竞争优势。同时,本次交易有利于进一步提升公司资产流动性和现金流,提高研发投入和产能扩张的资金保障能力。
无锡正芯由沈阳正芯半导体科技有限公司全资持股。沈阳正芯系由沈阳富创精密设备股份有限公司联合其他共同投资人共同出资设立的特殊目的公司。沈阳正芯、无锡正芯分别于2025 年 3 月 4 日、2025 年 3 月 17 日设立完成。根据无锡正芯和各方签署的相关协议安排,无锡正芯合计拟以约人民币30.71亿元的价格收购浙江镨芯 13名股东持有的浙江镨芯 80.81%的股权。具体包括:无锡正芯与万业企业及其他股东方本次签署的收购64.42%的股权协议。
无锡正芯作为本次收购签约的实施主体,其资金来源包括:(1)上述沈阳正芯投资人的合计21.7亿元出资将全部对无锡正芯增资,用于支付股权收购价款;(2)相关银行已同意向无锡正芯提供 10 亿元并购贷款。
“掌”握科技鲜闻 (微信搜索techsina或扫描左侧二维码关注)










