别以为工业网络通讯就是一键连接那么简单,PROFIBUS通讯的稳定性对生产线太重要了,出问题整个线都可能瘫痪!尤其用光纤远距离传输,OLM转换器担子可不轻,它就像个网络卫士,默默守护着你的通讯。OLM到底咋工作的?它还有啥秘密武器?咱们一起看看!
本文引用地址:
OLM:PROFIBUS通讯的桥梁

OLM简单来说就是PROFIBUS电缆和光纤的转换器,就像座桥,连接两个不同世界。不用复杂设置,接上RS485电缆和光纤就能自动工作,是不是很神奇?它还有更多绝活呢!
OLM侧面有些拨码开关,控制着它的各种功能,就像给卫士设置不同作战模式。

OLM的秘密武器:多重防护
OLM可不是简单的转换器,它内置监控和保护功能。它时刻监测RS485网段,发现故障或堵塞,它会立即采取措施,防止问题扩大,避免整个网络瘫痪。想想看,流水线停摆损失多大!

对光纤连接,OLM还有多种保护模式:
* Send echo: 它像个回声器,转发接收到的报文到所有端口,并从光纤接口发回报文给发送端口,确保信息完整。* Monitor echo: 它像个哨兵,等待光纤端口回应,超时没回应就报警。* Suppress echo: 它像个守门员,发送数据时隔离接收设备与其他端口,直到收到回应,防止干扰。* Segmentation: 光纤接口出问题时,它会将该端口与网络分割,发送测试报文,网络恢复后取消分割,就像给网络加了防火墙。

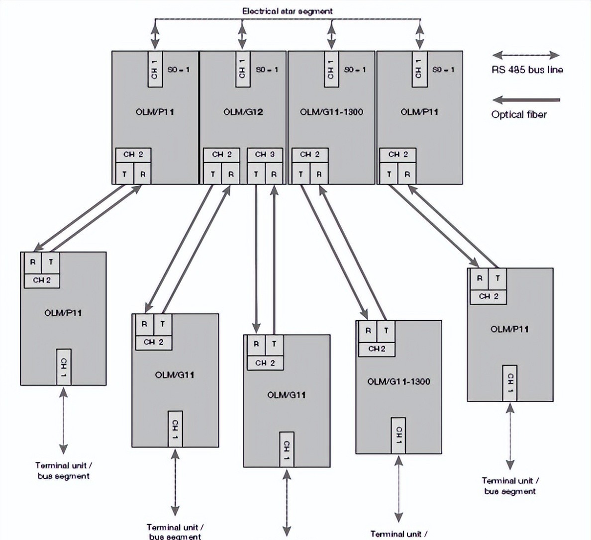
不同的网络拓扑,不同的作战策略
OLM在不同网络拓扑中的应用策略也不同:

线性拓扑: 所有监视功能全开,但双口OLM用作终端时,未连接网段的光纤端口不应设置监视功能,要保护好端口。多个主站可能导致双令牌环或报文冲突,要注意。
星形拓扑: 不同型号OLM可以混用,但CH1必须设置为“Monitor off”,防止RS485端口被分割,保证网络可用性。未使用光纤端口不应设置监视功能,网线要接牢固,避免干扰。

冗余光纤环网: 这是线性拓扑的升级版,用双光纤端口和相同型号OLM。所有监视功能都启用,中断时变为线性网络,恢复后自动恢复环形结构,就像给网络加了备用线。但这需要所有OLM型号一致,设置正确,包括HSA地址和“slot time”的精确计算。计算公式和参数选择,参考技术文档。
光纤信号的“体检”

OLM还能检测光纤接收端口的信号强度。可以用电压表测量CH2/CH3通道信号强度,判断光纤是否断线。电压骤降,可能光纤出问题了。但这种方法只能检测接收端口,不能检测发送端口断线。
细微之处见真章:注意事项

从安装到设置,每个细节都很重要。比如,RS485网段超过20米,就要额外计算;“slot time”设置过小,系统指示灯会一直闪烁报警。这些细节就像网络安全的防护节点,缺一不可。
总而言之,OLM在PROFIBUS通讯中很重要,它不仅转换电缆到光纤,还能保障网络稳定性和可靠性。了解OLM的功能和注意事项,能更好地维护网络安全,提高生产效率。大家用OLM过程中遇到啥问题,欢迎留言分享!

“掌”握科技鲜闻 (微信搜索techsina或扫描左侧二维码关注)










