
中新经纬4月2日电 苏州光格科技股份有限公司(下称“光格科技”)2日发布公告称,部分股东拟合计减持不超3%股份。
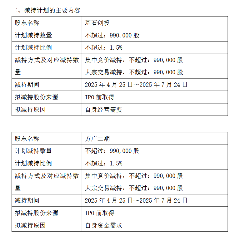
具体来看,公告称,光格科技近日收到公司持股5%以上股东北京基石创业投资基金(有限合伙)(下称“基石创投”)、苏州方广二期创业投资合伙企业(有限合伙)(下称“方广二期”)出具的告知函:基石创投、方广二期因自身资金需求或资金需求,拟通过集中竞价方式和大宗交易方式分别减持其所持有的公司股份数量不超过99万股,均不超过公司股份总数的1.5%。减持期间为2025年4月25日至2025年7月24日。
来源:光格科技公告截至公告披露日,基石创投持有光格科技股份3480968股,占公司股份总数的5.27%;方广二期持有光格科技股份3800323股,占公司股份总数的5.76%,上述股份均系公司首次公开发行前取得的股份,已于2024年7月24日起上市流通。
公告提到,基石创投、方广二期均为已在中国证券投资基金业协会完成备案的私募基金。
二级市场上,光格科技4月2日收涨2.6%报24.89元/股。按照当天收盘价计算,上述两股东最高合计套现金额约4928万元。
过往公告显示,光格科技主要产品为电力设施资产监控运维管理系统、海缆资产监控运维管理系统、综合管廊资产监控运维管理系统等。
业绩方面,光格科技预计2024年年度实现归属于母公司所有者的净利润与上年同期(法定披露数据)相比,将出现亏损,实现归属于母公司所有者的净利润-5800万元左右。光格科技提到,受宏观经济、行业等因素影响,项目招标延期以及部分项目交付周期延长,导致报告期收入较上年同期降幅较大,从而导致净利润出现亏损。(中新经纬APP)
新浪科技公众号
“掌”握科技鲜闻 (微信搜索techsina或扫描左侧二维码关注)










