为进一步提高公司资产质量、扩大资产规模,充分发挥协同效应,增强公司的竞争力和持续经营能力,促进公司的长远发展和保护中小股东的利益,公司拟以发行股份的方式向交易对方购买晶瑞(湖北)微电子材料有限公司76.0951%股权。

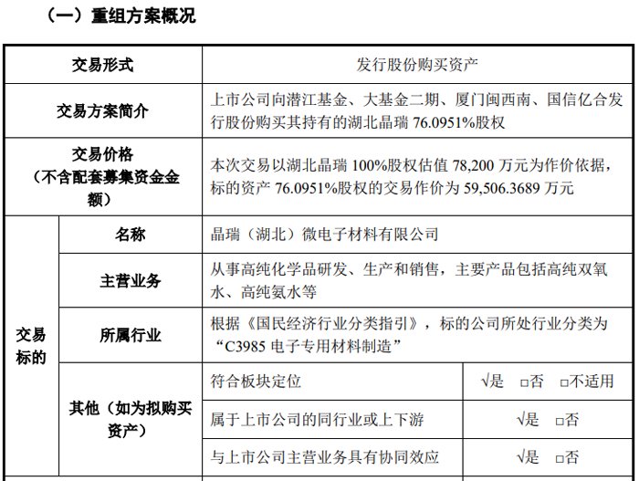
本次交易方案为上市公司以发行股份购买资产的方式,购买潜江基金、大基金二期、国信亿合和厦门闽西南合计持有的湖北晶瑞 76.0951%股权(对应44,565.4009 万注册资本)。本次交易前,湖北晶瑞为上市公司的控股子公司;本次交易后,湖北晶瑞将成为上市公司的全资子公司。
本次交易以湖北晶瑞 100%股权估值 78,200 万元为作价依据,标的资产 76.0951%股权的交易作价为 59,506.3689 万元。

上市公司收购湖北晶瑞少数股东股权后,将增强对其的管理与控制,提升高纯化学品的整体产量,充分利用上市公司的平台优势支持湖北晶瑞的业务发展,提升湖北晶瑞的运营效率,将相关业务带入新的发展阶段。并在此基础上深化湿电子化学品领域的投资发展布局,从而达到进一步增强公司综合竞争力的目的。
上市公司是一家电子材料的平台型高新技术企业,围绕泛半导体材料和新能源材料两个方向,主导产品包括高纯化学品、光刻胶及配套试剂、功能性材料、锂电池材料等,广泛应用于半导体、面板显示、LED等泛半导体领域及锂电池、太阳能光伏等新能源行业。
湖北晶瑞主要从事上市公司的主营业务之一,高纯化学品的研发、生产和销售,产品包括应用在半导体生产过程中,光刻、显影、蚀刻、清洗、去膜、浆料制备等工艺环节的高纯双氧水、高纯氨水等。
本次交易为上市公司发行股份购买潜江基金、大基金二期、国信亿合和厦门闽西南持有湖北晶瑞 76.0951%的少数股权。交易完成后上市公司持有湖北晶瑞 100%的股权。本次交易不会导致上市公司主营业务发生变化。
本次交易前,新银国际(香港)直接持有公司 165,176,124 股股份,持股比例为 15.59%,罗培楠女士为本公司实际控制人。本次交易完成后,新银国际(香港)直接持有公司 165,176,124 股股份,持股比例为 14.49%。本次交易完成后,公司的实际控制人未发生变化,仍为罗培楠女士。
“掌”握科技鲜闻 (微信搜索techsina或扫描左侧二维码关注)










