图片来源:视觉中国蓝鲸新闻3月26日讯(记者 李丹萍) 今日,证监会披露2025年度部门预算,包括会本级预算和38家派出机构预算,收支总预算282086.22万元,相比2024年度的收支总预算280700.85万元,微增0.5%。
按照综合预算的原则,证监会所有收入和支出均纳入部门预算管理。收入包括:一般公共预算拨款收入、其他收入、使用非财政拨款结余、上年结转。支出包括:一般公共服务支出、教育支出、社会保障和就业支出、卫生健康支出、金融支出、住房保障支出等。
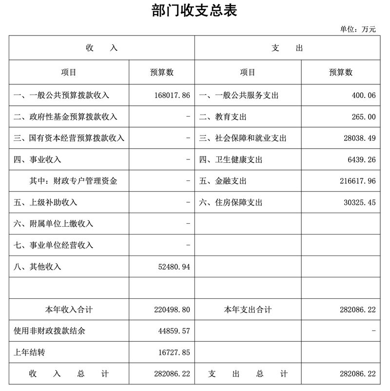
具体来看,年收入预算282086.22万元,其中:上年结转16727.85万元,占5.93%;一般公共预算拨款收入168017.86万元,占59.56%;其他收入52480.94万元,占18.61%;使用非财政拨款结余44859.57万元,占15.90%。证监会2025年支出预算282086.22万元,其中:基本支出234525.21万元,占83.14%;项目支出47561.01万元,占16.86%。
(图片来源:证监会)需关注的是,证监会预算报告中提及,按照党中央、国务院关于过紧日子的有关要求,2025年一般公共预算坚持厉行节约办一切事业,严控一般性支出,优化支出结构,合理保障金融部门监管支出等重点支出需求,体现在有关支出科目中。
证监会2025年一般公共预算当年拨款168017.86万元,比2024年执行数增加27280.62万元,主要是2025年机构改革增人预算和监管支出预算增加。
一般公共预算基本支出129720.85万元,主要是按照机构改革有关安排,在职人数增加,基本支出预算较2024年相应增加。其中:人员经费103302.13万元,主要包括:基本工资、津贴补贴、奖金、机关事业单位基本养老保险缴费、职业年金缴费、职工基本医疗保险缴费、公务员医疗补助缴费、其他社会保障缴费、住房公积金、医疗费、其他工资福利支出、离休费、退休费、抚恤金等。
“掌”握科技鲜闻 (微信搜索techsina或扫描左侧二维码关注)










