技术发展日新月异,为应对功耗和散热挑战,改善应用性能,FPGA、处理器、DSP和ASIC等数字计算器件的内核电压逐渐降低。同时,这也导致内核电源容差变得更小,工作电压范围变窄。大多数开关稳压器并非完美无缺,但内核电压降低的趋势要求电源供应必须非常精确,以确保电路正常运行1。窗口电压监控器有助于确保器件在适当的内核电压水平下运行,但阈值精度是使可用电源窗口最大化的重要因素2。
本文引用地址:
本文讨论如何利用高精度窗口电压监控器来使电源输出最大化。通过改善器件内核电压的可用电源窗口,确保器件在有效的工作电源范围内运行。
人们对电池供电的便携式小工具和器件的需求量大增,数字电路的能耗成为一个重要的关注点。计算和处理变得越来越复杂,需要速度更快的器件,例如现场可编程门阵列(FPGA)和其他处理芯片。复杂的处理需要更高的功率,这反过来又会导致高速运行的芯片发热。如图1所示,器件尺寸的工艺技术正微缩至纳米级别,为了优化器件的处理速度并延长使用寿命,必须相应地降低其工作电压3。
技术工艺优化趋势使得市场对高精度电源的需求变得越来越迫切。如果忽视电源的实际性能,就可能给系统性能带来风险。大多数稳压器都不够精准,如果内核电压低于工作要求电压,处理器件(如FPGA)可能会因错误而发生故障。在连续操作情况下,如果内核电压漂移到最大工作要求电压以上,FPGA可能会被损坏,逻辑中可能产生保持时间故障。这些风险可能与负载条件、工作温度和设备老化有关1。虽然本文中的大多数示例提到了FPGA,但同样的原理也适用于其他计算和处理器件。
图1.随着技术工艺的进步,集成电路的电源电压越来越低3应对容差
设计和监控计算与处理芯片所用的电源时,需要特别关注容差问题,因为从不同角度来看的话,容差的处理方式可能有所不同。在本文的讨论中,我们在以下章节定义每种容差。
内核电压容差
内核电压容差是计算器件内核电源规格。表1以Altera Arria 10 FPGA为例,显示了其内核电压规格。最小值和最大值范围相对于标称值有±3.3%的容差。以低于标准最小值或高于最大值的电压操作此器件将会导致性能问题。为了实现最佳性能和低功耗运行,须遵循更严格的容差规定。
表1.Altera Arria 10内核电压规格
符号 | 说明 | 条件 | 最小值 | 典型值 | 最大值 | 单位 |
VCC | 内核电压电源 | 标准功耗 | 0.87 | 0.9 | 0.93 | V |
低功耗 | 0.92 | 0.95 | 0.98 | V |
电源容差
电源容差是电源的输出偏差或输出稳压性能。要获得严格的电源容差,需要由专家精心设计。然而,电源容差可能会受到元器件老化等外部因素的影响,随时间发生变化。在应用中,此电源容差应在内核电压容差范围内。电源输出的任何操作都可能给处理和计算器件(如FPGA)带来问题。具有一定标称容差的稳压器,其实际输出电压未必恰好是稳压规格的中间值,而是在稳压范围以内。原因可能包括:反馈环路中使用的电阻标准值本身存在一定的容差,进而带来了直流误差;基准电压的稳健性;以及反馈环路补偿的优化。假设一个FPGA的内核电压由开关稳压器供应。该开关转换器的标称容差为±2%,运行时可能处于4%窗口内的任何位置。例如可能低于标称值,但仍在-2%以内,进而导致FPGA存在时序风险。或者可能接近+2%的上限,这仍然可以满足FPGA要求,但不是最佳运行条件,会浪费大量电力1。如果不进行监控,器件最终可能会在建议的电压水平之外运行,这可能导致更严重的问题,必须避免这种情况的发生。
窗口电源监控器容差
窗口电源监控器容差(或称容差窗口)以相对于标称值的百分比设置欠压(UV)和过压(OV)阈值。对于标称电压值为1 V、容差窗口为±3%的窗口电压监控器,UV阈值设置为1 V × 0.97,OV阈值设置为1 V × 1.03。然而,这些阈值(UV和OV)本身也有容差,称为阈值精度。
使用窗口电压监控器
窗口电压监控器通过设置UV和OV阈值来确保器件在其额定电压范围内运行。如果电源电压超出这些设定的限值,它会发出复位输出信号,有助于防止系统出错,保护电子器件免受损坏。图2中的时序图显示了当监测到的电压低于UV阈值或超过OV阈值时如何提供复位输出。窗口电压监控器有多种架构方案,可以用来设置UV和OV阈值,并根据实际需要选择工作容差,从而达到最佳运行状态2。
图2.时序图,显示了UV和OV情况下的复位输出 然而,选择窗口监控器并采用最佳使用方式并不容易。适当的容差窗口需要从众多可用方案中仔细挑选。此外,UV和OV的复位阈值本身也有精度规格。阈值精度通常以百分比表示实际阈值与计算阈值或目标复位阈值的一致程度,它由集成电路(IC)设计中的电阻分压器和带隙电路决定4。基准电压和电阻越稳健,所能达到的精度就越高。图3为窗口电压监控器的容差窗口和阈值精度。UV和OV的实际阈值分别为UV_TH和OV_TH,它们可以在最小值和最大值的精度规格范围内变化。
图3.欠压和过压阈值变化及其精度规格 电源性能预算通常在系统设计期间确定。对于容差或工作规格为±3%的FPGA内核电压,可以将±1%分配给电源直流稳压误差,±1%分配给输出纹波电压,另外±1%分配给瞬态响应。如果使用精度较差的电源,其稳压误差有±2%,那么留给瞬变响应的余量就会更少。当直接供电时,瞬态响应余量不足可能导致瞬态电压超出内核电压规格窗口,从而提高器件发生故障的风险。当发生这种情况时,可以利用窗口电压监控器将FPGA安全地置于复位模式,从而避免出错。
选择合适的容差窗口
使用窗口电压监控器的常见困难是如何设置和选择适当的容差窗口。用户倾向于选择容差与内核电压要求相同的窗口电压监控器。例如,对于容差为±3%的内核电压要求,可使用容差窗口为±3%的窗口电压监控器。受阈值精度影响,选择与FPGA内核电压工作要求相同的容差时,在最大过压阈值OV_TH(最大值)和最小欠压阈值UV_TH(最小值)附近的任何电压值都可能会触发复位输出,从而导致系统出现故障。在图4a中,若不考虑阈值精度,受监控的电源可能会超出内核电压容差范围,且在其可能的实际工作阈值下,电源监控器可能无法检测到异常情况。这个超出±3%的电源将供电给微处理器的内核,因此需要选择更合适的容差窗口。为了避免此类情况的风险,OV_TH(最大值)和UV_TH(最小值)应设置在内核电压的±3%容差要求范围内。然而,由于需要保证精度,可用电源窗口的一部分会被占用,导致电源工作窗口变小,如图4b所示。



阈值精度的影响
考虑使用两个阈值精度不同的窗口电压监控器来监控同一内核电压电源。精度较高的监控器的实际UV和OV阈值相对于预期UV和OV阈值的偏差,比精度较低的监控器要小。从图5a可以看出,较低的阈值精度会导致电源窗口变窄,因为当内核电源电压处于UV和OV监控范围内的任何位置时,复位输出信号都会被触发。在电源精度低、稳压效果差的应用中,这可能导致系统变得更加敏感,容易发生振荡。相反,高阈值精度会拓宽可用电源窗口,确保电源稳定工作,从而提升系统性能,如图5b所示。

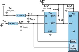
图7.窗口电源监控器MAX16193的典型应用电路,该器件在整个温度范围内都具有非常高的阈值精度,能够监控MCU的内核和输入/输出电源电压。
图6显示了一个例子,使用两个阈值精度不同的窗口电压监控器监控±5%容差规格的2.5 V内核电压。本例中使用的容差窗口并非实际产品提供的选项,而是为了说明阈值精度而选定的。对于图6a和6b,所用的窗口电压监控器的阈值精度分别为±1.5%和±0.3%。使用±1.5%的阈值精度时,避免在图6a所示的故障区域内运行的最佳容差窗口为±3.5%,因此电源工作窗口为100 mV。使用±0.3%的阈值精度时,令电源输出最大化的最佳容差窗口为±4.7%,且不存在任何故障风险。设置这些值将提供220 mV的电源工作窗口。精度上的这种差异使工作电源窗口扩大了一倍以上,从而有效提高了电源性能。
上述计算是通过Window Voltage Monitor Calculator完成的,该工具有助于轻松理解和可视化窗口电压监控器中的不同参数。用户还可以检查器件规格是否符合设计要求,例如电源工作窗口。此工具可以从以下产品页面下载:MAX16138、MAX16191、MAX16193、MAX16132/MAX16133/MAX16134/MAX16135、MAX16137。
为应对越来越低的内核电压要求,窗口电压监控器的架构和性能不断改进,目前的阈值精度达±1.5%至±0.3%。为了提升精度,可以使用经工厂微调的标称监控电压和容差窗口的窗口电压监控器2,5。MAX16193是一款精度为±0.3%的双通道监控电路。截至2024年,该器件是在不同温度下阈值精度最高的窗口电压监控器。可提供各种经工厂微调的容差窗口(±2%到±5%),以适应工业和汽车应用的不同电源电压和容差要求。在图7所示的典型应用电路中,输入通道1 (IN1)以±0.3%的精度监控0.6 V至0.9 V阈值范围内的低内核电压轨,而输入通道2 (IN2)则以±0.3%的精度监控0.9 V至3.3 V阈值范围内的较高系统电源轨。
MAX16193的阈值精度在整个工作温度范围(-40℃至+125℃)内均保持稳定。图8a和图8b表明,对于IN1和IN2两个输入,该器件的高阈值精度在不同温度下均表现出色。与其他电压监控器仅在特定范围内表现出最优性能不同,该器件在从最低到最高工作温度的整个范围内都能保证高精度。

为了跟上速度、功耗优化的需求以及工艺技术发展的步伐,器件的内核电压越来越低,容差越来越严格。窗口电压监控器有助于防止这些器件出现严重问题。然而,阈值精度对于确保器件在规格窗口内正常运行起着重要作用。窗口电压监控器的高阈值精度有助于改善工作电源窗口,从而有效提高电源性能,防止不必要的频繁复位和系统振荡。
“掌”握科技鲜闻 (微信搜索techsina或扫描左侧二维码关注)










