微信小店运营团队一连发布六项公示通知,将「虚假价格宣传」从「虚假宣传」中分离出来依据《微信小店带货「价格违规」实施细则》进行专项整治。

相较之前的相关规则,新规进一步细化了带货者、达人、商家、商品定价等各维度违规场景及处罚措施,明令禁止憋单、蹭热点营销、虚构优惠、演戏炒作等行为。目前,这六项规定均将于28号生效,届时平台会另行发布生效规则。
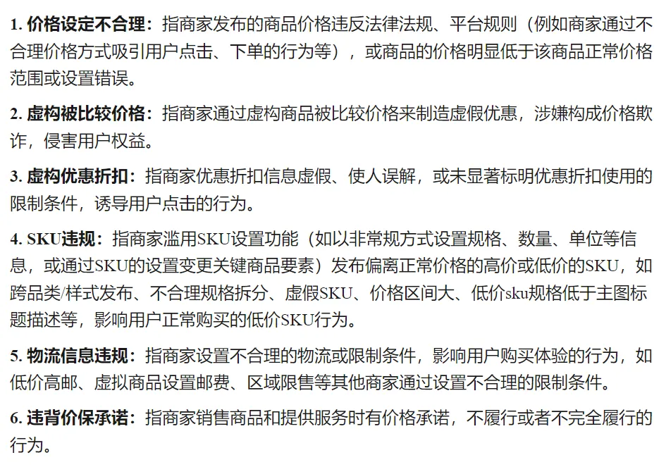
从商家侧来看,根据“关于《微信小店商品价格管理规则-20250328版本》修订公示通知”,违规行为包括但不限于以下类型:

若商家涉及以上违规情形,平台将按照下列规定处理:
情节轻微——下架违规商品,禁止上架商品,延长店铺订单货款结算周期,限制货款提现,限制保证金提现,禁止上架商品和限制提现期限3~7天。
情节一般——下架违规商品,禁止上架商品、延长店铺订单货款结算周期,限制货款提现,限制保证金提现,禁止上架商品和限制提现期限7~15天。
情节严重——下架全量商品,禁止上架商品、延长店铺订单货款结算周期,限制货款提现,限制保证金提现,禁止上架商品和限制提现期限15~30天。
情节特别严重——永久禁止上架商品,并下架全量商品、以及延长店铺订单货款结算周期、限制货款提现、限制保证金提现,限制提现期限30~180天。
对达人的管理要求,则主要依据“关于《微信小店带货「价格违规」实施细则》新规公示通知”和“关于《视频号橱窗达人「不正当营销」实施细则-20250328版本》修订公示通知”,细分了6大违规场景和13大违规类型。
具体来看,「价格违规」主要细化出了以下这六种:
一是宣传与实际不一致:达人宣传的售卖价与商品实际购买价格不一致,包括直播间或短视频的宣传与实际购买价格不一致、视频引流直播间后视频宣传与直播间购买价格不一致、其他宣传信息中宣传的价格与实际购买价格不一致等情形。
二是虚构被比较价格:达人不得采用无依据或者无从比较的价格,作为折价、减价的计算基准或者被比较价格。
三是虚构优惠折扣:达人利用虚假或者使人误解的优惠折扣信息,欺骗、诱导用户与其进行交易,或宣传商品售价在某一时间段内为优惠价、最低价等,实际为该价格为商品日常售价等。
四是价格宣传不清晰,如同一链接不同规格的价格不一致时,宣传商品价格时未说明对应规格。
五是指虚构价保承诺:达人宣传的价保承诺存在虚假/过度保证或实际未履约/未完全履约。
六是低价高邮,达人宣传商品低价,实际下单需要支付高额邮费。
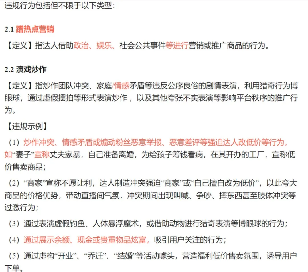
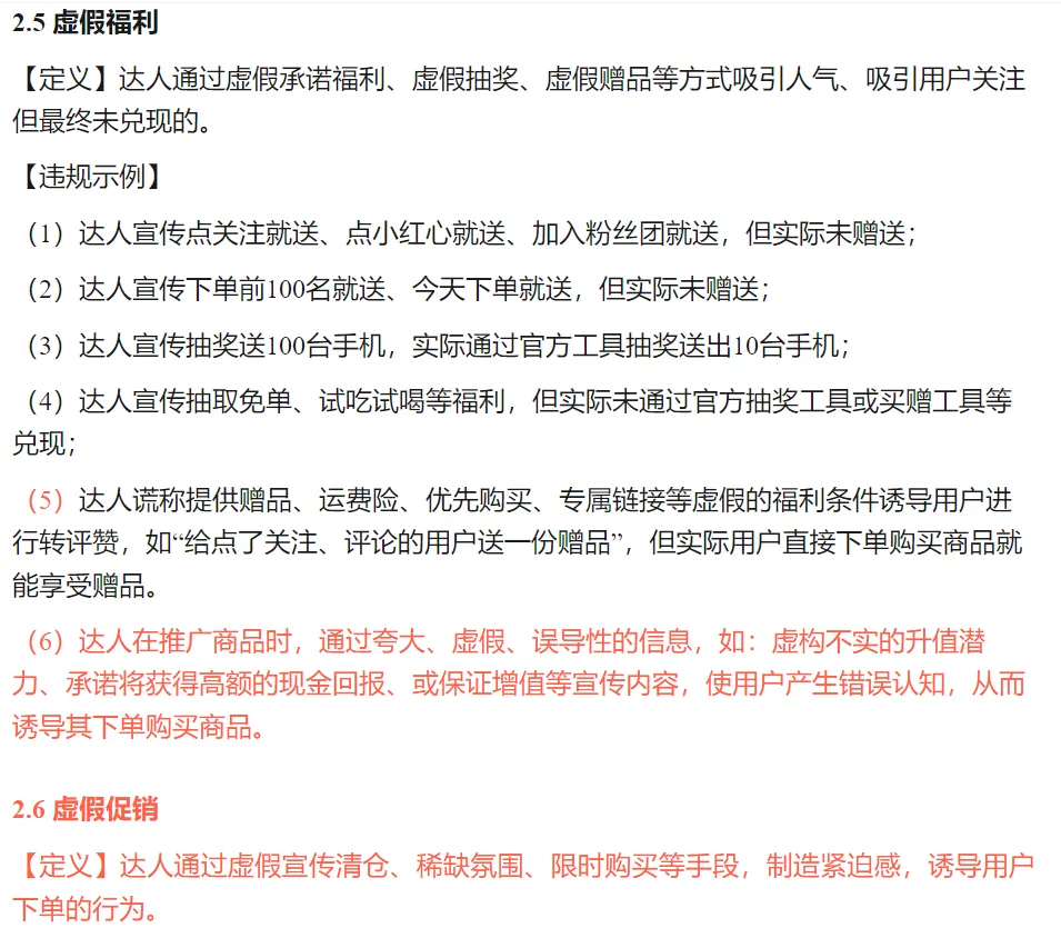
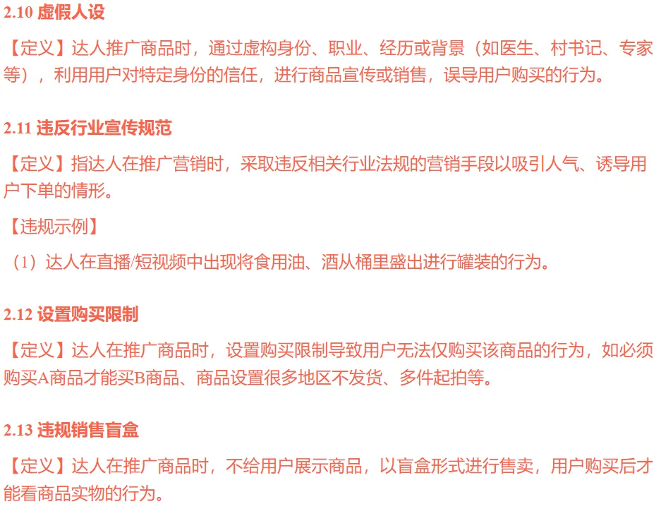
从「不正当营销」来看,则细化了达人蹭热点营销、演戏炒作、卖惨营销、憋单、虚假福利、虚假促销、违规玩法、软色情、违规招募、虚假人设、违反行业宣传规范、设置购买限制、违规销售盲盒共13种类型,具体如下:





根据新规,若达人实施包括但不限于上述六大场景、13种类型的价格违规行为,平台将按照下列规定处理:
情节轻微的——暂停使用视频号橱窗功能1天,禁止开播1天。
情节一般的——暂停使用视频号橱窗功能3天,禁止开播3天。
情节严重的——暂停使用视频号橱窗功能7天,禁止开播7天。
情节特别严重的——暂停使用视频号橱窗功能15天,禁止直播15天。
除上述处理外,基于违规情形的考量,腾讯将根据视频号橱窗达人的违规程度对该达人进行信用分的处罚及平台规则中约定的其他措施。
另外,从当前治理来看,根据微信小店交易规则中心本周二发布的《微信小店每周治理公告》,近一周已处置2751个违规商家及3444个违规达人,限制贷款提现、永久禁播成为常态处罚措施。
值得注意的是,28日起,这六项规定即告生效。若继续使用相应功能服务的,视为接受修订后的规则。
《微信小店商品价格管理规则-20250328版本》生效后,平台有权单方面判定商家违规性质,并依据《微信小店商家违规管理规则》、《微信小店关联主体违规管理规则》等相关规定对商家作出限制商品进入优选联盟、禁止被搜索、关闭送礼物功能、店铺清退等进一步处罚。
注:文/见实,文章来源:见实(公众号ID:jianshishijie),本文为作者独立观点,不代表亿邦动力立场。
“掌”握科技鲜闻 (微信搜索techsina或扫描左侧二维码关注)










